本文核心数据:中国冷链物流行业上市公司业绩、中国冷链物流行业上市公司区域分布
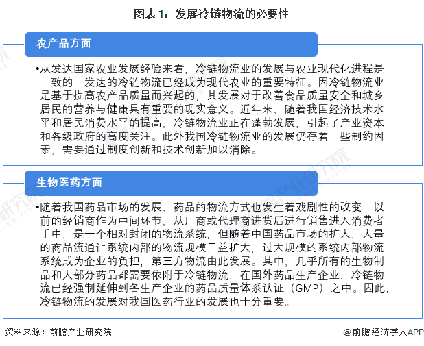
冷链物流的发展对农业与生物医药行业具有重要意义
结合西方发达国家的发展经验,冷链物流行业的发展对我国现代化农业与生物医药行业的发展具有重要意义:

中国生鲜产品腐损率较高
生鲜产品由于具备保质期短、不易保存等特点,对运输条件和物流配送速度等要求也较高。然而,我国目前大部分的生鲜供应依旧处于传统方式层面,产品流通需要经过农户、产地、采购商、中间商、批发市场等多重环节,流通环节繁琐,损耗率居高不下。数据显示,目前欧美国家已经将生鲜产品的损耗率控制在5%的稳定水平,其他食品的损耗率也已经降到了1%以下。而我国的生鲜平均损耗率在10%以上,是欧美国家的2-3倍,大大提高了生鲜市场的成本。

中国冷链运输率相对较低
由于冷链物流设施的缺乏,使得大多数生鲜商品在运输过程中得不到规范的保温、保湿、冷藏,加大了流通损耗,也加大了从农户到消费者的价格、品质不稳定因素。
数据显示,我国水产品、肉类、果蔬冷链运输率分别为69%、57%、35%,而发达国家这部分指标的平均水平在80%~90%之间。

2021年冷链物流需求量约2.75亿吨
2021年,我国农林牧渔业增加值8.7万亿元,比上年增长7.1%,占GDP总量的7.6%。中国食品供应链产业拥有万亿级别的市场体量,随着城乡居民消费水平和消费能力不断提高,冷链物流的需求持续旺盛。在疫情防控常态化形势下,2021年冷链物流发展势头强劲,市场需求总量达2.75亿吨。

2021年市场规模超4000亿元
据初步统计,2021年国内生鲜零售市场总额超过5.4万亿元,同比涨幅突破8%,呈稳步增长态势。这些增加的生鲜零售市场规模必然要依靠冷链物流运输,因此带动了我国冷链物流市场规模持续增长。根据中物联冷链委给出的数据,2021年我国冷链物流市场达到9.2%的增速,市场规模达到4184亿元。

更多本行业研究分析详见前瞻产业研究院《中国冷链物流行业市场前瞻与投资战略规划分析报告》,同时前瞻产业研究院还提供产业大数据、产业研究、产业规划、园区规划、产业招商、产业图谱、产业链咨询、技术咨询、IPO募投可研、IPO业务与技术撰写、IPO工作底稿咨询等解决方案。


雷达卡




京公网安备 11010802022788号







