行业主要上市公司:博瑞生物(872404.NQ)、康隆生物(872213.NQ)、华康生物(870480.NQ)、岳达生物(834891.NQ)、天然谷(833760.NQ)、欧康医药(833230.NQ)、红星药业(832045.NQ)、康恩贝(600572.SH)、晨光生物(300138.SZ)、莱茵生物(002166.SZ)、海正药业(600267)等
本文核心数据:植物提取物行业行业投融资数据;植物提取物行业行业投融资数据兼并重组事件
1、植物提取物行业行业投融资活动较为平稳
根据IT桔子数据库,就融资金额来看, 2020年植物提取物行业的投融资金额为近年来最高,事件为1起,涉及金额11.77亿元;就融资事件数量来看,2015年植物提取物行业的投融资事件数量最多,投融资热度最高,数量达7起,融资金额3.45亿元。近两年,植物提取物投融资热度有所下降。2022年我国植物提取物行业发生融资事件共3起,融资金额共0.3亿元。

注:上述统计时间截至2023年4月13日,下同。
2、植物提取物行业投融资仍处于早期阶段
从单笔融资金额来看,2017-2021年单笔融资金额在1亿元以上,其余时间植物提取物行业单笔融资金额均未超过1亿元。

从植物提取物的投资轮次分析,目前植物提取物行业的融资轮次仍然处于早期阶段,C轮后的融资寥寥无几。根据前文的分析,2015年达到投融资高峰后,行业整体热度较低,行业日趋成熟。

3、植物提取物行业投融资集中在北京、上海等地
从植物提取物行业的企业融资区域来看,目前北京的融资企业最多,2015-2022年累计达到8起。其次为上海市,同时间段内累计投融资事件数量为4起。

4、植物提取物行业投融资集中在专营植物提取物类型企业
2015年-2022年我国植物提取物行业的主要投融资事件如下:



从2015-2022年融资企业的主营产品分析,投资热点主要集中在生产生物医药类型的企业,其次为生产中药及保健品的企业,植物提取物专营企业的投融资事件数量相对较少。

5、植物提取物行业的投资者以投资类企业为主
根据对植物提取物行业投资主体的总结,目前我国植物提取物行业的投资主体主要以投资类为主,代表性投资主体有陕创投、云禾资本、招银国际等等;实业类的投资主体有光大集团、东阳光药业等。

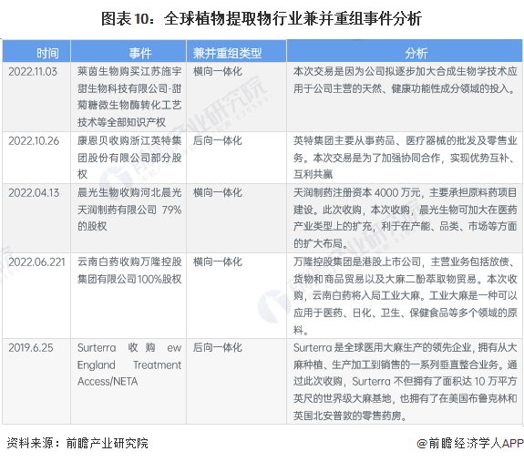
6、植物提取物企业横向收购扩大规模
目前中国植物提取物行业的兼并重组事件主要为横向并购同行企业进行业务的扩大和产能的扩充,也有植物提取物行业企业被医药制造企业后向一体化布局收购,亦有自身后向一体化,向植物种植等领域布局。

7、植物提取物行业投融资及兼并重组总结

更多本行业研究分析详见前瞻产业研究院《中国植物提取物行业市场需求预测与投资战略规划分析报告》,同时前瞻产业研究院还提供产业大数据、产业研究、产业规划、园区规划、产业招商、产业图谱、产业链咨询、技术咨询、IPO募投可研、IPO业务与技术撰写、IPO工作底稿咨询等解决方案。


雷达卡




京公网安备 11010802022788号







