行业主要上市公司:国电南瑞(600406)、国网信通(600131)、中国西电(601179)、平高电气(600312)、林洋能源(601222)、中天科技(600522)、亨通光电(600487)等
本文核心数据:能源互联网行业投融资事件;能源互联网行业兼并重组事件
1、能源互联网行业投融资热度下降
根据IT桔子数据库,2018年我国能源互联网行业融资达到顶峰,发生融资事件共7起,融资金额共82.56亿元。2018年后我国能源互联网行业遇冷,融资金额下降幅度较大。2021年我国能源互联网行业发生融资事件8起,融资金额为14.99亿元。2022年我国能源互联网行业发生融资事件9起,融资金额为7.5亿元。

注:数据查询事件截至2023年4月11日。
2、能源互联网行业投融资仍处于早期阶段
从单笔融资金额来看,2014-2022年除2018年和2019年的单笔融资金额上升到6亿元以上外,其他年份的单笔融资金额均未超过6亿元。

从能源互联网的投资轮次分析,目前能源互联网行业的融资轮次仍然处于早期阶段,C轮后的融资寥寥无几。根据前文的分析,2018年达到投融资高峰后,行业整体热度有所下降, 2022年也仅仅在战略投资的事件数量较多。

3、能源互联网行业投融资集中在北京、广东和江苏等地
从能源互联网行业的企业融资区域来看,目前北京的融资企业最多,2014-2022年累计达到17起。其次为广东省和江苏省,同时间段内累计投融资事件数量为9起。

4、能源互联网行业投融资集中在专营能源互联网类型企业
2015年-2022年我国能源互联网行业的主要投融资事件如下:



从2015-2022年融资企业的主营产品分析,投资热点主要集中在提供能源互联网相关服务平台的企业,其次为能源互联网行业解决方案提供商。

5、能源互联网行业的投资者以投资类企业为主
根据对能源互联网行业投资主体的总结,目前我国能源互联网行业的投资主体主要以投资类为主,代表性投资主体有红杉资本、源码资本、瑞夏投资等等;实业类的投资主体有阿里巴巴、汇川技术。

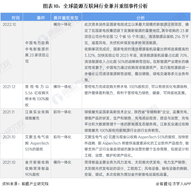
6、能源互联网企业横向收购扩大规模
目前中国能源互联网行业的兼并重组事件主要为横向并购同行企业进行业务的扩大。

7、能源互联网行业投融资及兼并重组总结

更多本行业研究分析详见前瞻产业研究院《中国能源互联网行业趋势前瞻与投资战略规划分析报告》,同时前瞻产业研究院还提供产业大数据、产业研究、产业规划、园区规划、产业招商、产业图谱、产业链咨询、技术咨询、IPO募投可研、IPO业务与技术撰写、IPO工作底稿咨询等解决方案。


雷达卡




京公网安备 11010802022788号







