行业主要上市公司:南玻A(000012) ;东旭光电(000413);旗滨集团(601636);洛阳玻璃(600876);彩虹股份(600707)等。
本文核心数据:全国平板玻璃产量;山东省平板玻璃产量;山东省玻璃产业链企业数;山东省玻璃产业专利数
玻璃产业发展现状及价值链分布
——全国玻璃产业发展规模
我国平板玻璃产量连续多年保持世界第一。2013-2022年,我国平板玻璃产量整体呈上涨趋势,年复合增长率为2.96%。2022年,我国平板玻璃产量为101278.5万重量箱,同比下降0.38%。《“十四五”原材料工业发展规划》提出科突破高性能功能玻璃等关键材料,严格落实平板玻璃行业产能置换相关政策。国内在持续推进玻璃行业供给侧改革、淘汰过剩产能,给我国平板玻璃行业发展带来了一定挑战。但短期来看,得益于地产投资保持韧性,平板玻璃产销呈现平稳增长态势,平板玻璃下游用途增加,向光伏、电子、药用、等方向延伸,预计未来几年平板玻璃产量将继续保持上涨,至 2025年,平板玻璃产量将超过110000万重量箱。

——玻璃产业价值链分布
玻璃产业链上游为原材料和燃料,原材料包括石英砂、石灰石、纯碱等,燃料包括重油、天然气等;中游是玻璃生产,包括平板玻璃生产和深加工玻璃生产;下游是应用,主要应用领域是房地产、汽车制造、光伏发电等。 根据玻璃各产业链环节的毛利率状况可知,目前,上游石英砂及下游光伏发电利润空间最大,毛利率分布为70%-75%和60%-65%。中游平板玻璃生产利润水平较低,毛利率仅为10%-15%。

注:上述毛利率区间以行业代表性上市公司2022年毛利率填列
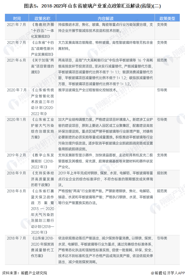
山东省玻璃产业政策环境
——山东省玻璃产业省级政策解析
2022年,山东省平板玻璃产量为8271.49万重量箱,位列全国第四。山东省作为玻璃生产大省,从“十二五”以来,便陆续发布政策促进玻璃产业淘汰落后产能。“十二五”期间,山东省政策侧重于促进浮法及优质浮法玻璃生产。“十三五”期间,山东省政策重点在于促进深加工玻璃生产。“十四五”以来,山东省陆续发布政策促进玻璃产业减少碳排放量,绿色发展。2021年以来,山东省已发布了11条玻璃产业相关政策。

注:上述政策数量统计时间截至2023年4月18日
在倡导玻璃产业去产能同时,山东省重点强调玻璃产业朝精深加工发展,绿色发展。2021年11月,山东省工信厅发布《山东省建材工业“十四五”发展规划》,强调“十四五”期间,平板玻璃行业,优化空间布局,提高产业集中度 ,攻克关键技术,补齐产业空白 ,重点发展节能安全玻璃、交通领域玻璃、家电玻璃等锻长板产品,加快发展低辐射镀膜玻璃、超白玻璃、高透型镀膜中空玻璃、真空玻璃、多色镀膜玻璃制品等建筑节能安全玻璃,提高精深加工用玻璃原片比重。2022年3月,山东发展和改革委员发布《山东省“十四五”绿色低碳循环发展规划》,引导玻璃产业降低耗能,绿色发展。



——山东省玻璃产业区域政策热力图
除省级产业政策外,山东省下辖16个地级市也通过出台相关产业发展政策,助推地区玻璃产业发展。从山东省16个地级市2014年至今发布的玻璃产业相关政策数量来看,青岛市发布的玻璃产业相关政策数量最多,在政策支持引导下,青岛市成为了重要的玻璃生产和贸易基地。

注:①上述政策数量统计时间范围为2014年-2023年4月23日;②城市政策数量为统计时间范围内该城市玻璃产业相关政策总数
山东省玻璃产业链发展现状图谱
——山东省玻璃产业链图谱
山东省是玻璃生产大省,在政策和市场双轮驱动下,目前山东省玻璃产业已经形成了涵盖全产业链条企业的发展格局。截止2023年4月,山东省玻璃产业链企业数已超19000家,其中,中游处于正常经营状态的玻璃加工生产企业为799家,培育出了金晶集团这样的全国知名企业。

——山东省玻璃产业链企业地图
分各市来看,青岛市、济南市玻璃产业链企业数量较多,青岛市、济南市、淄博市、潍坊市、菏泽市及临沂市玻璃加工生产企业较多。
从产业链环节企业分布来看, 上游原材料和燃料企业中,石英砂企业最多分布在临沂市,石灰石企业分布最多的是日照市,纯碱企业主要分布在淄博市和潍坊市,重油企业主要在淄博市,天然气企业主要分布在济南市;中游玻璃加工生产企业主要是金晶集团、中玻控股、山东巨润,分别在淄博市、临沂市和菏泽市,青岛市、济南市、潍坊市也有多家企业分布。下游玻璃应用企业中,房地产企业主要分布在济南市和青岛市,汽车制造企业主要分布在青岛市,光伏发电企业主要分布在聊城市和滨州市。

——山东省玻璃产业发展载体图谱
山东省玻璃产业集聚效应凸显。目前,山东省玻璃产业已形成以枣庄滕州、潍坊临朐为代表的工艺玻璃加工集散地,以青岛为代表的玻璃出口贸易集散地,以济南地区为代表的玻璃深加工企业聚集地,在国内玻璃市场具有重要的影响力。

山东省玻璃产业发展现状
——2019年以来新增注册企业数量呈下降趋势
山东省玻璃产业市场集中度高,“十三五”以来金晶集团、中玻控股、山东巨润三家玻璃企业产能占全省玻璃总产能的80%以上。政策制约普通平板玻璃、建筑玻璃新增产能,故2019年来,山东省玻璃产业新增注册企业数量呈下降趋势。但总体来看,山东省玻璃加工生产企业数量较多,实力较强,在政策支持下,玻璃产业转型升级,市场活力较好。

——专利申请量位列全国第四
山东省十分注重玻璃产业技术创新,研发能力持续提高。根据智慧芽查询数据显示,自2013年起,山东省玻璃领域专利申请量快速增长。截至2023年4月23日,山东省玻璃领域累计专利申请了突破2500件,位列全国第四,整体上看,山东省玻璃产业研发能力虽与江苏省、广东省存在一定差距,但近年来提升较快,为玻璃产业转型升级提供了有力的支撑。


——平板玻璃产量呈波动状态
根据国际统计局披露的数据显示,2013-2022年,山东省平板玻璃产量呈波动状态,2022年山东省平板玻璃产量为8271.49万重量箱。

山东省玻璃产业发展前景及规划
——山东省玻璃产业发展前景及规划
根据《山东省建材工业“十四五”发展规划》,十四五”期间,山东省包括玻璃产业在内的建材工业的发展目标位:发挥领航企业带动作用,攻克一批关键技术,不断“强链补链延链”,提升产业现代化水平,形成以数字经济为引领、生产性服务为支撑、建材传统产业、新兴产业协同发展的新格局,推动山东建材工业向高端化、集群化、智能化、绿色化方向发展。到2025年,建材工业产值达到7000亿元,前10家建材企业产值占行业总量的比重达到30%,培育千亿级企业1家,打造百亿级产业集群5个,规模以上企业研发经费投入年均增长2%,工业固体废弃物在建材生产中的应用比重达到70%左右。

“十四五”期间,山东省将通过实施“三大重点任务”助力发展玻璃产业:

——山东省玻璃产业区域布局规划
根据《山东省建材工业“十四五”发展规划》,“十四五”期间,山东省将以枣庄、菏泽、济南、德州、临沂、威海、潍坊、淄博、青岛等市为依托,加速玻璃产业发展步伐。“十四五”期间山东省玻璃产业发展空间布局规划如下:

更多本行业研究分析详见前瞻产业研究院《中国玻璃制造行业市场前瞻与投资战略规划分析报告》,同时前瞻产业研究院还提供产业大数据、产业研究、产业规划、园区规划、产业招商、产业图谱、产业链咨询、技术咨询、IPO募投可研、IPO业务与技术撰写、IPO工作底稿咨询等解决方案。


雷达卡




京公网安备 11010802022788号







