本文核心内容:中国垃圾发电行业政策;各省市垃圾发电行业政策;政策解读
1、政策历程图
垃圾是日常生活和生产中产生的固体废弃物,具有量大、成分复杂、具有污染性的特点,如不能妥善处理,就会对环境产生危害。垃圾焚烧发电是一种较为传统的处理垃圾方法,也是我国垃圾发电的主要方式。
近年来,国家在推进新能源发展的同时也在垃圾焚烧发电方面做出规划,对建成垃圾发电装机容量从2010年规划的50万千瓦,上涨至2020年规划的750万千瓦。在“十四五”规划中提出要优化生物质发电开发布局,稳步发展城镇生活垃圾焚烧发电。

2、国家层面政策汇总及解读
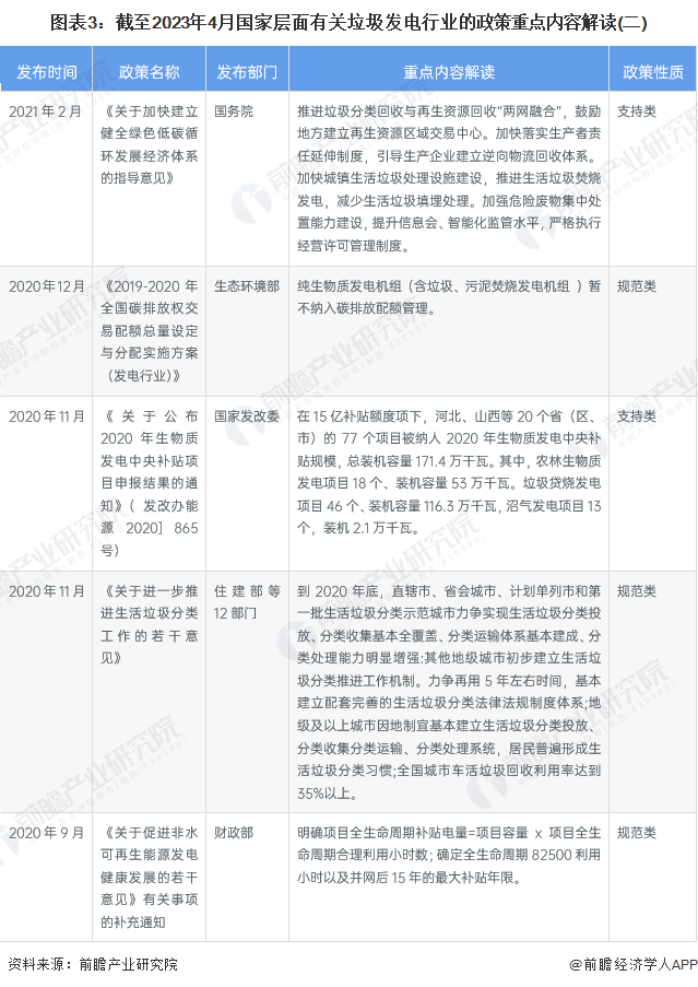
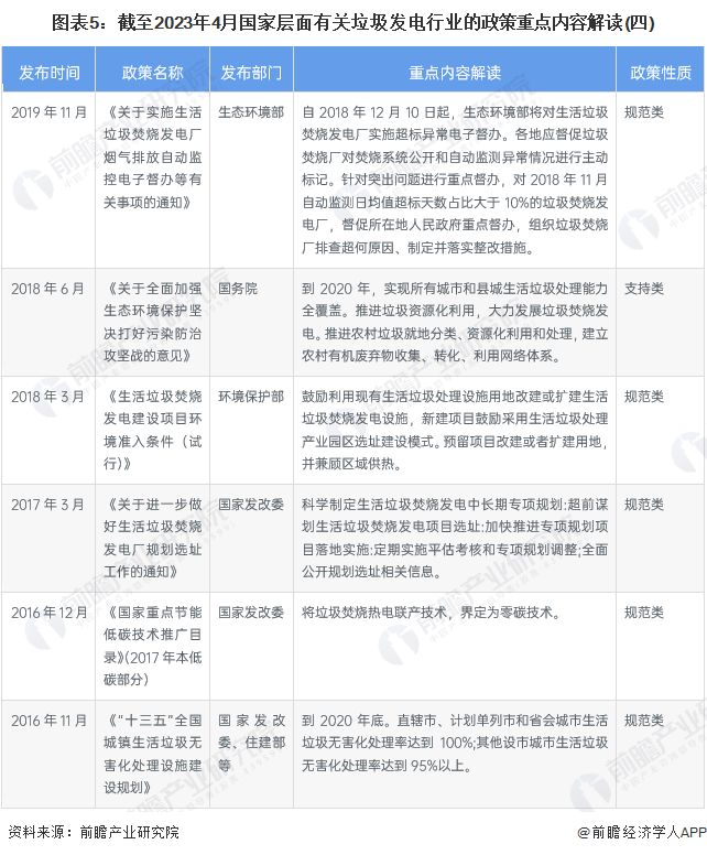
——国家层面垃圾发电行业政策汇总
国家一直持鼓励发展垃圾焚烧发电,2000年后陆续发布了一系列鼓励垃圾焚烧产业发展的政策,垃圾焚烧发电产业也随之取得了较大发展:




——国家层面垃圾发电行业重要规划目标解读
2021年10月24日,国务院发布《关于印发2030年前碳达峰行动方案的通知》,明确提出大力推进生活垃圾减量化资源化:到2025年,城市生活垃圾分类体系基本健全,生活垃圾资源化利用比例提升至60%左右。到2030年,城市生活垃圾分类实现全覆盖,生活垃圾资源化利用比例提升至65%。

3、各省市层面的政策汇总及解读
——各省市垃圾发电行业政策汇总
目前,我国大力推进绿色低碳以及垃圾分类,从生活垃圾焚烧发电规划到绿色低碳循环发展经济体系的建设,更省市积极响应国家号召,纷纷出台相关政策:





——各省市垃圾发电行业发展目标解读
“十四五”以及2035远期规划期间,我国主要省份也提出了垃圾发电行业的发展目标。浙江省明确提出到2030年底,全省生活垃圾焚烧发电处理能力达到9万吨/日以上,全省生活垃圾全部实现焚烧处理,其他省市如安徽、四川等均提出了垃圾发电行业发展的目标或规划。

更多本行业研究分析详见前瞻产业研究院《中国垃圾发电行业市场前瞻与投资战略规划分析报告》,同时前瞻产业研究院还提供产业大数据、产业研究、产业规划、园区规划、产业招商、产业图谱、产业链咨询、技术咨询、IPO募投可研、IPO业务与技术撰写、IPO工作底稿咨询等解决方案。


雷达卡




京公网安备 11010802022788号







