前言:
原始数据的各项指标由楼主自行整理自权威相关数据库汇总而成,仅供参考使用。使用时请以自己获取的数据为主,并参考相关计算代码进行操作,得到自己的计算结果。
为提高数据的有效性,进行以下数据处理:
选取2015-2024年A股上市公司为样本‚并按以下程序筛选:
(1)剔除金融企业;
(2)根据需要判断是否剔除 ST、PT 企业;
(3)数据缺失处理.
(4)对主要连续变量‚将处于0—1%和99%—100%之间的样本进行 winsorize 处理
(5)保留A股数据
计算依据:
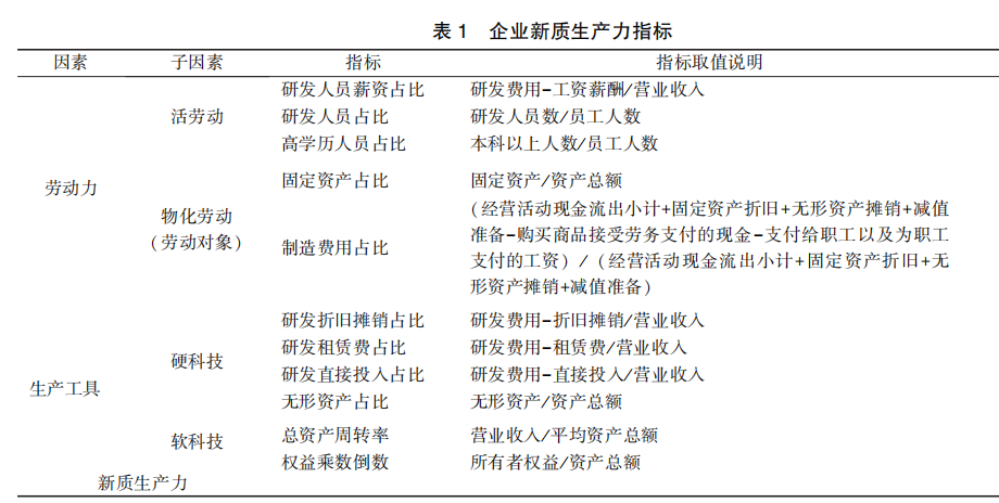
企业新质生产力 (NPro)
新质生产力的核心是创新, 因此本文基于生产力二要素理论 [29], 并考虑了劳动对象在生产过程中的作用和价值, 采用熵值法衡量新质生产力。
具体方法如下:
基于生产力二要素理论[29], 构建新质生产力指标体系。
生产力包括两个要素: 劳动力和生产工具。
其中, 劳动力由活劳动和物化劳动 (劳动对象) 两个子要素组成; 生产工具由硬科技和软科技两个子因素组成。 考虑新质生产力中的创新内涵, 活劳动子因素的指标分别用研发人员薪资占比、 研发人员占比和高学历人员占比衡量; 物化劳动子因素的指标分别用固定资产占比和制造费用占比表示, 考虑到新质生产力的企业主要集中在装备制造的高精科技领域, 这类企业大多要依靠高端机器仪器生产, 机器生产取代人, 这些企业的制造费用占比比其他企业要高,因此在指标选择中也加入了制造费用占比。
硬科技子因素主要是有关研发投入的硬件设备, 因此分别用研发直接投入占比、 折旧摊销占比和租赁费用占比来衡量, 同时考虑到软件等无形资产的作用, 因此还用无形资产占比来衡量;
软科技子因素主要用总资产周转率和权益乘数来衡量, 考虑到权益乘数越高则企业财务风险越高, 与其他指标不一致, 因此采用权益乘数倒数来表示,倒数越高,风险越低,表明企业生产力水平越好。
利用熵值法计算各指标的权重,形成企业新质生产力指标

计算结果
参考文献:ESG发展对企业新质生产力影响的研究——来自中国A股上市企业的经验证据 宋佳;张金昌;潘艺 当代经济管理
上市公司新质生产力(宋佳版)2015-2024年.zip
(16.85 MB, 需要: RMB 29 元)


雷达卡



京公网安备 11010802022788号







