目录
第一部分:开篇与基础概念
第1章:引言 - 存储技术的发展与SATA的出现
1.1 存储接口的多元时代:PATA、SCSI、USB
1.2 PATA的不足:为何需要SATA?
1.3 SATA的产生与设计目的:快速、简化、热插拔
1.4 SATA协议的发展历程
本章小结
第2章:SATA协议栈概述
2.1 层次化设计理念:物理层、链路层、传输层、应用层
2.2 通信模型:主机(Host)与设备(Device)的点对点结构
2.3 本章小结
第二部分:物理层(Physical Layer)深入解析
第3章:电气特性与连接器
3.1 差分信号技术:为何能抗干扰?
3.2 SATA连接器剖析:数据端口与电源端口
3.3 电源管理特点
3.4 线缆与信号完整性
本章小结
第4章:编码与OOB信号
4.1 8b/10b编码:直流平衡与嵌入式时钟
4.2 OOB(带外)信号:通信的“握手”与“唤醒”
4.3 速度协商机制
本章小结
第三部分:链路层(Link Layer)核心机制
第5章:原语(Primitive) - 链路层的通用语言
5.1 什么是原语?控制字符与功能
5.2 关键原语解析
5.3 原语的发送与接收状态机
本章小结
第6章:帧结构(Frame)与CRC校验
6.1 SATA帧的完整结构
6.2 帧头(FIS)类型概述
6.3 CRC循环冗余校验:如何保证数据完整性?
本章小结
第7章:流量控制与错误恢复
7.1 基于原语的流控:X_RDY/R_RDY握手
7.2 链路错误检测
7.3 错误恢复机制:重发与链路重新初始化
7.4 综合示例:一个写操作中的完整流控与错误恢复
本章小结
第四部分:传输层与应用层(Transport/Application Layer)
第8章:帧信息结构(FIS)详述
8.1 FIS:主机与设备间的“信封”
8.2 寄存器 - 主机到设备 FIS (H2D FIS)
8.3 寄存器 - 设备到主机 FIS (D2H FIS)
8.4 数据 FIS
8.5 DMA 激活 FIS
8.6 其他FIS类型
本章小结
第9章:SATA指令集与命令执行流程
9.1 ATA/ATAPI命令集概览
9.2 一个完整的读写命令周期
9.3 关键命令深入解析
本章小结
第五部分:高级特性与性能优化
第10章:原生命令队列(NCQ)
10.1 为何需要NCQ?机械硬盘的寻道瓶颈
10.2 NCQ的工作原理:队列、无序执行、完成重排序
10.3 一个NCQ读操作的综合流程
10.4 NCQ对固态硬盘(SSD)的意义
本章小结
第11章:热插拔与电源管理
11.1 热插拔硬件支持
11.2 软件与驱动对热插拔的处理
11.3 SATA电源状态
11.4 实际应用场景
11.5 热插拔与电源管理的协作
本章小结
第12章:端口 multipliers 与端口选择器
12.1 端口 multiplier (PM):一个端口如何连接多设备?
12.2 端口选择器:实现冗余与高可用性
12.3 高级特性和配置
12.4 实际部署考量
12.5 综合应用实例:中小企业存储方案
本章小结
第六部分:协议分析、调试与未来
第13章:SATA协议分析实战
13.1 使用协议分析仪捕获SATA流量
13.2 解码一次真实的读写操作
13.3 常见故障的协议级表现与分析思路
13.4 高级调试技巧
13.5 实际案例研究
本章小结
第14章:SATA与NVMe的对比及未来展望
14.1 架构的根本区别:AHCI vs. PCIe
14.2 性能瓶颈分析:为何NVMe更快速?
14.3 SATA与NVMe全面对比
14.4 SATA的地位与未来:在NVMe时代的价值
14.5 SATA与NVMe的协同进步
14.6 对开发者和IT专业人士的建议
本章小结
第15章:总结与存储技术未来展望
15.1 SATA协议设计理念回顾
15.2 关键知识点总结
15.3 SATA的历史地位与遗产
15.4 存储技术未来展望
15.5 对技术人员的建议
15.6 结语:永恒的价值
附录
附录A:SATA FIS类型完整列表
附录B:ATA命令集速查表
基本ATA命令
设备管理和控制命令
高级功能和特性命令
识别和信息命令
安全特性命令
附录C:术语表
附录D:SATA线缆和连接器规格
数据线缆规格
电源连接器规格
机械特性
附录E:SATA版本特性对比详细表
附录F:常见问题解答(FAQ)
附录G:参考文献和进一步阅读
官方标准文档
推荐书籍
在线资源
技术白皮书
工具和软件
第一部分:开篇与基础概念
第1章:引言 - 存储技术的发展与SATA的出现
在数字世界的纹理之下,流淌着数据的血脉。而存储系统,则是承载这些生命之血的心脏与血管。中央处理器(CPU)负责处理,内存(RAM)负责短期记忆,而存储设备则承载着我们的全部知识、记忆与数字遗产。本章将带您穿越时空,回到那个存储接口“战国时期”的尾声,探讨Serial ATA(SATA)技术为何能脱颖而出,成为过去近二十年间个人计算与数据中心存储不可或缺的基石。
1.1 存储接口的战国时期:PATA、SCSI、USB
在SATA统一江湖之前,存储世界是一个多标准并存、各自为战的“战国时期”。
1. PATA - 昔日的王者
PATA,即并行ATA(Parallel ATA),也被广泛称为IDE(Integrated Drive Electronics)。它是上世纪80年代末至21世纪初个人计算机的主要存储接口。
技术特点
如其名“并行”所示,PATA使用一条宽广的40针或80线的扁平排缆,在同一时钟周期内同时传输多位数据(最初为16位)。这就像一条 拥有16个车道的超宽道路 ,所有车辆(数据位)并行前进,试图同时到达终点。
局限性初现
信号干扰(Crosstalk):当数据速率提升时,并行的数据线之间会产生严重的电磁干扰,就像并排高速行驶的车辆会互相影响气流。为了解决这个问题,后续引入了80线的电缆,其中40线用于接地屏蔽,以减轻干扰。
时钟偏移(Clock Skew):确保所有16位数据在同一时刻准确到达接收端变得极其困难。信号在电缆中传输的速度有细微差异,导致一些位“跑得快”,一些位“跑得慢”。在高速下,这种偏移会导致数据读取错误。这好比一场赛跑,发令枪响后,所有运动员本应同时冲出,但实际上反应有快有慢,到达终点的时间也不再整齐。
庞大的连接器:40针的连接器体积巨大,不利于机箱内部空气流通和线缆管理。
主从架构:一条PATA线缆可以连接两个设备(一个主设备,一个从设备)。但两个设备无法同时进行数据传输,共享带宽,且需要手动设置跳线帽来配置主从关系,对用户不友好。
2. SCSI - 企业级的精英
SCSI(Small Computer System Interface,小型计算机系统接口)是另一个强大的并行接口,主要面向服务器、工作站和高性能计算领域。
技术特点
SCSI支持更复杂的拓扑结构(如菊花链),可以连接多达16个设备(包括硬盘、扫描仪、磁带机等)。它拥有独立的控制器,CPU占用率低,命令集也更丰富强大。
定位与局限
SCSI性能强劲,但成本高昂。其接口卡、线缆和设备都价格不菲,如同 专业领域的特种车辆 ,性能卓越但并非为普通家庭用户设计。
3. USB - 通用的外设连接者
在SATA诞生之初,USB(Universal Serial Bus)主要专注于外部设备连接。它的目标是简化PC与键盘、鼠标、打印机等外设的连接。
技术特点
USB是串行、通用的总线,支持热插拔。早期USB 1.1和2.0的速率远低于同时代的PATA,且其协议开销较大,延迟不高,并不适合作为内置存储的首选接口。
定位
USB更像是 连接外部世界的“国道” ,方便灵活,但初期在速度和效率上不适合承担系统主存储的重任。
这个“战国时期”的局面,催生了对一种新的、更先进的存储接口的迫切需求。
1.2 PATA的局限性:为什么我们需要SATA?
随着CPU性能的迅速提升和应用程序对数据需求的爆炸式增长,PATA的瓶颈日益凸显,成为了整个计算机系统的“短板”。其局限性可以总结为以下几点:
并行架构的物理极限:正如前文所述,信号干扰和时钟偏移问题在追求更高速度时变得无法克服。PATA的终极版本ATA/133理论速率达到133 MB/s,这几乎已经是并行技术在成本和实用性上所能达到的极限。想要再提升,犹如在一条已经拥挤不堪的宽阔道路上继续增加车道,管理难度和成本将呈指数级上升。
巨大的布线难度与糟糕的散热:80线的宽大排缆非常僵硬,在紧凑的机箱内难以弯折,严重阻碍了空气流动,影响散热。这对于追求高密度和良好散热的现代PC和服务器来说是致命的。
低效的架构:主从模式共享带宽,且不支持原生的热插拔功能,无法满足服务器需要高可用性和灵活维护的需求。
是时候做出改变了。这个改变的核心思路,就是从“并行”转向“串行”。
这个转变可以用一个生动的比方来理解:
PATA(并行):好比一条 拥有16个车道的混合通行高速公路 。所有车辆(数据位)同时出发,但需要严格同步。一旦车速(信号时序)不一致,或者车辆之间互相干扰(串扰),就容易发生交通事故(数据错误)。而且,这条公路只能服务两个出口(两个设备),效率低下。
SATA(串行):则像一座 设计精良的单向立交桥
它仅有一对核心通道(一对差分信号线负责发送,一对负责接收),但通过极高的运行频率(高时钟速率)和智能化的数据管理规则(先进的编码协议),使数据位能够连续不断地以极高速率通过。由于是单向通行,没有对向数据流的干扰;由于是点对点通信,每个交叉节点只服务于一个目标设备,独享带宽,互不干扰。

这种从“宽马路”到“交叉节点”的转变,带来了革命性的优点。
1.3 SATA的诞生与设计目标:高效、简化、热插拔
针对PATA面临的诸多挑战,由Intel主导的“Serial ATA Working Group”于2000年成立,旨在制定下一代存储接口标准。SATA 1.0规范于2001年正式推出。其设计目标非常明确:
- 高效能: 起始速度为150 MB/s(SATA 1.0),超过当时的主流PATA ATA/100。并且规划了明确的升级路径:300 MB/s(SATA 2.0),600 MB/s(SATA 3.0)。
- 简化线路: 数据线从80条减少到仅7条(含2对差分线和3条地线),线缆纤细、柔软、易于弯曲。
- 支持热插拔: 这是从设计之初就支持的关键特性,虽然在普通台式机中不常见,但在服务器和外部存储设备中至关重要,允许管理员在不关闭系统的情况下更换故障硬盘。
- 降低电压,改进连接器: 信号电压从PATA的5V降至SATA的500mV,降低了能耗和电磁干扰。引入了“L”型防错设计的连接器,避免了错误插入的可能性。同时,将数据接口和电源接口分开并重新设计,提供了更稳定的供电。
1.4 SATA协议的发展历程
SATA协议自问世以来,经历了多个主要版本的更新,每次更新都带来了性能的提升和功能的完善。
| 版本 | 官方名称 | 发布年份 | 理论传输速率 | 编码方式 | 有效带宽(近似) | 关键新特性 |
|---|---|---|---|---|---|---|
| SATA 1.0 | SATA Revision 1.x | 2001 | 1.5 Gb/s | 8b/10b | 150 MB/s | 基础规范,点对点,细线缆 |
| SATA 2.0 | SATA Revision 2.x | 2004 | 3.0 Gb/s | 8b/10b | 300 MB/s | 原生命令队列(NCQ),端口复用器 |
| SATA 3.0 | SATA Revision 3.x | 2009 | 6.0 Gb/s | 8b/10b | 600 MB/s | 更高速度,为SSD优化(但未完全满足) |
| SATA 3.1 | SATA Revision 3.1 | 2011 | 6.0 Gb/s | 8b/10b | 600 MB/s | SATA Express接口雏形,设备休眠(DEVSLP) |
| SATA 3.2 | SATA Revision 3.2 | 2013 | 6.0 Gb/s | 8b/10b | 600 MB/s | 正式定义SATA Express,USM接口 |
| SATA 3.3 | SATA Revision 3.3 | 2016 | 6.0 Gb/s | 8b/10b | 600 MB/s | 电源禁用特性,重叠磁记录技术支持 |
| SATA 3.4 | SATA Revision 3.4 | 2018 | 6.0 Gb/s | 8b/10b | 600 MB/s | 设备温度监控,改进的电源管理 |
演进脉络解析:
- SATA 1.0: 成功开拓了市场,证明了串行架构的优势。
- SATA 2.0: 是一个里程碑,其引入的原生命令队列(NCQ) 对机械硬盘性能的提升尤为显著。它允许硬盘对收到的多个读写指令进行智能重新排序,优化磁头移动路径,显著减少了寻道时间,提高了效率。
- SATA 3.0: 将速率提升至6.0 Gb/s,主要是为了应对即将到来的固态硬盘(SSD)时代。尽管后来发现SATA接口自身仍然是高端SSD的瓶颈,但它足以满足主流SSD和所有机械硬盘的需求。
- SATA 3.1及之后: 版本的速率未再提升,主要集中在功耗管理、特定功能增强(如SATA Express尝试桥接SATA与PCIe)和维护性更新上。这表明SATA协议在达到600 MB/s后,其发展重点从“提速”转向了“精细化运营”和“功能扩展”。
本章小结
本章回顾了存储接口从“并行”到“串行”的历史转折。我们看到了PATA等传统接口在性能、物理设计和功能上的局限性,这些局限性催生了SATA的诞生。SATA凭借其点对点的串行架构、简化的线缆设计、对热插拔的原生支持以及明确的性能演进路线图,成功取代了PATA,成为了一个时代的存储标准。在接下来的章节中,我们将像拆解一台精密的钟表一样,逐步深入分析SATA协议的每一个技术细节,从物理层的电信号开始,直至高层的命令交互。
第2章:SATA协议栈概述
要深入理解SATA协议,就像要读懂一部复杂的法典,必须先了解其结构。SATA协议采用了经典的分层设计模型,将复杂的功能分解到不同的逻辑层中,每一层都有其特定职责,并通过标准接口与上下层进行交互。这种设计使得协议的实现、调试和演进都更加清晰和模块化。
本章将为您描绘出SATA协议栈的全面图景,让您在深入了解每一层的技术细节之前,先构建一个整体的认识框架。
2.1 分层设计思想:物理层、链路层、传输层、应用层
SATA协议栈主要划分为四个层级,从下至上分别是:
物理层(Physical Layer)
链路层(Link Layer)
传输层(Transport Layer)
应用层(Application Layer)
这种分层结构与网络通信中的OSI七层模型或TCP/IP四层模型有着相似之处。
每一层都为上一层提供服务,并依赖下一层的服务。这种“服务”可以视为一种预先约定的功能和接口。
各层核心功能简介:
物理层
职责: 负责处理最低层的电气信号和机械连接。它包括发送器和接收器电路、连接器、线缆等。
关键任务:
将数字比特流转换为物理线上的差分电信号,以及反向转换。
使用8b/10b编码,确保数据流具备足够的时钟信息并实现直流平衡。
管理初始化和速度协商过程,通过发送OOB(带外)信号(如COMRESET, COMINIT)来建立连接。
比方: 物理层就像国家的道路基础设施建设部门。他们负责铺设公路(线缆)、制定交通信号灯的标准(电气特性)、以及确保路基平整(信号完整性)。他们不关心车上装载的是什么货物(数据内容),只关注道路本身是否畅通、标准。
链路层
职责: 在物理层建立的稳定连接之上,负责数据帧的可靠传输。它管理着主机与设备之间的“对话”规则。
关键任务:
定义和解析原语(Primitive)。原语是控制通信状态的短命令,如
X_RDY(发送端就绪)、R_RDY(接收端就绪)。将传输层交付的数据打包成帧(Frame),并为帧添加开始(SOF)和结束(EOF)标记。
计算并验证循环冗余校验(CRC)值,确保帧在传输过程中没有出错。
实施流量控制,通过原语握手防止数据溢出。
比方: 链路层就像交通警察和快递分拣中心。交警通过手势(原语)指挥车辆何时可以通行(流量控制)。分拣中心负责将货物(数据)打包成标准的集装箱(帧),并贴上防伪封条(CRC)。如果封条破损,他们就要求重发。
传输层
职责: 负责将上层(应用层)的命令和数据封装成一种称为FIS(Frame Information Structure,帧信息结构)的标准化“信封”,或者从接收到的FIS中解析出命令和数据。
关键任务:
生成和解析各种类型的FIS,如寄存器FIS(用于发送命令)、数据FIS(用于传输数据块)、DMA激活FIS等。
管理FIS在主机与设备之间的传递顺序和状态。
比方: 传输层就像公司的商务信函处理部门。他们负责将高层的商业指令(如“采购100吨原料”)按照标准的商业信函格式(FIS)书写,装入信封,然后交给快递(链路层)。他们也负责拆阅来自合作伙伴的回信,并提取核心信息上报给高层。
应用层
职责: 这是协议栈的最高层,直接与操作系统或驱动程序互动。它实现了具体的存储设备命令集,如ATA命令集或ATAPI命令集。
关键任务:
接收来自操作系统的读写等命令。
管理设备的状态寄存器。
对于硬盘,实现具体的读写缓存、SMART监控等功能。
比方: 应用层就像公司的首席执行官(CEO)或核心业务部门。他们做出“卖出产品A”、“购入原料B”的决策(ATA命令)。他们不关心信函具体如何寄送(传输层以下),只关注商业决策本身及其结果。
2.2 通信模型:主机(Host)与设备(Device)的点对点架构
与它的前身PATA(多设备共享总线)完全不同,SATA采用了纯粹的点对点(Point-to-Point)通信模型。
一对一连接: 每一个SATA端口(通常在主板南桥或独立HBA卡上)通过一根专用的SATA线缆,直接连接一个SATA设备(硬盘、光驱等)。
独占带宽: 每个设备都独享其端口的全部带宽。在SATA 3.0系统中,连接在端口1的硬盘和连接在端口2的硬盘都可以同时以最高600 MB/s的速率传输数据,互不干扰。
简化设计: 这种架构消除了总线仲裁和主从设置的复杂性,使得控制器设计和驱动实现都更加简便。
通信流程概览
让我们通过一个简化的“读取数据”请求,来直观感受一下数据在各层之间的流动过程。
这个流程图清晰地展示了“自上而下,再自下而上”的完整循环。命令从主机的应用层出发,逐层封装,最终变为物理线上的信号;数据则从设备端返回,在主机端被逐层解析,最终交付给应用程序。
2.3 本章小结
本章我们构建了SATA协议的整体架构视图。我们了解到,SATA协议通过物理层、链路层、传输层和应用层四层分治的模式,将复杂的存储通信任务分解为易于管理和实现的模块。同时,我们明确了SATA点对点的通信模型,这是其高性能和简化设计的基础。
第二部分:物理层(Physical Layer)深度解析
第3章:电气特性与连接器
物理层是SATA协议栈的基础,它规定了数据如何从“0”和“1”的数字领域,转变为实际在物理线路中流通的电流与电压。这一层不涉及数据的意义,仅确保这些比特能精确、高效地从源头传送到目的地。若将上层协议比喻为精巧的语言和语法规则,那么物理层就如同支撑这些语言表达的声带和空气震动。
3.1 差分信号技术:为何能抗干扰?
在高速数字通信中,主要挑战之一便是
噪声
。无论是来自外界设备的电磁波,还是线路内信号间的相互干扰,都可能使接收端错误地将“0”识别为“1”,或反之。SATA运用了
差分信号
这种经典而有效的技术来抵御噪声。
3.1.1 差分信号的操作机制
差分信号利用两条信号线传送一个数据位。这两条线通常紧密缠绕(形成一对差分对):
- 正相位信号(T+ 和 R+)
- 反相位信号(T- 和 R-)
发送端生成两个振幅相同但相位相反的信号。发送逻辑‘1’时,T+电压上升,T-电压下降;发送逻辑‘0’时,T+电压下降,T-电压上升。
接收端关注的不是对地的绝对电压值,而是通过一个
差分放大器
,专门测量这两条线之间的
电压差
。
V_diff = V(T+) - V(T-)
如果
V_diff
为正且超出一定阈值,则判定为逻辑‘1’。
如果
V_diff
为负且低于一定阈值,则判定为逻辑‘0’。

3.1.2 差分信号的抗噪魅力
从上述图表和操作原理中,我们可以理解其抗干扰性能的秘密:
- 共模噪声抑制:任何外部电磁干扰(噪声)到达这两条紧密平行的导线时,会几乎同样地影响到两条线。假设噪声电压为
V_noise,那么接收端接收到的信号变为:
- R+ = T+ + V_noise
- R- = T- + V_noise
差分放大器计算:
(T+ + V_noise) - (T- + V_noise) = T+ - T-噪声
V_noise被完全消除!
举例来说,想象两个人共同抬一个对称的重担。重担的重量(有效信号)通过两人前后施力的差异来感知。如果途中遭遇一阵侧风(噪声),风同时作用于两人,尽管每个人都感受到额外的压力,但两人之间施力的相对差异并未改变,因此重担依然平稳前进。接收端如同重担,只关注两人的力差,而不关心每人具体施加了多少力。
其他优点:
- 较低的电磁辐射:由于T+和T-上的电流方向相反,它们产生的磁场相互抵消,减少了对外部环境的电磁干扰。
- 较低的信号电压:因为接收器对电压差敏感,而非绝对电压,所以可以采用更低的信号幅度(SATA标准值为500mV)。这不仅降低了功耗,还允许更高的切换速率。
3.2 SATA连接器解析:数据端口与电源端口
SATA连接器的设计是其成功的重要因素之一,实现了小型化、用户友好性和高可靠性。
3.2.1 数据连接器(7针)
SATA数据线采用细长的7针连接器,其引脚定义如下:
| 引脚 | 功能 | 说明 |
|---|---|---|
| 1 | GND | 接地,为信号提供基准地。 |
| 2 | A+ | 差分信号对A,正向(发送) |
| 3 | A- | 差分信号对A,反向(发送) |
| 4 | GND | 接地 |
| 5 | B- | 差分信号对B,反向(接收) |
| 6 | B+ | 差分信号对B,正向(接收) |
| 7 | GND | 接地 |
关键特点:
- 点对点收发分离:具备独立的发送对(A+, A-)和接收对(B+, B-),奠定了全双工通信的物理基础。主机和设备可以同时发送和接收数据。
- 三次接地:多个接地引脚分布在信号线之间,提供了良好的屏蔽效果,进一步减少了信号线间的干扰。
- “L”型防误插设计:连接器呈直角“L”形,确保只能以一种方式插入,避免了类似PATA接口插反或插错针的情况。
- 盲插设计:连接器通常具有轻微的弹性和导向槽,即使看不到接口,也能凭借手感“咔哒”一声正确插入。
3.2.2 电源连接器(15针)
SATA设备采用新的15针电源连接器,取代了PATA时代4针的“D型”接口。
| 引脚 | 功能 | 引脚 | 功能 | 引脚 | 功能 |
|---|---|---|---|---|---|
| 1 | +3.3V | 6 | +3.3V | 11 | 预充电/保留 |
| 2 | +3.3V | 7 | +5V | 12 | GND |
| 3 | +3.3V | 8 | +5V | 13 | GND |
| 4 | GND | 9 | +5V | 14 | GND |
| 5 | GND | 10 | GND | 15 | +12V |
关键特点:
- 多电压支持:直接提供+3.3V, +5V, +12V三种电压,满足不同设备的需求。
- 冗余引脚:每种电压和地线均有多个引脚,旨在提高电流承载能力,减少接触电阻和压降。
- 热插拔支持:预充电引脚:第11号引脚(以及邻近的1、4、7、10号引脚)在物理上比其他引脚更长。在插入过程中,地线和预充电引脚首先接触,为设备内部的电容预充电,释放残余电荷,随后电源引脚才接通。这防止了插入时产生电火花和电流冲击,是实现安全热插拔的关键。
举例来说,这就像在开启大型水闸之前,先打开一个小旁路阀门,让水道两边的水压先平衡,再完全打开,避免巨大的水锤效应。

(图注:SATA数据与电源连接器引脚示意图,不同颜色表示不同功能)
3.3 电源管理特性
SATA定义了灵活的电源状态以节约能源,这一点在移动设备和数据中心尤为关键。这些状态主要通过物理层和上层的协同作用来实现。
Partial/Slumber
这些是低功耗模式,通过物理层发送特定序列的原语(如
PMNAK
,
PMAK
)来激活和停用。它们减少了物理层电路的活动度,但恢复速度相对较快。
DEVSLP (Device Sleep):这是SATA 3.2引入的一种更深层次的休眠状态,功耗非常低。它需要电源和设备的协同支持,通过一个特定的引脚(DEVSLP)信号来触发,能够将设备功耗降至接近为零。
3.4 线缆与信号完整性
长度限制:SATA规范规定线缆的最大长度为 1米 。超出这个长度,信号衰减和失真会显著增加,导致误码率升高。
材质与屏蔽:优质的SATA线缆使用多股细铜线以保持柔韧性,并有完整的金属编织网和箔片屏蔽层,以抵抗外部干扰。线缆越粗,屏蔽效果越好,通常质量也越高。
锁定机制:一些高品质的SATA线缆和数据接口配备有机械锁定装置(如金属卡扣),可以防止因振动或意外拉扯引起的连接中断,在服务器环境中尤为重要。
本章小结
本章我们深入了解了SATA协议的最底层——物理层。我们了解到 差分信号 如何以其出色的共模噪声抑制能力,成为高速串行通信的基础;我们剖析了 7针数据连接器 和 15针电源连接器 的精巧设计,见证了它们如何通过点对点、全双工、防呆和热插拔支持等特性,全面超越PATA;我们还简要讨论了电源管理和线缆质量对信号完整性的影响。
物理层为我们构建了一条可靠、高速的比特流传输通道。在下一章中,我们将提升一个层次,进入 链路层 ,探讨这些原始的比特流如何被组织成有意义的“词语”(原语)和“句子”(帧),并建立一套有序的对话规则。
第4章:编码与OOB信号
在物理层,仅靠差分信号来抵抗干扰是远远不够的。我们还需要解决两个关键问题:首先,接收端如何从连续的比特流中精确地识别每个比特的起始和终止?其次,在正式通信开始前,主机和设备如何“打招呼”来建立连接?本章将回答这两个问题,深入探讨 8b/10b编码 和 OOB(带外)信号 ,它们是SATA物理层通信的“语法”和“暗号”。
4.1 8b/10b编码:直流平衡与内嵌时钟
数字信号在物理介质上传输时,如果长时间保持高电平(连续的‘1’)或低电平(连续的‘0’),会带来两个主要问题: 时钟恢复困难 :接收端需要根据数据的跳变沿来同步其本地时钟。如果数据长时间没有跳变,接收端时钟可能会发生漂移,导致比特判定错误。 直流偏移(DC Bias) :传输线有耦合电容,如果‘0’和‘1’的数量长期不均衡,会导致信号基线漂移,影响接收灵敏度。
SATA采用的 8b/10b编码 就是为了应对这些问题而设计的。
4.1.1 编码原理:从8位到10位
顾名思义,8b/10b编码将8位的数据字节转换为10位的传输字符。这似乎增加了20%的额外开销(这也是为什么SATA 3.0的6.0 Gb/s线速率只能提供600 MB/s有效带宽的原因),但它带来了至关重要的好处。
内嵌时钟:通过精心设计的编码表,8b/10b编码确保无论输入什么数据,生成的10位字符中‘0’和‘1’的数量都不会相差太多,并且连续的‘0’或‘1’不会超过5个。这保证了信号有足够的跳变,便于接收端提取时钟。
直流平衡:编码机制还跟踪一个称为 运行差异(Running Disparity, RD) 的参数。RD表示至今已发送的‘1’比‘0’多还是少。对于同一个8位数据,编码器会根据当前的RD值,从两个可能的10位编码中选择一个,以使总的‘1’和‘0’的数量趋向平衡。
4.1.2 编码过程详解
8b/10b编码将8位数据
HGF EDCBA
(其中H为最高位)分为两部分:
低5位:
EDCBA
-> 编码成6位,称为
5b/6b编码
。
高3位:
HGF
-> 编码成4位,称为
3b/4b编码
。
最终组合成一个10位的字符。
举个例子 :假设我们要编码一个8位数据
D10.2
(在8b/10b术语中,D表示数据,10是十进制值,2是控制位?实际上标准表示是Dxx.y。我们以控制字符
K28.5
为例,因为它常用于数据对齐)。
K28.5
的二进制原值为
8'b10111100
(或
8‘hBC
)。
经过5b/6b和3b/4b查表编码后,根据运行差异RD,它会得到两个10位结果之一:
当 RD = -1 时,输出
10‘b0011111010
当 RD = +1 时,输出
10‘b1100000101
请注意观察这两个结果:
它们都没有超过5个连续的‘1’或‘0’。
第一个结果有5个‘1’和5个‘0’(差异为0),第二个结果有4个‘1’和6个‘0’(差异为-2)。编码器通过选择,使运行差异在正负之间波动,长期保持平衡。
4.1.3 特殊字符:K字符
除了256个数据字符(Dxx.y),8b/10b还定义了12个特殊控制字符(Kxx.y)。这些K字符无法作为数据出现,因此它们被用作 原语(Primitive) 的组成部分,成为链路层的“控制命令”。例如,我们后面会遇到的
ALIGN
原始信息由连续的
K28.5 D10.2
符号构成。接收端一旦检测到
K28.5
这种独特的、数据中不会出现的模式,便知道这是一个控制信号,而非常规数据。
4.1.4 有效带宽计算
因为采用了8b/10b编码,SATA的实际数据传输速率是名义比特率的80%。- SATA 1.0: 1.5 Gb/s * 0.8 = 1.2 Gb/s = 150 MB/s
- SATA 2.0: 3.0 Gb/s * 0.8 = 2.4 Gb/s = 300 MB/s
- SATA 3.0: 6.0 Gb/s * 0.8 = 4.8 Gb/s = 600 MB/s
4.2 OOB(带外)信号:通信的“握手”与“唤醒”
在主机和设备初次通电,或需复位时,其物理层电路可能尚未同步,无法解析常规的8b/10b编码数据。这时,需要一种更为基础、更加稳健的"原始"通信手段来建立初始连接。这就是 OOB(Out-of-Band)信号 的应用场合。 OOB信号称为"带外",因为它不依赖于标准的数据编码通道,而是通过 特定时长的、极低频的脉冲爆发 来传达信息。这些脉冲的速度(约几十MHz)远远低于常规通信速度(GHz级别),接收端可通过简易的模拟电路(如峰值探测器)来识别。 SATA规定了三种主要的OOB信号序列:- COMRESET: 由 主机 发送至设备。这是一个 重启 信号,意为"醒来,让我们重新建立连接"。
- COMINIT: 由 设备 发送至主机。这是一个 初始化 信号,通常是设备对COMRESET的回应,或是设备主动发出的"我在"信号。
- COMWAKE: 由 主机或设备 发送。这是一个 激活 信号,用于从低能耗状态(Partial/Slumber)中唤醒对方。
- COMRESET: 最长,通常为 160-320 微秒的爆发,后跟 480-960 微秒的空闲。
- COMINIT: 与COMRESET相似。
- COMWAKE: 较短,通常为 80-160 微秒的爆发,后跟 160-320 微秒的空闲。
4.2.1 链路初始化流程
典型的SATA链路初始化(比如通电或热插拔)过程,是通过OOB信号的"交流"来实现的。
比如
:可以将OOB信号比喻为
古代人在远程通信时使用的烽火或鼓声
。
COMRESET
就像点燃一座大型烽火台,浓烟滚滚,表示"全体注意!准备行动!"
COMINIT
就像远处的另一座烽火台也点燃作为回应,表示"收到命令,已准备好!"
COMWAKE
则像节奏更快的鼓声,表示"各就各位,战斗即将开始!"
然后,双方开始使用复杂的语言(
8b/10b编码的原始信息和数据
)进行详细的战略交流。
这种简单而强大的OOB机制,确保了SATA链路能在各种不确定的状态下稳定启动。
4.3 速度协商机制
在OOB序列之后、正常通信开始之前,主机和设备会进行速度协商。SATA设备支持一个或多个速度等级(1.5G, 3G, 6G)。协商过程通常如下: 主机在发送完COMWAKE
后,将以其支持的最高速度开始发送
ALIGN
原始信息。
设备尝试在此速度下同步。如果同步失败(例如,设备不支持该速度),它会保持沉默或做出错误的响应。
主机检测到失败后,会触发新的OOB序列(
COMRESET
/
COMINIT
),然后以低一级的速度重试,直至找到双方都支持的速度。
协商成功后,链路将固定在该速度下运行。
本章小结
本章揭示了SATA物理层最后两项关键技术: 8b/10b编码 像是一位熟练的密码专家,将原始的8位数据"转换"成一种自带节拍、长期均衡的10位代码,巧妙地解决了时钟恢复和直流平衡的问题,尽管牺牲了一定的带宽。 OOB信号 则像通信双方在正式会谈前约定的一套简单可靠的"肢体语言"或"信号弹",通过不同长度的脉冲序列,在混乱中建立起最初的秩序,完成了链路的检测、重启、激活和速度协商。 至此,我们全面了解了SATA的物理层如何将比特流转化为可靠的电信号。从下一章起,我们将进入 链路层 的世界。在那里,这些编码后的比特流将被组织成有结构的"帧",并在一套严格的规则下开始流动。我们将遇到SATA协议中最重要的概念之一—— 原始信息(Primitive) 。第三部分:链路层(Link Layer)核心机制
第5章:原始信息(Primitive) - 链路层的通用语言
在物理层为我们建立了稳定的比特流传输路径后,链路层需要在此基础上建立一套有序的对话规则。想象一下,如果两人只是互相大声喊出想说的话,没有"你好"、"请开始"、"我没听清楚"等协调词语,沟通将变得混乱且效率低下。在SATA的链路层,原始语(Primitive)就扮演着这些关键协调用语的角色。
原语是SATA链路层最基本的通信单元,它们是特殊的、预定义的双字(DWORD,即4个字节)序列。由于其特殊的8b/10b编码(通常以K字符开头),接收端可以轻松地将它们与常规的数据负载区分开来。原语不携带用户数据,而是用于控制链路状态、管理流量、界定帧的边界以及传递简单的指令。
5.1 什么是原语?控制字符与功能
一个原语就是一个32位(4字节)的码型。在物理层,它被当作4个独立的字节进行8b/10b编码和传输。但由于其首个字符通常是K字符(控制字符),接收端的链路层可以瞬间识别出:“这是一个控制命令,而不是数据”。
原语的核心特点:
- 即时性:一旦接收端识别出一个原语,它会立即采取行动,而无需等待整个帧的接收。这使得原语能够实现实时控制,如流量管理。
- 简洁性:每个原语都有单一、明确的功能。
- 连续性:在链路空闲或处于特定状态时,通信双方会持续交换特定的原语(如
)以保持同步。ALIGN
原语的种类:根据功能,原语大致可分为以下几类:
- 流控与握手类:
,X_RDY
,R_RDY
,R_IPR_OK - 帧定界类:
,SOFEOF - 状态管理与同步类:
,SYNCALIGN - 电源管理类:
,PMREQ_P
,PMREQ_SPMAK
5.2 关键原语详解
让我们来了解几位在SATA通信中扮演关键角色的“主角”。
5.2.1 ALIGN - 对齐与时钟补偿的基石
构成:
ALIGN原语由两个特定的DWORD组成:第一个是K28.5 D10.2,第二个是K28.5 D10.2(在SATA 1.0/2.0中)或者是K28.5 D25.4(在SATA 3.0中,称为ALIGNp)。K28.5是一个具有独特比特模式(0011111xxx)的K字符,非常容易被识别。
功能:
- 链路同步:在OOB初始化完成后,通信双方会持续发送
原语。这表明链路已准备好,并保持同步。ALIGN - 时钟补偿:接收端和发送端的时钟频率存在微小差异。
原语作为“填充物”,可以在需要时被插入或删除,从而补偿这种时钟漂移,防止缓冲区上溢或下溢。ALIGN - 空闲状态填充:当没有数据帧需要传输时,链路就处于持续交换
原语的状态。ALIGN
举例:
ALIGN就像两国元首热线电话接通后,双方接线员不断重复的“线路正常,请保持”的测试音。它确保线路是通的,并且通过持续的声音来校准彼此的听筒。
5.2.2 SOF, EOF, EOFdt - 帧的开始与结束
这些原语用于标记一个数据帧的边界,如同信封的封口和邮戳。
- SOF (Start of Frame):构成:
;功能:它宣告一个帧的开始。接收端一看到K27.7 D10.2 D10.2 D10.2
,就知道接下来的数据属于一个新的帧,并开始组装帧的内容。SOF - EOF (End of Frame):构成:
;功能:它标记一个帧的正常结束。接收端看到K29.7 D10.2 D10.2 D10.2
,就知道一个完整的帧已经接收完毕,可以将其传递给传输层处理。EOF - EOFdt (End of Frame - Deferred):构成:
;功能:这是一种特殊情况的结束标记,主要用于原生指令队列(NCQ)的上下文中。它表示当前数据帧的结束,但链路并不立即回到空闲状态,而是期待紧接着下一个与NCQ相关的帧。K30.7 D10.2 D10.2 D10.2
5.2.3 X_RDY, R_RDY, R_IP - 流量控制的交响乐
这是SATA链路层实现流量控制的核心机制,防止发送方的数据“淹没”尚未准备好的接收方。
- X_RDY (Transmitter Ready):功能:由发送方(无论是主机还是设备)发出。它的意思是:“我这边有一个数据帧已经准备好要发送给你了,你准备好了吗?”
- R_RDY (Receiver Ready):功能:由接收方发出,作为对
的积极响应。它的意思是:“我听到了,我的缓冲区有空位,你可以开始发送帧了。”X_RDY - R_IP (Receiver In Progress):功能:由接收方在以下情况下发出:当它收到了
,但正在处理上一个帧,暂时无法接收新帧。或者,它正在处理当前帧,但尚未完成。它的意思是:“我知道你准备好了,但我这边还在忙,请稍等一下。” 这阻止了发送方在超时后不必要的重传。X_RDY
流量控制对话示例:

5.2.4 SYNC - 同步与错误恢复的急救员
功能:
SYNC原语是链路层的“紧急重启”按钮。当接收端检测到无法通过常规纠错机制恢复的错误时(例如,CRC连续错误、原语序列混乱),它会开始发送SYNC原语。
流程:一方开始连续发送
SYNC。另一方检测到SYNC后,也会停止当前所有操作,开始回复。SYNC
双方在交换特定数量的
SYNC原语后,会返回至发送ALIGN原语的状态,重新调整链路,随后尝试恢复通信。
举例来说:这就像两个正在通话的人遭遇强烈干扰,完全听不清楚对方在说什么。这时,一方大声呼喊“重复!重复!”,另一方听到后也会回应“重复!重复!”。接着双方中断混乱的交谈,重新从“你好,能听到吗?”开始重建通信。
5.2.5 CONT - 维持电气空闲
功能:在SATA的部分低能耗状态(如Partial)下,物理层差分线会进入电气空闲状态以节约电力。
CONT原语用于在该状态下定期“激活”链路,维持基本的同步,以便迅速恢复至全功率状态。它类似于休眠中的设备发出的微弱“鼾声”,表明它依然存活,并且可以迅速唤醒。
5.3 原语的发送与接收状态机
链路层的行为由一个精确设定的状态机来调控。这个状态机规定了在何种情况下应发送何种原语,以及接收到某个原语后应转换至何种状态。理解这个状态机是掌握链路层运作的关键。
以下是一个高度简化的主机发送帧的状态机示意图,它展示了
X_RDY、R_RDY、SYNC等原语如何驱动状态转换:
状态机解读:
- Idle (空闲):链路的初始状态,持续交换
原语。ALIGN - Transmit_X_RDY (发送准备):当高层有数据待发时,进入此状态,持续发送
原语,并等待接收方的响应。X_RDY - Wait_RRDY (等待就绪):停止发送
,专注于等待X_RDY
。R_RDY - Wait_RIP (等待处理中):若收到
,则进入此状态等待,直至收到R_IP
。R_RDY - Send_Frame (发送帧):收到
后,立即开始发送帧内容(R_RDY
-> 数据 ->SOF
->CRC
)。EOF - Sync_Escape (同步逃离):若在等待
或R_RDY
时超时,或通信过程中出现重大错误,则跳转至此状态。在此状态下,发送方会连续发送R_IP
原语,尝试与接收方重新同步链路,然后返回SYNC
状态。Idle
这个状态机确保了即便在错误发生时,链路也能依据预设的规则恢复至稳定状态,展现了SATA协议的稳健性。
本章小结
本章我们深入研究了SATA链路层的“通用语言”——原语。我们了解到:
- 原语是用于控制和协调的特殊双字,是链路层所有活动的基础。
- 我们详细分析了
(同步与补偿)、ALIGN
(帧界定)、SOF/EOF
(流量控制)和X_RDY/R_RDY/R_IP
(错误恢复)等关键原语的功能与作用。SYNC
最后,我们通过一个状态机模型,观察了这些原语如何在动态的通信过程中协同工作,有序地管理数据流。
原语为数据帧的传输提供了规则的轨道。在下一章中,我们将视线转向这些轨道上的“列车”——帧(Frame)。我们将详细解析它的结构,了解数据和控制信息是如何被精心封装,并通过本章介绍的原语系统进行传输的。
第6章:帧结构(Frame)与CRC校验
在上一章中,我们学习了链路层的“控制语言”——原语。现在,我们将聚焦这些控制指令管理的核心载体:帧(Frame)。如果说原语是交通指挥中的红绿灯和手势,那么帧就是在道路上行驶的、装载实际货物的标准集装箱卡车。
帧是SATA链路层数据传输的基本单元,负责将上层(传输层)的信息(FIS)可靠、完整地从一个端口传送到另一个端口。本章将深入探讨帧的详细结构,并解释其如何通过CRC校验确保数据的完整性。
6.1 SATA帧的完整结构
一个完整的SATA帧就像一列组织有序的火车,由车头、货物车厢、安全锁和车尾组成。它的结构是固定且标准化的,确保了通信双方能够准确解析。
帧的组成部分(按传输顺序):
- SOF (Start of Frame) Primitive:作用:帧的起始标志。接收端一旦检测到
,即知新的帧传输已开始,并开始接收和组装帧内容。比喻:火车的车头,标志着整列火车的开始。SOF - FIS Content (帧内容):这是帧的核心载荷,承载实际要传输的控制信息或用户数据。它来自传输层,称为FIS (Frame Information Structure)。FIS本身也有一个复杂的结构,我们将在第8章详细解析。在这里,你可以将其视为封装在帧中的标准化信件。
- 长度:FIS的长度是可变的,取决于FIS的类型。一个数据帧的FIS可包含0到8192字节的数据载荷。比喻:火车的货物车厢,里面装着实际的货物(数据)和货运单(控制信息)。
- CRC (Cyclic Redundancy Check) Checksum:作用...
循环冗余校验码。它是一个32位(4字节)的数字,由发送方根据
SOF
之后、
CRC
之前的全部数据(即整个FIS内容)计算得出。
接收方会使用相同的算法对收到的FIS内容重新计算CRC,并与帧中传递过来的CRC值进行对比。
结果
:
吻合
:数据在传输过程中未出错。
不吻合
:数据在传输过程中出现错误,接收方会丢弃该帧,并通过后续机制要求发送方重传。
比如
:挂在火车尾部的
安全封条
。发货方根据货物清单计算出一个封条编号,收货方收到后重新计算编号。如果编号不符,说明货物在运输途中可能被篡改或损坏,需要拒收并要求重发。
EOF (End of Frame) 原始信号
:
功能
:帧的结束标志。接收方检测到
EOF
,就知道一个完整的帧已经接收完毕,可以开始处理其中的FIS内容,并验证CRC。
比如
:火车的
车尾
,标志着整列火车的结束。
6.2 帧头(FIS)类型概览
尽管FIS的详细解析属于传输层,但为了更全面地理解帧的结构,我们在此提前预览一下主要的FIS类型。FIS类型决定了"货物车厢"里装载的是何种性质的"货物",以及应该如何处理它。
寄存器 - 主机到设备 FIS (H2D FIS)
:最普遍的FIS类型。用于主机向设备发送指令(如读、写、识别等)。它包含了ATA命令寄存器(Command, Feature, LBA, Sector Count等)的镜像。
寄存器 - 设备到主机 FIS (D2H FIS)
:设备对主机指令的响应。它包含了设备的状态寄存器(Status)和错误寄存器(Error),用于报告指令执行情况。
数据 FIS
:用于在主机和设备之间传输实际的用户数据块。在DMA或PIO数据传输过程中使用。
DMA 激活 FIS
:由设备发送给主机,用于在DMA传输中初始化数据传输。
PIO 设置 FIS
:由设备发送给主机,用于为PIO模式的数据输入做准备。
一个帧与FIS的关系
:
6.3 CRC循环冗余校验:如何确保数据完整性?
CRC是确保数据在高速传输中完整性的关键技术。它是一种根据数据流计算出的、简练的"数字指纹"。
6.3.1 CRC的工作原理
发送方计算
:
发送方将
SOF
之后、
CRC
之前的所有数据(即整个FIS内容)视为一个很长的二进制数。
将这个二进制数除以一个预先定义的
生成多项式
。
除法得到的
余数
就是CRC校验和。这个余数被填入帧的CRC字段中。
SATA使用的生成多项式是:
x?? + x?? + x?? + x?? + x?? + x?? + x?? + x?? + x? + x? + x? + x? + x? + x + 1
接收方验证
:
接收方同样将收到的FIS内容除以同一个生成多项式。
它将计算得到的余数与帧中传输过来的CRC值进行对比。
如果两者一致,则认为数据准确无误。如果不一致,则判定传输中出现了错误。
6.3.2 为什么CRC如此高效?
CRC算法被设计为对以下几种错误具有极高的检测率:
突发错误
:数据流中连续多位发生错误。SATA的32位CRC可以检测出所有长度小于等于32位的突发错误。
随机错误
:数据流中随机分布的单个或多个比特错误。
它的检错能力远高于简单的奇偶校验。理论上,SATA使用的CRC-32能够检测出
99.999999977%
的错误比特模式。这意味着在100亿个出错的帧中,平均只有不到3个错误帧能够逃过CRC的检测。
6.3.3 实例说明
假设我们要传输一个非常简单的FIS内容,其数据(用16进制表示)为:
0x12345678
。
发送方
:
将
0x12345678
作为被除数。
用它除以SATA的标准生成多项式(一个巨大的二进制数)。
假设计算得到的余数(CRC)是
0xABCD1234
。
发送方组帧:
SOF
+
0x12345678
+
0xABCD1234
+
EOF
。
接收方
:
收到帧后,提取出FIS内容
0x12345678
。
用同样的多项式计算CRC,得到
0xABCD1234
。
从帧中提取出发送方的CRC值
0xABCD1234
。
两者吻合,
数据有效
。
假设传输中发生错误
:
假设FIS内容在传输中因干扰变成了
0x12345679
(最低位翻转)。
接收方计算
0x12345679
的CRC,得到的结果可能是
0xEF567890
。
与收到的CRC
0xABCD1234
对比,发现不吻合。
数据无效,接收方丢弃该帧
。随后,接收方不会发送
R_OK
,导致发送方超时并重传该帧。
本章小结
本章我们完成了对SATA链路层核心数据单元——
帧
的深度分析。我们了解到:
帧是一个结构严谨的
数据包
,由
SOF
、
FIS内容
、
CRC
和
EOF
四部分组成。
FIS
是帧的有效载荷,承载着具体的命令、状态或数据,其类型决定了通信的语义。
CRC校验它是确保数据完整性的基础,利用一个强大的数学算法为数据生成“指纹”,能够以极高概率检测出传输过程中出现的任何错误。
至此,我们已经清楚地了解到数据从传输层传递给链路层后,如何被打包成帧,并通过原语系统实现可靠传输的过程。在下一章节中,我们将这些知识点联系起来,系统地探讨链路层的流量管理与错误恢复机制,全面展示一次有序且可靠的SATA数据对话是如何进行的。
第7章:流量管理与错误恢复
在前两章中,我们分别了解了链路层的“控制语言”(原语)和“数据载体”(帧)。现在,我们将整合这些要素,深入研究SATA链路层如何通过精细的合作机制,保证数据在高速传输中既不会“淹没”接收方,也能在发生错误时自动恢复。这正是流量管理和错误恢复机制的核心价值所在。
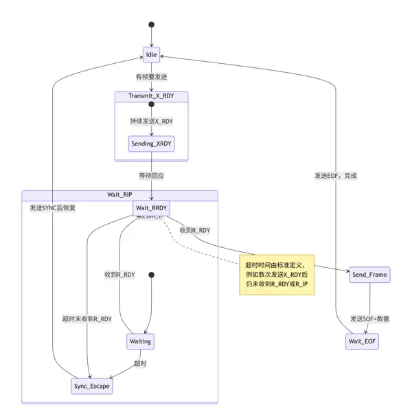
7.1 基于原语的流量管理:X_RDY/R_RDY握手
SATA的流量管理机制优雅且高效,完全依赖于原语的交换实现,无需复杂的计数器或窗口协议。这套机制的主要目标是:确保发送方仅在接收方明确准备好时才发送数据帧,从而避免接收端缓冲区溢出。
7.1.1 正常的流量管理对话
让我们回顾并详细描述这一关键流程:
发送方准备就绪:当发送方(主机或设备)有数据帧需要发送时,它开始持续发送
X_RDY原语。这就像举起一面旗帜,上面写着“我有货物要发送,请求通行”。
接收方响应:如果接收方内部缓冲区有足够的空间接收新的帧,它将回应
R_RDY原语。这类似于放下栏杆,发出“准许通行”的信号。
帧传输:发送方一收到
R_RDY,即刻停止发送X_RDY,并开始发送完整的帧(SOF -> FIS内容 -> CRC -> EOF)。
传输确认:接收方成功接收并验证整个帧后(CRC正确),会根据FIS类型回复确认原语。对于控制帧(如Register FIS),通常回复
R_OK;而对于数据帧,流程可能更为复杂。

7.1.2 接收方忙碌的处理
当接收方暂时无法处理新帧时(例如,正在处理前一个帧,或DMA引擎正将数据写入内存),
R_IP原语就会发挥作用。

R_IP的作用是阻止发送方在超时后盲目地重新发送。它明确告知发送方:“我在线,也看到了你的请求,但现在很忙,请耐心等待我的R_RDY。” 这避免了不必要的链路带宽浪费和潜在的重传冲突。
7.2 链路错误检测
在高速传输中,错误难以避免。SATA链路层具备多种错误检测功能:
- CRC错误:这是最重要、最有效的错误检测机制。如第六章所述,接收端会对帧的FIS内容重新计算CRC,并与帧尾的CRC字段对比。任何不匹配都表明数据在物理传输过程中发生了位错误。
- 原语错误:
- 无效原语:接收到的DWORD无法识别为任何已知的原语或有效的8b/10b字符。
- 非法原语序列:在特定的链路状态下,收到不应出现的原语。例如,在非NCQ传输中收到
,或在等待EOFdt
时收到R_RDY
。SYNC
- 协议违规:例如,帧长度不符合该类型FIS的规定,或在帧中间出现原语(原语仅允许在帧之间出现)。
7.3 错误恢复机制:重传与链路重新初始化
当检测到错误时,SATA链路层不会袖手旁观。它具有一套分级的恢复机制,从简单的帧重传到彻底的链路重建。
7.3.1 帧重传
这是最常见、最轻量级的错误恢复方法,主要用于处理临时的、孤立的错误(如偶发的CRC错误)。
- 触发条件:
- 发送方在发出帧后,在预期时间内未收到任何确认(
或用于数据帧的R_OK
)。R_RDY - 接收方检测到CRC错误,因此不回复
。R_OK
- 发送方在发出帧后,在预期时间内未收到任何确认(
- 恢复过程:
- 发送方等待确认超时。
- 发送方重新回到流程的起点:开始持续发送
原语。X_RDY - 如果接收方已经准备好(可能是之前的错误是短暂的),它会回应
。R_RDY - 发送方重传完全相同的帧。
- 如果重传成功,通信继续;如果连续重传多次失败,则采取更严格的恢复措施。

7.3.2 链路重新初始化:SYNC Escape序列
当错误非常严重,例如连续重传失败、物理层失步或出现无法理解的混乱状态时,就需要使用“终极武器”——链路重新初始化。这个过程的核心是
SYNC原语。
- 触发条件:
- 连续多次帧重传失败。
- 接收到无效的原语序列。
- 物理层报告严重问题。
- 恢复过程 - SYNC Escape:
- 检测到严重错误的一方(可以是主机或设备)开始持续发送
原语。SYNC - 另一方接收到
后,意识到链路出现问题,也会停止所有当前活动,并开始回应SYNC
原语。SYNC - 双方在交换了预定数量的
原语后(这提供了一个“冷静期”,并确保双方都已同步进入恢复状态),会退回到发送SYNC
原语的状态。ALIGN
- 检测到严重错误的一方(可以是主机或设备)开始持续发送
此时,链路相当于经历了一次"温和重启"。它维持在当前协商的速度上,但所有之前的传输状态都被清空。
双方从交换
ALIGN
原始信息开始,重新同步,然后准备进行新的通信。如果问题依旧存在,可能会触发更底层的OOB序列来重新协商物理层参数。
7.3.3 错误恢复的比喻
我们可以将整个错误恢复机制类比为一个 专业化的物流团队 :
- 帧重传:就像快递员第一次送货时发现收件人不在家(CRC错误),他留下了一张"通知卡"(不回复
)。然后他按照流程,第二天再次尝试送递(重传)同一个包裹。R_OKR_IP - 流控:就像快递员打电话确认时,收件人说"我正在下楼,请稍等"(
)。快递员就原地等待,而不是直接离开并计划第二天再送。R_IP - SYNC Escape:就像快递员和仓库之间的对讲机系统受到强烈干扰,完全无法沟通。于是双方约定,同时按下"重置"按钮(发送
),然后重新从"测试,1-2-3,听到请回答"(交换SYNC
)开始建立联系。ALIGN
7.4 综合实例:一个写操作中的完整流控与错误恢复
假设主机要向设备写入一个数据块。 主机发送
H2D Register FIS
(WRITE DMA命令),通过
X_RDY
/
R_RDY
握手成功发送,设备回复
R_OK
。
主机准备数据,然后开始发送一个或多个
Data FIS
。
在传输第二个
Data FIS
时,发生CRC错误。
设备检测到CRC错误,丢弃该帧,且不回复任何原始信息。 主机等待确认超时,触发重传机制。它重新发送
X_RDY
。
设备此时已准备好,回复
R_RDY
。
主机重传第二个
Data FIS
,这次成功,设备回复
R_OK
。
主机继续发送剩余的
Data FIS
。
所有数据发送完毕后,设备发送
D2H Register FIS
(状态:成功完成)。
这个例子展示了错误恢复机制对上层(传输层)是 透明化 的。传输层只知道它请求发送一个数据块,而链路层在底层自动处理了中途发生的错误和重传,最终确保了整个操作的成功。
本章小结
本章我们将链路层的原始信息和帧知识融会贯通,系统性地阐述了SATA如何保障通信的可靠性与鲁棒性: 流量控制 通过
X_RDY
、
R_RDY
和
R_IP
的精准对话,实现了发送与接收的节奏同步,是防止数据丢失的第一道防线。
错误检测
依赖于强大的CRC校验和原始信息序列检查,能够以极高的概率发现传输错误。
错误恢复
机制具有层级性:
帧重传
处理常见的瞬时错误,而
SYNC Escape
则用于修复严重的链路状态故障,形成了从局部到整体的完善恢复体系。
至此,我们已经全面掌握了SATA链路层的工作原理。从下一章开始,我们将上升至 传输层 ,去探究帧内部封装的 FIS(帧信息结构) 的奥秘,看看具体的命令和数据是如何被组织和表达的。
第四部分:传输层与应用层(Transport/Application Layer)
第8章:帧信息结构(FIS)详解
在掌握了链路层如何可靠地传输帧之后,我们现在将目光转向帧内部承载的"货物"—— FIS(Frame Information Structure,帧信息结构) 。如果说帧是标准化的集装箱,那么FIS就是集装箱内按照严格规格打包的"货物清单"和"货物本身"。传输层的核心任务就是 构建和解析这些FIS ,从而将上层的抽象命令(如"读取LBA X的数据")转化为链路层可以传输的具体内容。
FIS是主机与设备之间交换 命令、状态和数据 的标准化数据结构。它决定了通信的 意义 ,而链路层只关心通信的 规则 (如何开始、结束、校验)。
8.1 FIS:主机与设备间的“信封”
每一个FIS都有一个共同的特点:其 首个字节 用来指明FIS的 类别 。接收端的传输层通过检查这个类别字节,就能知道应该如何解析后续的内容。
FIS的通用概念:
- 发送者:根据要执行的操作,构建特定类型的FIS,并将其传递给链路层进行发送。
- 接收者:从链路层收到一个帧后,提取FIS内容,查看类别字节,然后调用相应的解析逻辑来处理它。
- 内容:FIS内部包含了执行某个操作所需的全部信息,例如命令码、逻辑块地址、扇区数量、状态标志或实际的数据负载。
8.2 寄存器 - 主机到设备 FIS (H2D FIS)
这是最重要、最普遍的FIS类型之一。主机通过它向设备发送具体的ATA命令。
8.2.1 H2D FIS的结构
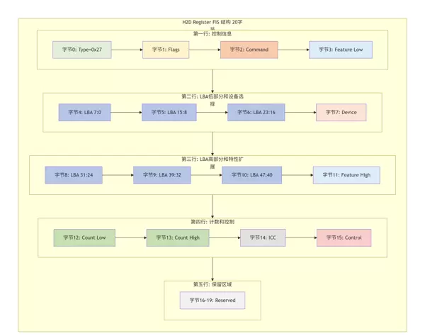
H2D FIS是一个固定长度的结构,通常为20字节(5个双字)。其详细的字节级结构如下:

字段详解:
- Type (字节 0): 0x27 ,唯一标识这是一个H2D Register FIS。
- Flag (字节 1): Bit 7: C - 命令位。1表示本FIS传输的是一个命令;0表示这是一个控制信号(后续会讲到)。 其他位保留或用于特定控制。
- Command (字节 2) : 具体的 ATA命令码 。例如:
0xEC
(IDENTIFY DEVICE),
0x25
(READ DMA EXT),
0x35
(WRITE DMA EXT)。
Feature (字节 3 & 11)
: 指令的特性和参数。通常用于激活/停用某些功能。
LBA (字节 4-9, 部分在字节 10)
:
逻辑区块地址
。用于确定读写操作的起始扇区。在48位LBA模式下,这七个字节共同构成一个48位的扇区地址。
比如
:LBA就像是书籍的
页码
,明确指示了数据存放的具体位置。
Device (字节 6)
:
第6位: LBA 模式
- 1表示采用LBA寻址,0表示采用传统的CHS寻址。
第4位: 设备
- 用于在传统架构中选择主/从设备,而在SATA中通常固定为0。
Count (字节 12-13)
: 将要传送的
扇区数目
。在48位模式下,这是一个16位的数值。
比如
:Count就像是说"从第X页开始,连续读取Y页"。
Control (字节 15)
: 特殊的控制寄存器,主要用于软件复位等操作。
8.2.2 示例:解析一个
READ DMA EXT
命令的H2D FIS
假设主机要读取从LBA 0x123456789ABC开始的16个扇区。
应用层
:发出
READ DMA EXT
命令,参数为LBA=0x123456789ABC, Count=16。
传输层
:构建一个H2D FIS,填充各字段:
Type
= 0x27
Flag
= 0x80 (C=1,表示是命令)
Command
= 0x25 (READ DMA EXT)
Feature
= 0x00
LBA Low
(字节4) = 0xBC (LBA的7:0位)
LBA Mid
(字节5) = 0x9A (LBA的15:8位)
LBA High
(字节6) = 0x78 (LBA的23:16位)
Device
= 0x40 (第6位=1, 启用LBA模式)
LBA Low Extended
(字节8) = 0x56 (LBA的31:24位)
LBA Mid Extended
(字节9) = 0x34 (LBA的39:32位)
LBA High Extended
(字节10) = 0x12 (LBA的47:40位)
Count Low
(字节12) = 0x10 (16个扇区)
Count High
(字节13) = 0x00
其余字段为0。
这个20字节的FIS被传递给链路层,封装进帧中发送给设备。
8.3 寄存器 - 设备到主机 FIS (D2H FIS)
这是设备对主机命令的
回应
。它告知主机先前发送的命令执行是否成功。
8.3.1 D2H FIS的结构
D2H FIS同样是20字节,结构与H2D FIS类似,但字段意义不同。
关键字段解释:
Type (字节 0)
:
0x34
,唯一标识这是一个D2H Register FIS。
Flag (字节 1)
:
第6位: I
- 中断标志。如果为1,表示设备请求中断。
Status (字节 2)
:
这是最关键的字段!
它是一个位图,每个位代表一种状态:
第7位: BSY
- 设备忙碌。为1时,表示设备正在处理任务,不能接受新的指令。
第6位: DRDY
- 设备准备就绪。为1时,表示设备已准备好接受指令。
第5位: DF
- 设备故障。表示设备内部发生不可恢复的错误。
第4位: DRQ
- 数据请求。为1时,表示设备已准备好通过Data FIS发送或接收数据。
第3位: ERR
- 错误。为1时,表示命令执行出现错误,具体错误信息在
Error
寄存器中。
比如
:Status寄存器就像是
飞机的仪表板
,BSY、DRDY、DRQ、ERR这些指示灯亮起,分别向飞行员(主机)报告飞机的状态。
Error (字节 3)
: 如果Status寄存器的ERR位为1,该寄存器将指出具体的错误代码(如地址错误、介质错误、命令不支持等)。
8.3.2 示例:解析一个成功的
READ DMA EXT
响应
设备成功接收到上述读命令后,在准备好数据之前,会先发送一个D2H FIS。
Type
= 0x34
Status
= 0x58 (二进制: 0101 1000)
第7位 (BSY) = 0 (不忙)
第6位 (DRDY) = 1 (就绪)
第5位 (DF) = 0 (无故障)
第4位 (DRQ) = 1 (请求数据传输,因为要向主机发送数据)
第3位 (ERR) = 0 (无错误)
这个D2H FIS的意思是:"命令已被接受,无错误,我(设备)已准备好数据,请准备接收Data FIS。"
8.4 数据 FIS
这是承载实际用户数据的FIS,用于在主机和设备之间传输扇区数据。
Type (字节 0)
:
0x46
。
结构
:非常简洁。它由一个类型字节和随后的
数据负载
组成。组成。数据载荷的大小必须是双字的整数倍,对于一个512字节的扇区,数据载荷为512字节,整个FIS即为 1 + 512 = 513 字节(填充至双字对齐)。
用途:
在写操作中,主机通过一个或多个Data FIS将数据发送给装置。
在读操作中,装置通过一个或多个Data FIS将数据发送给主机。
注意:一个大的数据传输(比如128KB)可能会被拆分成多个Data FIS(每个通常包含8KB-16KB数据)进行传输。
8.5 DMA 激活 FIS
这是一个极其简短的FIS,主要用于在DMA传输开始时,由装置发送给主机,以激活主机端的DMA引擎开始运作。
Type (字节 0):0x39。
结构:除了类型字节外,它主要包含一个Tag字段(用于NCQ,见第10章),对于非NCQ操作,其他内容基本忽略。
作用:装置用它来通知主机:“数据已经准备就绪,请启动DMA读取”或“我已经准备好,请开始DMA写入”。它充当DMA传输的“发令枪”。
8.6 其他FIS类型
SATA还定义了其他几种FIS类型,用于特定情况:
PIO Setup FIS:由装置在PIO模式数据传输前发送,用于通知主机传输的具体信息(方向、数据量等)。Type = 0x5F。
BIST (Built-In Self-Test) FIS:用于发起和报告装置的自检状态。Type = 0x58。
Set Device Bits FIS:由装置发送,用于异步更新主机端的状态和错误寄存器,而无需主机发送命令。这在错误通知中非常有用。Type = 0xA1。
本章小结
本章我们深入探讨了SATA通信的“核心”——FIS。我们了解到:
FIS是传输层定义的标准化信息结构,是主机与装置间所有有效对话的载体。
H2D Register FIS是主机向装置发出指令的“命令信”,包含了完整的ATA命令参数。
D2H Register FIS是装置向主机报告工作的“状态报告”,其Status寄存器是判断装置状态和命令成功与否的关键。
Data FIS是搬运实际数据的“货车”。
DMA Activate FIS是启动DMA传输的“信号枪”。
通过组合使用这些FIS,SATA实现了复杂的命令交互和数据传输。在下一章中,我们将提升到应用层,看看这些FIS是如何在一个完整的ATA命令执行流程中被组织和调用的,从而完成一个真实的读写请求。
第9章:SATA指令集与命令执行流程
在深入了解了传输层的FIS结构之后,我们现在可以提升到整个SATA协议栈的最高层——应用层,并俯视一个完整的命令执行流程。应用层直接与操作系统内核的存储驱动交互,它将抽象的I/O请求(如“读取文件”)转换成具体的ATA/ATAPI命令,并通过下层协议栈来执行。
本章将首先概述ATA命令集,然后通过一个完整的DMA读写操作,详细追踪命令的生命周期,将之前所学的物理层、链路层和传输层知识融会贯通。
9.1 ATA/ATAPI命令集概览
ATA命令集是一套标准化的指令,用于控制硬盘、光驱等存储装置。SATA在传输层和物理层进行了创新,但在应用层很大程度上继承了ATA命令集的意义。
9.1.1 命令分类
基本命令:几乎所有的ATA装置都支持的命令,例如:
IDENTIFY DEVICE
(0xEC):查询装置信息和能力。
READ SECTOR(S)
(0x20/0x21):PIO模式读取。
WRITE SECTOR(S)
(0x30/0x31):PIO模式写入。
扩展命令:为了支持更大的容量和更先进的功能而引入的命令,通常以
EXT结尾。
READ DMA EXT
(0x25):DMA模式读取,支持48位LBA。
WRITE DMA EXT
(0x35):DMA模式写入,支持48位LBA。
READ FPDMA QUEUED
(0x60):NCQ读取命令。
WRITE FPDMA QUEUED
(0x61):NCQ写入命令。
特性命令:
SMART
(0xB0):自我监测、分析和报告技术,用于预测装置故障。
SECURITY ERASE
(0xF1):安全擦除,彻底销毁数据。
ATAPI命令:用于光驱等装置,其命令包通过
PACKET命令(0xA0)来传输。
9.1.2 命令执行模式
PIO (Programmed Input/Output):
工作原理:CPU通过I/O端口直接与装置寄存器交互,亲自“搬运”每一个数据字。
特点:简单,但CPU占用率高,性能较差。在现代系统中,主要用于初始化、身份识别和一些非数据传输命令。
DMA (Direct Memory Access):
工作原理:CPU初始化DMA控制器后,由DMA控制器在装置和内存之间直接传输数据,无需CPU介入。传输完成后,DMA控制器通知CPU。
特点:极大地降低了CPU占用率,提高了大量数据传输的效率。是SATA数据传输的主要模式。
9.2 一个完整的读写命令生命周期
让我们追踪一个典型的
READ DMA EXT命令的完整执行过程。这个过程明确地展现了各协议层如何协同合作。
情景:操作系统请求从设备的LBA 0x1000位置读取4个扇区(2KB)数据到内存地址0x80000000。
流程分步解析:
阶段1 & 2: 请求发起与驱动准备(应用层)
应用软件通过系统调用发起读取请求。
操作系统文件系统和块设备层将请求转交给SATA驱动程序。
驱动程序保证目标内存页面被锁定,并编程HBA的DMA引擎,指示其目标内存地址。
驱动程序构建一个
H2D Register FIS,其中包括:
指令:
READ DMA EXT(0x25)
LBA地址:0x1000
扇区数量:4
C位设为1,表明这是指令。
驱动程序将此FIS写入HBA的特定内存映射寄存器(或命令列表槽),并通知HBA有待处理的指令。
阶段3: 指令下发(传输层 -> 链路层 -> 物理层)
6. HBA的传输层准备由驱动交付的FIS。链路层启动与设备的
X_RDY/
R_RDY握手。
7. 握手成功后,链路层将整个H2D FIS封装成一个帧(添加SOF、CRC、EOF),交给物理层。
8. 物理层进行8b/10b编码,通过差分信号线将帧发送给设备。
阶段4 & 5: 设备执行与准备数据(设备端应用层)
9. 设备的物理层接收信号,解码后传递给链路层。链路层解帧,校验CRC,确认无误后将FIS负载(H2D FIS)传递给传输层。
10. 设备的传输层解析H2D FIS,识别出是
READ DMA EXT指令,并将参数(LBA, 数量)传递给应用层。
11. 设备的应用层(固件)执行指令:控制磁头臂(机械硬盘)或闪存控制器(SSD)从指定LBA读取4个扇区的数据,存入设备的内部缓存。
12. 数据准备就绪后,设备的传输层构建一个
D2H Register FIS,其中状态寄存器设置为
DRQ=1(数据请求)和
BSY=0(不忙),并通过链路层和物理层发送回主机。这表示“指令已接受,数据已备好,请准备接收”。
阶段6:DMA数据传输(链路层)
13. 接着,设备的传输层构建一个
DMA Activate FIS并发送。这个FIS充当
起始信号
,正式启动DMA传输。
14. 现在,设备要发送数据了。它作为发送方,开始发送
X_RDY。
15. 主机的HBA(此时作为接收方)回复
R_RDY。
16. 设备将一个或多个
Data FIS(其中包含了那2KB的用户数据)发送给主机。
17.关键点:当主机的链路层成功接收这些Data FIS时,HBA的DMA引擎会
直接
将FIS中的数据负载写入到驱动程序之前指定的系统内存地址(0x80000000),而
不需要CPU的介入
。这就是DMA高效的缘由。
阶段7 & 8: 传输完成与中断(传输层 -> 应用层)
18. 所有数据发送完成后,设备的传输层发送最后一个
D2H Register FIS,其中状态寄存器显示
DRQ=0(数据传输完成)且
ERR=0(无错误)。这表示“整个读取指令已成功完成”。
19. 主机的HBA接收到这个最终状态的D2H FIS后,会产生一个中断给CPU。
20. CPU响应中断,执行SATA驱动程序的中断服务程序。
21. 驱动程序处理中断,确认指令成功完成,然后释放相关资源(如DMA缓存区)。
22. 最终,驱动程序向上层返回成功状态,应用软件可以访问0x80000000处的数据了。
9.3 关键指令深入解析
9.3.1
IDENTIFY DEVICE
(0xEC)
IDENTIFY DEVICE这是主机识别设备身份的“自我介绍”指令。
过程:主机发送一个简单的H2D FIS(指令码0xEC)。设备则通过一个512字节的Data FIS回复一个数据结构,其中包含了设备的所有信息:
型号、序列号、固件版本。
支持的功能(LBA48, NCQ, TRIM等)。
总扇区数(用于计算容量)。
重要性:操作系统在启动时通过此指令来发现和初始化存储设备。
9.3.2
SMART
(0xB0)
SMART用于设备健康监控。
过程:主机通过H2D FIS的子指令来
READ SMART DATA或
EXECUTE SMART OFF-LINE TESTS。设备通过Data FIS返回包含各种健康属性(重新分配扇区计数、通电时间、温度等)的数据。
应用:系统管理工具(如CrystalDiskInfo)利用此指令来预警潜在的设备故障。
9.3.3
TRIM
(通过
DATA SET MANAGEMENT
指令 0x06)
TRIMDATA SET MANAGEMENT这是为固态硬盘设计的重要指令。
问题:当文件系统删除一个文件时,它只是在元数据中标记空间为可用,并不会通知SSD。SSD不知道这些数据块已经无效,在垃圾回收时仍会无谓地搬运这些“垃圾”数据,影响性能和寿命。
解决方案:
TRIM指令。当文件系统删除数据时,它会向SSD发送一个
TRIM指令,其中包含已删除数据对应的LBA范围。
作用:SSD收到
TRIM
随后,系统会在内部将这些LBA对应的数据块标记为无效。如此一来,垃圾回收过程就能跳过这些块,大幅提高写入性能并延长SSD的使用寿命。
9.3.4 NCQ相关指令
我们将在第十章深入探讨NCQ,但在此处可预先了解其指令代码:READ FPDMA QUEUED
(0x60)
WRITE FPDMA QUEUED
(0x61)
这些指令与常规DMA指令的主要差异在于,它们包含一个
标签
字段(0-31),用于标识该指令在设备的32级指令队列中的位置。
本章总结
本章我们完成了从协议堆栈顶部到底部的全面观察: 我们认识了 ATA指令集 是SATA设备功能的抽象界面。 我们通过一系列详细的READ DMA EXT
指令序列,全程跟踪了一个I/O请求的
生命周期
:
从
应用层
的请求启动。
到
传输层
的FIS构造与解析。
到
链路层
的帧封装与流量管理。
再到
物理层
的信号传送。
最终通过DMA和中断机制实现数据传递。
我们解析了几个
关键指令
(
IDENTIFY
,
SMART
,
TRIM
)的功能和重要性。
这一过程清晰地展示了SATA协议堆栈分层设计的优势:每一层各司其职,通过标准化的接口互动,协同完成复杂的存储任务。在下一部分中,我们将深入研究SATA的一个革命性技术——
原生命令队列(NCQ)
,探讨它是如何通过重新排序指令来显著提升机械硬盘性能的。
第五部分:高级特性和性能优化
第10章:原生命令队列(NCQ)
在传统的存储访问模式中,指令按照到达的次序依次执行(FIFO)。对于机械硬盘来说,这种简单的模式存在严重的性能问题,因为磁头臂的物理移动(寻道)是一个非常耗时的操作。 原生命令队列 是SATA 2.0引入的一项革命性技术,它通过允许设备智能地重新安排待处理指令的执行顺序,最大限度地减少磁头臂的不必要移动,从而显著提高了机械硬盘在多任务负载下的性能。10.1 为什么需要NCQ?机械硬盘的寻道瓶颈
要理解NCQ的价值,我们必须首先理解机械硬盘的物理结构和工作原理。10.1.1 机械硬盘的物理瓶颈
一个机械硬盘主要由多个盘片、读/写磁头和磁头臂构成。数据存储在盘片上的一个个磁道中。 寻道时间 :磁头臂从一个磁道移动到另一个磁道所需的时间。 旋转延迟 :盘片旋转,将目标扇区转到磁头下方所需的时间。 数据传输时间 :实际读取或写入数据的时间。 在这三项中, 寻道时间 通常是耗时最长、对性能影响最大的因素,通常以毫秒为单位。10.1.2 FIFO(先进先出)的缺点
在没有NCQ的情况下,硬盘必须按照主机发送指令的顺序来执行它们。 举例 :设想一个图书管理员(磁头)在一个大型圆形图书馆(盘片)中为读者取书。读者的请求顺序是: 索取A区1号书(靠近入口)。 索取Z区50号书(最深处)。 索取B区2号书(靠近入口)。 按照FIFO顺序,管理员的动作将是: 走到A区取书1 -> 返回入口交给读者。 走到Z区取书50 -> 返回入口。 走到B区取书2 -> 返回入口。 这条路径显然效率低下。最佳路径应为: A区1号 -> B区2号 -> Z区50号 ,这样可以避免在入口和Z区之间反复往返。 FIFO顺序导致了大量 磁头臂震动 ,使硬盘大部分时间都花费在长时间的寻道上,而非数据传输。
(图注:NCQ通过重新排序,将长距离寻道转变为短距离寻道,优化了磁头运动路径)
10.2 NCQ的工作原理:队列、乱序执行、完成重新排序
NCQ的核心理念是赋予硬盘足够的“智慧”,使其能够自主决定执行指令的最佳顺序。10.2.1 NCQ的三个支柱
指令队列 : 主机最多可以向设备发送 32个 读/写指令,这些指令被设备缓存在一个内部队列中,而不是立即执行。 每个指令在队列中分配一个唯一的 标签 (0到31)。 乱序执行 : 设备的固件(firmware)会分析队列中所有指令请求的LBA地址。 它使用一种算法(类似电梯算法,SCAN或C-SCAN)来计算出一个总寻道距离最短的指令执行序列。 设备按照这个优化后的序列来执行指令,而不是按照接收顺序。 完成重新排序 : 由于指令是乱序执行的,完成的顺序也会与最初提交的顺序不同。 设备必须通过某种机制通知主机:“标签为X的指令已完成”。 主机需要能够处理这种乱序完成的情况。10.2.2 NCQ的FIS机制:SActive、排队FIS
NCQ引入了一组新的FIS类型和机制来支持上述功能。 SActive Register :这是一个32位的寄存器(在H2D FIS中传输),每一位代表一个标签。主机在发送NCQ指令时,通过设置SActive寄存器中相应的位置来通知设备:“这些标签的指令已经在你的队列里了”。 NCQ指令FIS :READ FPDMA QUEUED
(0x60)
WRITE FPDMA QUEUED
(0x61)
这些指令的FIS结构中包含一个
标签
字段(0-31),指示该指令在队列中的标识。
DMA Setup FIS (Type 0x41)在NCQ读取操作中,装置在发送数据之前,会先发送一个
DMA Setup FIS。这个FIS包含了即将传输的数据对应的Tag,这样主机就能知道接下来的数据属于哪个指令。
Set Device Bits FIS (Type 0xA1):这是NCQ完成通知的核心部分。装置通过发送
Set Device Bits FIS来异步地通知主机命令的完成情况。这个FIS中包含:
- SActive Field:装置通过清除此字段中的位来通知主机:“这个Tag对应的命令已结束”。
- Status and Error Fields:报告命令执行的结果。
10.3 一个NCQ读操作的综合流程

流程详解
- 队列填充:主机连续发送3个NCQ读命令,分别标记为Tag 0, 1, 2,并通过SActive寄存器通知装置这些是活动命令。
- 内部优化:装置固件分析这三条命令的LBA,决定最有效的执行顺序是Tag 0 -> Tag 2 -> Tag 1。
- 乱序执行与数据传输:装置执行Tag 0的命令,在发送数据前,先发送
,然后发送对应的DMA Setup FIS (Tag=0)
。Data FIS - 注意:此时装置不立刻通知Tag 0完成。它可能继续执行其他命令,以最大化效能。
- 装置接着执行Tag 2的命令,同样发送
和DMA Setup FIS (Tag=2)
。Data FIS - 批量完成通知:装置在完成Tag 0和Tag 2后,发送一个
,一次性清除SActive中的Bit 0和Bit 2,表示这两个命令都已完成。这种批量通知减少了协议开销。Set Device Bits FIS - 完成剩余命令:装置最后执行并完成Tag 1的命令,并发送最终的完成通知。
10.4 NCQ对固态硬盘(SSD)的意义
你可能会问,SSD没有机械组件,没有寻道时间,为什么还需要NCQ?对于SSD,NCQ的价值同样显著,但原因不同:
- 最大化接口并行性:一个SSD内部由多个NAND闪存芯片组成,可以并行操作。NCQ的32级深度队列允许主机向SSD“倾倒”大量命令。SSD的控制器可以将这些命令智能地分配给空闲的芯片,实现极高的内部并行度,充分利用SATA接口的带宽。
- 掩盖访问延迟:NAND闪存本身有读、写、擦除延迟。通过队列和乱序执行,SSD控制器可以在一个芯片进行缓慢操作(如写入)时,处理其他芯片的读取命令,从而掩盖延迟。
- 减少协议开销:NCQ的批量完成机制(
)相比非NCQ模式下每个命令都需要独立的D2H FIS确认,减少了中断次数和协议开销。Set Device Bits FIS
总而言之:对于机械硬盘,NCQ主要通过优化磁头臂运动来提升性能。对于固态硬盘,NCQ主要通过提升命令并行度和减少协议开销来提升性能。
本章小结
本章我们深入探讨了SATA协议中一项至关重要的性能优化技术——原生命令队列。我们了解到:
- NCQ解决了机械硬盘寻道瓶颈导致的性能问题,通过智能重排序命令,将磁头臂的运动路径最小化。
- NCQ的实现依赖于三大支柱:命令队列、乱序执行和完成重排序。
- NCQ引入了一套新的FIS机制,包括SActive寄存器、Queued命令、DMA Setup FIS和关键的Set Device Bits FIS,来实现高效的命令管理和完成通知。
- NCQ对于固态硬盘同样重要,它通过提升命令处理的并行度来充分发挥SSD的内部性能。
NCQ是SATA从一种简单的存储接口演变为一种高性能、智能化接口的标志。在下一章中,我们将转向SATA的另一个重要特性:热插拔与电源管理,看看SATA如何满足服务器和移动设备对可用性与能效的严格要求。
第11章:热插拔与电源管理
在现代计算环境中,系统的可用性和能效变得越来越重要。SATA协议从设计之初就考虑到了这些需求,提供了全面的热插拔支持和灵活的电源管理机制。本章将深入探讨SATA如何实现设备的热插拔,以及如何通过多级电源状态来平衡性能与功耗。
11.1 热插拔硬件支持
热插拔是指在系统运行期间,能够安全地添加或移除硬件设备而无需重启系统的能力。对于存储系统而言,这项功能对于服务器的持续运行、存储扩展和维护至关重要。
11.1.1 物理连接器设计
SATA连接器的物理设计为热插拔提供了基础支持:
- 交错启动:SATA电源连接器的引脚长度不同,如前文所述,地线和预充电引脚(第11引脚)比其他电源引脚更长。这种交错设计确保了连接时的接触顺序:
- 地线首先接触,建立公共参考地。
- 预充电引脚接触,对设备内部的电容进行预充电,防止产生大的电涌。
- 最后,所有电源引脚(3.3V, 5V, 12V)和信号引脚完全接触。

信号线 Hot Plug Detect:虽然SATA标准没有明确的数据线热插拔检测引脚,但系统通常通过以下方式检测设备插入:
- 监测端口阻抗变化。
- 通过端口的3.3V供电线路检测电流变化。
- 在软件层面,通过定期轮询或中断来检测设备状态变化。
11.1.2 静电放电防护
热插拔操作易引发静电放电,SATA设备通常配备ESD保护电路,以防在插拔过程中损坏敏感的电子组件。
11.2 软件与驱动对热插拔的处理
硬件支持只是热插拔的一个方面,软件堆栈的协作同样重要。操作系统通过以下步骤处理SATA设备的热插拔:
11.2.1 设备插入检测
硬件层检测:HBA检测到端口的电气连接变化。
通知操作系统:HBA通过中断或ACPI事件告知操作系统有设备插入。
端口复位与初始化:操作系统驱动程序对相应端口执行软复位,发送COMRESET等带外信号,初始化链接。
设备识别:驱动程序发送命令,获取设备信息和容量。
设备注册:操作系统将设备注册到系统存储堆栈中,使其对上层应用程序可见。
IDENTIFY DEVICE
11.2.2 设备安全移除
为确保数据完整,移除设备必须遵循安全流程:
用户请求:用户通过操作系统界面请求安全移除设备。
停止I/O:操作系统停止所有针对该设备的读写操作,刷新写入缓存。
电源管理:驱动程序将设备置于低功耗状态。
解除注册:操作系统从存储堆栈中解除设备的注册。
用户通知:通知用户现在可以安全地物理移除设备。
11.2.3 意外移除处理
当设备被意外移除时(未经过安全移除流程),系统需能够妥善处理:
链路中断检测:HBA检测到链路失去同步(持续收到原始错误或完全无响应)。
I/O超时:所有正在进行的I/O操作都将超时。
错误处理:操作系统将设备标记为“丢失”,向上层应用程序报告I/O错误。
系统恢复:清理与该设备相关的内核数据结构,防止系统崩溃。
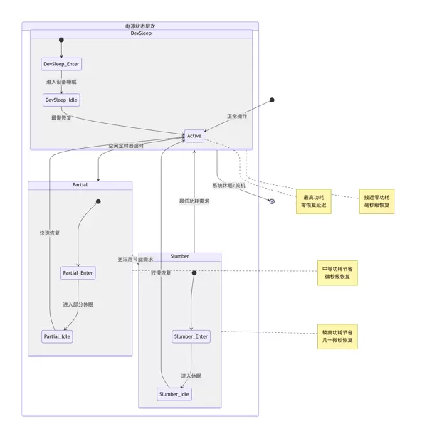
11.3 SATA电源状态
SATA定义了一系列分层的电源状态,允许主机和设备在空闲时进入低功耗模式,在需要性能时快速恢复。这些状态在功耗和恢复延迟之间提供了不同的平衡。

11.3.1 Active状态
功耗:最高,设备完全供电,链接完全活跃。
恢复延迟:零,设备立即响应命令。
使用场景:设备正在执行I/O操作或刚完成操作。
11.3.2 Partial状态
进入方式:通过交换
PMREQ_P/PMAK原语序列协商进入。
功耗:中等节省,部分电路被关闭,但PHY(物理层接口)保持部分活跃。
恢复延迟:极短(通常<10μs),通过交换几个原语即可快速恢复。
使用场景:短时间空闲,需要快速恢复的情况。
11.3.3 Slumber状态
进入方式:通过交换
PMREQ_S/PMAK原语序列协商进入。
功耗:较高的节省,更多电路被关闭,包括大部分PHY功能。
恢复延迟:较长(通常几十微秒),需要重新校准PHY。
使用场景:较长时间的空闲,可以容忍稍长的恢复时间。
11.3.4 DEVSLP (Device Sleep) 状态
这是SATA 3.2引入的超低功耗状态,专为移动设备和节能需求高的环境设计。
进入方式:通过专门的
DEVSLP引脚信号和寄存器配置进入。
功耗:极低,接近完全断电的状态(仅保持最基本电路供电以检测唤醒信号)。
恢复延迟:最长(毫秒级),需要几乎完全重新初始化设备。
优势:与传统Slumber状态相比,功耗可降低97%以上。设备几乎完全断电,仅保留最低限度的唤醒检测能力。
使用场景:移动设备在睡眠模式、极长时间空闲的情况。
11.3.5 电源状态转换机制
电源状态的转换是通过主机和设备之间的协商完成的:
主机发起:主机决定让设备进入某个低功耗状态。
原语协商:主机发送相应的电源管理请求原语(
PMREQ_P或PMREQ_S)。
设备确认:如果设备同意进入该状态,则回复
PMAK原语。
状态转换:双方同时转换到请求的电源状态。
唤醒:当有I/O需求时,主机通过发送特定的原语序列或信号(对DEVSLP)来唤醒设备。
11.4 实际应用场景
11.4.1 桌面系统
通常不使用热插拔功能。
电源管理相对简单,可能在系统空闲时进入Partial状态。
11.4.2 服务器环境
热插拔:关键功能,允许在线更换故障硬盘或扩展存储容量。
电源管理:通常较为保守,优先考虑性能和响应速度,可能禁用深度睡眠状态。
11.4.3 移动设备
热插拔:较少使用,因为存储设备通常是内置的。
电源管理:极其重要,广泛使用DEVSLP等深度睡眠状态来延长电池寿命。操作系统会根据使用模式智能地在电源状态间切换。
11.5 热插拔与电源管理的协同工作
在实际系统中,热插拔和电源管理是紧密相关的:
新插入的设备初始状态是Active。
安全移除设备前,系统会先将其置于低功耗状态。
系统可以根据设备是内置还是外置来调整电源管理策略(例如,对外置USB-SATA桥接盘可能采用更积极的休眠策略)。
本章小结
本章我们深入探讨了SATA协议在可用性和能效方面的两大高级特性:热插拔。
通过精细的硬件设计(交错引脚、静电放电保护)和全面的软件支持(设备识别、安全移除、错误处理),实现了设备的在线更换,显著增强了系统的可维护性和可靠性。
电源管理
通过多层次的电源状态(活动/部分/休眠/DEVSLP),在性能和能耗之间提供了精细的平衡控制,使SATA设备能够适应从高性能服务器到电池供电的移动设备的各种应用场景。
这两项特性展示了SATA协议设计的成熟与全面,不仅注重基础的数据传输效率,还充分考虑了实际部署中的运维需求和能效挑战。在下一章中,我们将探讨SATA的扩展能力——
端口多路复用器与端口选择器
,看看SATA如何突破单端口单设备的局限,实现更复杂的网络结构。
第12章:端口多路复用器与端口选择器
SATA的点对点架构是其设计优势,但也带来了明显的局限:一个SATA主机端口只能连接一个设备。这在需要连接大量驱动器的场景(如外部存储阵列)或需要高可用性的环境中显得不够灵活。为了克服这一局限,SATA标准引入了两种重要的扩展技术:
端口多路复用器 (端口复用器)
和
端口选择器
。本章将深入探讨这两种技术的原理、实现和应用。
12.1 端口多路复用器 (PM):一个端口如何连接多个设备?
端口多路复用器是一种硬件设备,它允许单个SATA主机端口与多个SATA设备进行通信,实际上是将主机的单一连接“扩展”为多个连接。
12.1.1 基本架构与工作原理
端口多路复用器在逻辑上位于主机和设备之间,对主机表现为一个普通的SATA设备,同时对各个连接设备表现为一个标准的主机控制器。

核心组件:
- 上行端口:连接主机的标准SATA端口。
- 下行端口:连接SATA设备的多个端口(通常支持4或5个设备,最多可达15个)。
- 交换矩阵:负责在主机和设备之间路由FIS。
- PM控制器:管理端口多路复用器自身的配置和状态。
12.1.2 帧路由机制
端口多路复用器的核心功能是正确地路由FIS。这是通过两种主要机制实现的:
- 基于端口号的路由(命令型路由)
- 主机发送H2D FIS到端口多路复用器,其中包含目标端口号。
- 端口多路复用器解析FIS中的端口号。
- 端口多路复用器将FIS转发到指定的下行端口。
- 对应设备的响应通过端口多路复用器返回给主机。
- 基于FIS类型的路由
- D2H Register FIS:自动路由到主机。
- Data FIS:根据之前的命令FIS建立的连接进行路由。
- Set Device Bits FIS:自动路由到主机。
这是最基本的路由方式。主机在发送给端口多路复用器的FIS中指定目标端口号。
H2D FIS中的设备字段:在发送给端口多路复用器的H2D Register FIS中,Device寄存器的低4位用于指定目标下行端口号(0-15)。
路由过程:
对于某些FIS类型,端口多路复用器能够自动确定路由方向:
12.1.3 端口多路复用器的通信协议
端口多路复用器本身对主机表现为一个SATA设备,支持标准的
IDENTIFY DEVICE
命令。当主机查询连接到端口多路复用器的设备时,需要特殊的通信协议:
- 发现端口多路复用器:主机首先向端口多路复用器的上行端口发送
IDENTIFY DEVICE
命令。在返回的数据中,特定的位字段表明该设备是一个端口多路复用器,并报告其支持的下行端口数量。
- 在发送给端口多路复用器的FIS中指定目标端口号。
- 使用
READ DMA EXT
或
WRITE DMA EXT
等标准命令。
12.2 端口选择器:实现冗余与高可用
端口选择器是另一种SATA扩展设备,它解决的是高可用性问题,而非端口扩展问题。
12.2.1 设计目标与应用场景
端口选择器的主要目标是为单个SATA设备提供到两个独立主机端口的连接,实现主动-被动式的冗余配置。
典型应用场景:
- 服务器高可用:在双控制器存储系统中,单个硬盘需要能够被两个控制器访问。
- 故障切换:当主控制器故障时,备用控制器可以接管存储设备。
- 负载均衡:在某些配置中,可以在控制器间分配工作负载。

12.2.2 工作原理
端口选择器本质上是一个2:1的多路复用器,其核心是一个状态机,决定哪个主机端口可以访问设备:
- 初始状态:通常选择预设的主端口(如端口A)作为活动端口。
- 链路监测:端口选择器持续监测两个上行端口的链路状态。
- 故障检测:如果活动端口的链路丢失(如线缆断开、控制器故障),端口选择器自动切换到备用端口。
- 切换机制:切换可以通过以下方式触发:
- 自动切换:基于链路状态检测。
- 手动切换:通过特定的SATA命令。
- 带外信号:通过专门的引脚或信号。
- 切换过程:
- 断开与当前活动端口的连接。
- 重置SATA设备(模拟热插拔)。
- 通过备用端口建立新连接。
- 备用主机重新识别设备并恢复I/O操作。
12.2.3 与端口 multiplier 的区别
虽然两者都是SATA扩展设备,但它们解决的问题完全不同:
| 特性 | 端口 multiplier | 端口选择器 |
|---|---|---|
| 连接方向 | 1个主机 → N个设备 | 2个主机 → 1个设备 |
| 主要目标 | 端口扩展 | 高可用性、冗余 |
| 拓扑结构 | 星型 | 双星型 |
| 数据传输 | 分时复用上行带宽 | 同一时刻只有一个活动上行链路 |
| 典型应用 | 外部存储扩展坞 | 双控制器存储阵列 |
12.3 高级特性与配置
12.3.1 端口 multiplier 的寻址方式
除了基本的端口号寻址外,端口 multiplier 还支持更高级的寻址模式:
- 命令基切换:默认模式,每个命令都显式指定目标端口。
- 帧信息结构传递:支持更复杂的路由规则,可以基于FIS内容进行路由决策。
12.3.2 端口 multiplier 的带宽限制
这是端口 multiplier 的一个重要限制因素:
- 聚合带宽:所有下行端口的理论总带宽可能远大于上行链路的带宽。
- 实际瓶颈:上行链路的带宽成为整个系统的瓶颈。
- 性能影响:当多个设备同时进行大量数据传输时,它们必须共享上行链路的带宽。
- 举例说明:
一个SATA 3.0端口 multiplier(上行链路6 Gb/s)连接了5个SATA 3.0设备(每个设备理论带宽6 Gb/s)。虽然每个设备都能以全速与端口 multiplier 通信,但它们与主机的通信被限制在共享的6 Gb/s上行链路上。
12.3.3 交错旋转
在连接多个机械硬盘的端口 multiplier 配置中,可以配置交错旋转启动功能:
- 问题:多个硬盘同时启动会产生巨大的电流冲击。
- 解决方案:端口 multiplier 可以延迟各个硬盘的启动时间,使它们错开启动。
- 实现:通过交错启动功能,在设备初始化时依次发送COMRESET信号。
12.4 实际部署考虑
12.4.1 兼容性考虑
- 主机控制器支持:并非所有SATA控制器都完全支持端口 multiplier。需要确认HBA和驱动程序的支持情况。
- 操作系统支持:现代主流操作系统(Windows、Linux、macOS)都提供端口 multiplier 支持,但可能需要特定驱动程序。
- 设备兼容性:大多数SATA设备可以与端口 multiplier 正常工作,但某些特殊功能的设备可能有兼容性问题。
12.4.2 性能优化
- NCQ的重要性:在端口 multiplier 环境中,NCQ变得尤为重要,因为它允许设备在等待上行链路可用时对命令进行排队和优化。
- 上行链路选择:对于高性能应用,应考虑使用多个独立的端口 multiplier,而不是将所有设备集中到单个端口 multiplier。
- 负载均衡:通过智能的负载分配,避免多个高负载设备竞争同一上行链路。
12.4.3 故障排除
- 链路状态监控:监控端口 multiplier 和各下行端口的链路状态。
- 带宽监控:监控上行链路的利用率,识别性能瓶颈。
- 错误统计:关注CRC错误、重传等链路质量指标。
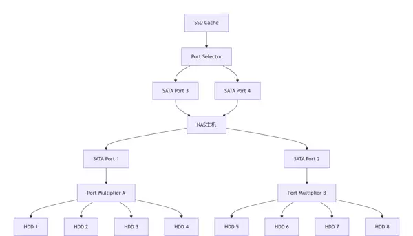
12.5 综合应用实例:中小企业存储解决方案
考虑一个为中小企业设计的低成本NAS存储解决方案:

设计说明:
- HDD存储:8个硬盘通过2个端口 multiplier 连接到2个主机端口,实现了端口扩展。
- SSD缓存:高性能SSD通过端口选择器连接到2个主机端口,提供冗余访问路径。
优势:
- 用较少的主机端口支持了大量设备。
- 关键组件(SSD缓存)具有高可用性。
- 成本效益高,无需昂贵的RAID控制器。
本章小结
本章我们深入探讨了SATA协议的两种重要扩展技术:
- 端口 multiplier:通过帧路由机制,实现了单个主机端口与多个设备的通信,极大地扩展了SATA的连接能力,特别适用于外部存储扩展等场景。
- 端口选择器:通过双上行链路和自动故障切换,为存储设备提供了高可用性保障,是构建可靠存储系统的关键组件。
这两种技术充分体现了SATA协议的灵活性和可扩展性,使其能够适应从简单桌面存储到复杂企业存储的各种应用需求。它们虽然增加了系统的复杂性,但在适当的应用场景中提供了显著的成本和功能优势。
在接下来的章节中,我们将转向更实践性的内容,探讨SATA协议的调试和分析方法,以及如何识别和解决常见的SATA通信问题。
第六部分:协议分析、调试与未来
第13章:SATA协议分析实战
理论知识的核心价值在于解决实际问题。当SATA系统遇到故障或性能问题时,能够深入协议层面进行分析是非常重要的。本章将讲解如何使用专业工具进行SATA协议分析,并通过具体案例展示如何诊断和解决常见的SATA问题。
13.1 使用协议分析仪捕获SATA流量
协议分析仪是深入了解SATA通信的“显微镜”,它能非侵入式地捕获和分析SATA链路上的所有活动。
13.1.1 协议分析仪的类型与连接
硬件协议分析仪
- 定义:专用硬件设备,通过SATA拦截器或插槽直接连接到主机和设备之间。
- 优势:高性能,可捕获全速流量,提供精准的时序分析。
- 劣势:成本高,需要物理访问连接。
基于HBA的分析仪
- 定义:利用支持调试功能的主机总线适配器。
- 优势:成本低,无需物理拦截。
- 劣势:可能无法捕获所有底层细节,依赖HBA厂商支持。
连接示意图:
13.1.2 捕获配置要点
- 速度匹配:分析仪必须支持被测链路的速率(1.5G/3G/6G)。
- 触发条件:设置适当的触发条件来捕获感兴趣的事件:
- 特定原语(如
、SYNC
)X_RDY - 特定FIS类型(如H2D Register FIS)
- 错误条件(CRC错误)
- 特定原语(如
- 缓冲区管理:配置充足的捕获缓冲区,确保能够捕获完整的问题场景。
- 时间戳精度:高精度时间戳对于分析时序相关问题时至关重要。
13.2 解码一个真实的读写操作
让我们通过分析仪的实际输出来理解一个完整的SATA读写操作。以下是简化的分析仪输出,展示了关键事件:
| 时间戳(ns) | 事件类型 | 详细信息 |
|---|---|---|
| 0000000000 | OOB序列 | Host发送COMRESET |
| 0000012000 | OOB序列 | Device回复COMINIT |
| 0000025000 | OOB序列 | Host发送COMWAKE |
| 0000038000 | OOB序列 | Device回复COMWAKE |
| 0000050000 | 原语流 | 持续交换ALIGN原语 |
| 0000120000 | 帧传输 | Host -> Device SOF: K27.7 FIS类型: H2D Register FIS (0x27) 命令: READ DMA EXT (0x25) LBA: 0x0012345600 扇区数: 8 CRC: 0x89ABCDEF EOF: K29.7 |
| 0000125000 | 原语 | Host: X_RDY |
| 0000125005 | 原语 | Device: R_RDY |
| 0000130000 | 帧传输 | Device -> Host SOF: K27.7 FIS类型: D2H Register FIS (0x34) 状态: DRDY=1, DRQ=1, ERR=0 CRC: 0xFEDCBA98 EOF: K29.7 |
| 0000132000 | 帧传输 | Device -> Host SOF: K27.7 FIS类型: DMA Activate FIS (0x39) CRC: 0x12345678 EOF: K29.7 |
| 0000134000 | 原语 | Device: X_RDY |
| 0000134002 | 原语 | Host: R_RDY |
| 0000138000 | 帧传输 | Device -> Host SOF: K27.7 FIS类型: Data FIS (0x46) 数据长度: 4096字节 (8 sectors) CRC: 0x55AA55AA EOF: K29.7 |
| 0000145000 | 帧传输 | Device -> Host SOF: K27.7 FIS类型: D2H Register FIS (0x34) 状态: DRDY=1, DRQ=0, ERR=0 CRC: 0x66554433 EOF: K29.7 |
操作解读:
- 链路初始化(0-5μs):完成OOB序列和ALIGN同步。
- 命令下发:
(12μs):主设备发出读取指令,请求从LBA 0x12345600起始的8个扇区。
设备预备
(12.5-13μs):流量调控握手及设备状况回应。
数据传送
(13.2-13.8μs):DMA启动和数据帧传送。
完成确认
(14.5μs):设备通报命令顺利完成。
13.3 常见故障的协议层面表现与解析策略
13.3.1 链路训练未成功
迹象
:连续发送OOB信号却无回应。
多次尝试速率协商却无法形成稳定连接。
协议分析体现
:时间点(ns) 事件种类 具体情况
--------------------------------------------------------------------------
0000000000 OOB序列 主设备发送COMRESET
0000012000 OOB序列 主设备发送COMRESET
0000024000 OOB序列 主设备发送COMRESET
... ... 反复COMRESET,无装置回应
潜在成因
:物理连接问题(电缆损坏、接头污染)。
设备供电异常。
设备物理层面故障。
信号完整性问题(过长的电缆、阻抗不匹配)。
排查步骤
:检验物理连接和电源。
利用示波器检验信号质量。
尝试更换电缆和设备。
检查主设备和目标设备的速率兼容性。
13.3.2 CRC错误与重发
迹象
:系统日志中记录CRC错误。
性能下滑,I/O操作超时。
协议分析体现
:时间点(ns) 事件种类 具体情况
--------------------------------------------------------------------------
0000000000 帧传输 主设备->目标设备: 数据FIS
CRC 0x12345678 (发送方计算)
0000005000 帧传输 目标设备检测到CRC错误
(接收方计算CRC为0x12345679)
0000010000 原语 目标设备发送SYNC
0000010005 原语 主设备回应SYNC
0000012000 原语 交换ALIGN原语
0000020000 原语 主设备: X_RDY (重发)
0000020002 原语 目标设备: R_RDY
0000025000 帧传输 主设备->目标设备: 数据FIS (重发相同内容)
CRC 0x12345678
潜在成因
:信号完整性问题(噪声、反射、衰弱)。
时钟抖动过大。
物理连接器接触不佳。
电磁干扰。
排查步骤
:分析CRC错误发生的形式(随机或持续)。
检查链路速度,尝试降低速度看是否有改善。
使用示波器进行眼图分析,评估信号质量。
检查接地和屏蔽。
13.3.3 设备无响应
迹象
:命令超时,设备无反应。
系统将设备标记为离线。
协议分析体现
:时间点(ns) 事件种类 具体情况
--------------------------------------------------------------------------
0000000000 帧传输 主设备->目标设备: H2D 注册 FIS
0000005000 原语 主设备: X_RDY (等待回应)
0000010000 原语 主设备: X_RDY (等待回应)
0000015000 原语 主设备: X_RDY (等待回应)
0000020000 原语 主设备发送SYNC (超时恢复)
0000020005 原语 无设备回应
0000030000 OOB序列 主设备发送COMRESET (尝试重新初始化)
潜在成因
:设备固件崩溃或死锁。
电源管理模式异常。
设备硬件故障。
协议违规导致状态机停滞。
排查步骤
:检查设备电源状态。
尝试硬件复位。
分析之前的通信序列,查找协议违规。
检查设备温度及其他健康指标。
13.3.4 性能瓶颈分析
迹象
:实际传输速率远低于理论值。
高延迟,系统响应迟缓。
协议分析体现
:时间点(ns) 事件种类 具体情况
--------------------------------------------------------------------------
0000000000 帧传输 主设备发送指令
0000005000 原语 主机: X_RDY
0000020000 原语 设备: R_IP (设备忙碌)
0000050000 原语 设备: R_IP (设备忙碌)
0000080000 原语 设备: R_RDY (最终准备就绪)
0000085000 帧传输 开始数据传输...
0000200000 原语 设备: R_IP (再次忙碌)
0000250000 原语 设备: R_RDY
... ... 频繁的R_IP和长时间等待
可能原因:
设备内部处理瓶颈(寻道时间、内部缓冲区不足)。
NCQ配置不当。
主机端DMA引擎配置问题。
中断处理延迟。
诊断步骤:
分析
R_IP
原语的出现频率和持续时间。
检查NCQ是否启用和工作正常。
监控设备内部队列深度和命令处理时间。
分析主机端驱动程序和中断负载。
13.4 高级调试技巧
13.4.1 关联分析
将协议分析与其他系统指标关联:
与系统日志关联:将协议事件与操作系统日志中的错误和时间戳对应。
与性能计数器关联:结合HBA性能计数器和设备SMART数据。
与电源状态关联:分析电源状态转换对性能的影响。
13.4.2 统计分析与趋势识别
错误率统计:计算CRC错误率、重传率等指标。
延迟分析:测量命令响应时间、数据传输延迟。
吞吐量分析:分析有效数据传输率与理论带宽的差距。
13.4.3 自动化测试与验证
压力测试:设计特定工作负载来暴露边界条件问题。
回归测试:在固件或驱动程序更新后验证协议兼容性。
一致性测试:验证实现是否符合SATA规范。
13.5 实际案例研究
案例:数据中心中的间歇性CRC错误
背景:某数据中心报告特定型号的SSD在特定HBA上出现间歇性CRC错误。
调查过程:
模式识别:通过协议分析发现错误主要发生在大量小尺寸随机写入时。
环境分析:错误只在特定机架位置出现,与散热风道相关。
根本原因分析:
温度分析显示问题SSD在高温时信号质量下降。
协议分析捕获到在高温下信号眼图闭合,导致CRC错误增加。
HBA的均衡器设置对该SSD的信号特性优化不足。
解决方案:
改善机架散热,降低SSD工作温度。
更新HBA固件,优化信号均衡参数。
在驱动程序中添加温度监控和节流机制。
结果:CRC错误率从0.1%降低到0.001%,问题解决。
本章小结
本章我们深入探讨了SATA协议分析的实战方面:
我们了解了协议分析仪的工作原理和使用方法,这是深入诊断SATA问题的关键工具。
我们通过实际解码示例,展示了如何解读SATA通信的各个阶段。
我们详细分析了常见故障的协议级表现,包括链路训练失败、CRC错误、设备无响应和性能瓶颈。
我们介绍了高级调试技巧,如关联分析、统计分析和自动化测试。
通过实际案例,我们展示了如何将协议分析应用于解决真实的工程问题。
掌握SATA协议分析技能对于存储系统开发、验证和故障排除至关重要。它使工程师能够超越黑盒调试,真正理解系统内部的工作机制,从而快速定位和解决问题。
第14章:SATA与NVMe的对比及未来展望
在深入理解了SATA协议的方方面面之后,我们现在必须面对存储技术领域一个不可忽视的现实:SATA正面临着来自NVMe技术的严峻挑战。本章将从架构根源出发,深入比较SATA与NVMe的根本差异,分析各自的优劣势,并探讨SATA在NVMe主导的未来中的定位和价值。
14.1 架构的根本差异:AHCI vs. PCIe
要理解SATA与NVMe的性能差距,必须追溯到它们的基础架构差异。
14.1.1 SATA的软件栈:AHCI的遗产
SATA在软件层面继承了并行ATA的AHCI(Advanced Host Controller Interface)标准,这是一个为机械硬盘时代设计的接口。

AHCI的关键限制:
单一命令队列:只有一个32槽的命令队列,所有I/O请求必须串行处理。
高延迟访问:通过内存映射寄存器进行通信,每次访问都需要数千个CPU周期。
强制数据拷贝:数据在系统内存中需要多次拷贝,增加了延迟和CPU开销。
中断密集型:每个命令完成都需要中断处理,在高IOPS负载下CPU占用率很高。
14.1.2 NVMe的现代架构
NVMe是为闪存存储和现代多核处理器从头设计的协议,直接运行在PCIe总线上。

NVMe的架构优势:
并行队列架构:支持最多64,000个I/O队列,每个队列深度64,000。
优化的提交机制:通过门铃寄存器实现高效的命令提交。
零拷贝技术:支持端到端的数据保护,无需中间缓冲。
高效中断处理:使用MSI-X中断,支持中断亲和性,减少CPU开销。
原子操作
原生支持原子写入,简化了数据库等应用的实现。
14.2 性能瓶颈分析:为何NVMe更快?
性能差距不仅来源于接口带宽,还涉及协议开销和架构效率。
14.2.1 延迟对比
| 操作阶段 | SATA/AHCI延迟 | NVMe延迟 | 差异原因 |
|---|---|---|---|
| 命令提交 | ~2.5μs | ~0.5μs | NVMe使用门铃寄存器,AHCI需内存映射访问 |
| 中断处理 | ~5-10μs | ~1-2μs | MSI-X对比传统中断 |
| 软件开销 | ~6μs | ~1.5μs | 简化的协议栈 |
| 总延迟 | ~13.5-18.5μs | ~3-4μs | NVMe快4-6倍 |
14.2.2 IOPS性能对比
14.2.3 带宽对比
| 类型 | 带宽 |
|---|---|
| SATA 3.0 | 理论最大600 MB/s(实际约550 MB/s) |
| NVMe(PCIe 3.0 x4) | 理论最大4 GB/s(实际约3.5 GB/s) |
| NVMe(PCIe 4.0 x4) | 理论最大8 GB/s |
| NVMe(PCIe 5.0 x4) | 理论最大16 GB/s |
14.2.4 CPU效率对比
在相同工作负载下:
- SATA/AHCI可能占用20-30%的CPU资源用于I/O处理。
- NVMe通常仅占用5-10%的CPU资源。
对于数据中心,这意味着更高的能效和更低的总体拥有成本。
14.3 SATA与NVMe全方位对比
| 特性维度 | SATA | NVMe | 影响分析 |
|---|---|---|---|
| 最大带宽 | 600 MB/s | 16 GB/s(PCIe 5.0) | NVMe适合数据密集型应用 |
| 接口延迟 | 15-20μs | 3-5μs | NVMe对延迟敏感应用更优 |
| 最大IOPS | ~100,000 | ~3,000,000+ | NVMe适合高并发工作负载 |
| 队列架构 | 单队列,深度32 | 64K队列,每队列深度64K | NVMe支持更好的并行性 |
| CPU开销 | 高 | 低 | NVMe释放CPU用于业务计算 |
| 连接方式 | 专用线缆 | PCIe插槽/M.2 | NVMe节省空间,简化设计 |
| 热插拔 | 原生支持 | 有限支持 | SATA在服务器环境中更有优势 |
| 成本 | 低 | 中到高 | SATA在成本敏感场景有优势 |
| 兼容性 | 广泛支持 | 需要现代系统 | SATA部署更简单 |
| 供电要求 | 复杂(多电压) | 简单(3.3V) | NVMe设计更简洁 |
| 传输协议 | AHCI over SATA | NVMe over PCIe | NVMe协议更现代高效 |
14.4 SATA的定位与未来:在NVMe时代的价值
尽管NVMe在性能上全面领先,但SATA在未来相当长的时间内仍将扮演重要角色。
14.4.1 SATA的持续价值
成本效益
对于大多数日常计算和存储归档需求,SATA SSD提供的性能已经足够。
SATA设备和控制器成本明显低于NVMe方案。
在相同容量条件下,SATA SSD的价格通常比NVMe SSD低20-40%。
大容量存储
SATA接口的2.5英寸和3.5英寸外形规格支持更大的存储容量。
对于需要数TB甚至数十TB存储的应用(如媒体库、备份存储),SATA HDD仍是成本最低的选择。
兼容性和普及度
几乎所有x86系统都原生支持SATA。
庞大的现有设备基础确保了长期的维护和支持需求。
外部存储enclosures、NAS设备普遍使用SATA接口。
特定应用场景
- 温数据存储:不需要极致性能但需要快速访问的数据。
- 备份和归档:成本敏感的大容量存储。
- 嵌入式系统:空间和功耗限制较小的应用。
- 二级存储:作为NVMe系统的高速缓存或备份。
14.4.2 技术演进路径
SATA协议仍在持续演进,尽管速度放缓:
- SATA-IO的路线图:专注于维护和优化,而非大幅提升性能。
- 功能增强:改善电源管理、可靠性和管理功能。
- 生态系统维护:确保与新旧设备的兼容性。
14.4.3 混合存储架构的未来
未来的存储系统很可能是分层的混合架构:
在这种架构中,SATA设备承担着温数据存储和大容量冷存储的关键角色。
14.4.4 市场趋势分析
- 消费级市场:NVMe正成为高性能系统的主流选择,SATA专注于主流和入门级市场。
- 企业级市场:NVMe用于高性能工作负载,SATA用于大容量和归档存储。
- 数据中心:NVMe over Fabrics用于核心业务,SATA用于二级存储和备份。
- 边缘计算:根据性能需求和成本约束混合使用两种技术。
14.5 SATA与NVMe的协同发展
值得注意的是,SATA和NVMe并非完全对立的技术,它们在某些方面正在协同发展:
- NVMe-SSD兼容SATA接口:一些消费级NVMe SSD通过转接芯片提供SATA接口兼容性。
- 双模式控制器:一些存储控制器同时支持SATA和NVMe设备。
- 协议转换:SATA Express和U.2等接口尝试桥接两个世界。
- 统一驱动架构:现代操作系统提供统一的存储驱动框架,同时优化两种接口。
14.6 对开发者和IT专业人员的建议
技术选型考虑因素:
- 性能需求:延迟敏感或高IOPS应用选择NVMe。
- 容量需求:大容量存储需求优先考虑SATA。
- 预算限制:成本敏感项目SATA提供更好的性价比。
- 系统兼容性:老旧系统可能只支持SATA。
- 功耗考虑:移动设备可能优先考虑能效比。
- 未来发展:考虑技术的发展趋势和长期支持。
新项目应考虑NVMe的长远优势。
技能发展建议
理解两种技术:掌握SATA和NVMe的基本原理和优化技巧。
混合架构设计:学习如何设计层次化的存储方案。
性能分析:掌握两种接口的性能评估和调优方法。
迁移策略:了解从SATA到NVMe的迁移路径和最佳实践。
本章小结
本章我们深入比较了SATA与NVMe两种存储技术:我们揭示了架构基础的差异:SATA基于为机械硬盘设计的AHCI,而NVMe是为闪存和现代系统全新设计的。我们分析了性能差距的具体表现和根本原因,NVMe在延迟、IOPS、带宽和CPU效率方面全面领先。我们通过全方位对比表格清晰地展示了两者在各个维度的差异。最重要的是,我们客观分析了SATA在NVMe时代的持续价值:成本效益、大容量存储、兼容性和特定应用场景的优势。我们展望了混合存储架构的未来,SATA将在其中扮演温数据和大容量存储的关键角色。技术演进不是简单的替代,而是生态系统的丰富和分层。正如SSD没有完全取代HDD一样,NVMe也不会完全取代SATA。理解每种技术的适用场景,在正确的地方使用正确的技术,这才是技术专业人员的价值所在。
第15章:总结与存储技术未来展望
在深入探讨了SATA协议的每一个技术细节之后,我们现在站在一个更高的视角,来回顾这一技术的全貌,并展望存储技术的未来发展。本章将系统性地总结SATA协议的设计哲学和关键技术,并基于当前技术趋势,描绘存储技术未来的可能发展路径。
15.1 SATA协议设计哲学回顾
SATA协议的成功并非偶然,其背后蕴含着深刻的设计智慧,这些设计原则至今仍对存储技术发展具有重要启示。
15.1.1 渐进式演进策略
SATA采用了巧妙的渐进式演进路径,这体现在多个层面:向后兼容:在物理接口革命性变革的同时,保持了与PATA在命令集层面的兼容性,确保了平稳过渡。分层清晰:严格的分层架构使得各层可以独立演进,物理层提速无需改动上层协议。功能可选:大多数高级功能(如NCQ、热插拔)都是可选的,允许不同定位的产品差异化。
15.1.2 实用主义平衡
SATA在多个维度上实现了精妙的平衡:性能与成本:在提供足够性能的同时,严格控制实现成本。复杂度与功能:通过分层设计管理复杂度,同时提供丰富的功能集。标准化与灵活性:严格的标准确保互操作性,同时为厂商优化留出空间。
15.1.3 生态系统思维
SATA的成功很大程度上得益于其对整个生态系统的考虑:从桌面到数据中心:单一协议覆盖从消费级到企业级的广泛应用场景。硬件与软件协同:同时考虑了硬件实现和软件驱动的需求。制造与部署:连接器设计考虑了大规模制造和现场部署的实际需求。
15.2 关键知识点总结
让我们回顾这份十万字文档中涵盖的核心技术要点:
15.2.1 物理层核心机制
差分信号:通过一对相位相反的信号实现出色的抗干扰能力。8b/10b编码:解决时钟恢复和直流平衡问题,代价是20%的带宽开销。OOB通信:在链路初始化阶段通过低频脉冲序列建立基本连接。速度协商:自动检测和选择双方支持的最高传输速率。
15.2.2 链路层核心机制
原语系统:专用的控制字,实现流量控制、状态管理和错误恢复。帧结构:标准化的数据封装格式,确保可靠传输。CRC校验:强大的错误检测机制,保障数据完整性。状态机设计:精确定义的各种通信状态和转换条件。
15.2.3 传输层核心机制
FIS架构:统一的信息结构,承载命令、数据和状态信息。寄存器映射:通过标准化寄存器接口实现设备控制。命令协议:定义完善的命令执行流程和超时处理机制。
15.2.4 高级特性
NCQ:通过命令重排序优化机械硬盘性能,提升SSD并行性。热插拔:完整的硬件和软件支持,实现设备在线更换。电源管理:多级功耗状态,平衡性能和能效需求。端口扩展:通过端口multiplier和选择器扩展连接能力和可靠性。
15.3 SATA的历史地位与遗产
SATA在存储技术发展史上占据了独特而重要的位置:
15.3.1 技术过渡的桥梁
从并行到串行:SATA成功地完成了从并行总线到高速串行接口的技术转型。从机械到固态:虽然为机械硬盘优化,但通过NCQ等特性为SSD提供了足够的性能支撑。从专有到开放:标准化接口打破了存储接口的碎片化局面。
15.3.2 产业影响的深度
统一生态系统:创建了庞大的兼容设备生态系统。降低成本:标准化和规模化显著降低了存储解决方案的成本。推动创新:稳定的接口标准让厂商可以专注于存储介质本身的创新。
15.3.3 设计理念的传承
许多SATA的设计理念被后续技术继承和发展:分层架构思想在NVMe中进一步强化。链路训练和协商机制在高速串行接口中成为标准做法。错误恢复和鲁棒性设计成为存储系统的基础要求。
15.4 存储技术未来展望
基于当前技术发展趋势,我们可以描绘存储技术未来的几个重要发展方向:
15.4.1 介质技术的革命性突破

关键技术趋势
3D NAND: 层次不断增加,从现有的200多层逐步发展至500层以上。
存储单元: QLC和PLC技术进一步提高存储密度,但会牺牲寿命和性能。
新型介质: PCRAM、ReRAM、MRAM等技术有望在特定场景下取代Flash。
革命性技术: 量子存储、DNA存储等长远技术正在探索中。
15.4.2 接口技术的持续演进
NVMe主导: PCIe 5.0/6.0提供更高的带宽,NVMe 2.0规范增强了功能。
CXL崛起: Compute Express Link为内存和存储提供了更紧密的集成。
光学接口: 基于光学的存储接口可能突破电接口的带宽和距离限制。
无线存储: 高速无线连接可能改变存储设备的物理连接方式。
15.4.3 架构范式的转变
从设备到服务的转变:
存储类内存: 模糊内存和存储的界限。
分解式存储: 计算资源和存储资源独立扩展。
云原生存储: 为容器化和微服务架构优化的存储方案。
AI驱动存储: 智能的数据分层、预取和生命周期管理。
15.4.4 可靠性技术的创新
端到端数据保护: 从应用到底层介质的全面数据完整性保护。
自适应ECC: 根据介质磨损情况动态调整纠错算法。
预测性维护: 通过AI分析提前预测和预防故障。
自我修复: 系统级别的自动错误检测和修复能力。
15.5 对技术人员的建议
面对快速发展的存储技术生态系统,技术人员需要建立系统的学**和发展策略:
15.5.1 知识体系构建
基础原理: 深入理解存储系统的基本原理,不受具体接口技术的限制。
协议栈理解: 掌握从应用到底层介质的完整技术栈。
性能分析: 建立系统的性能分析和优化方法论。
故障诊断: 掌握跨层的故障诊断和调试技能。
15.5.2 技术视野拓展
关注介质发展: 理解不同存储介质的特点和适用场景。
学习新兴接口: 掌握NVMe、CXL等新技术的工作原理。
了解云存储: 熟悉云环境下的存储架构和最佳实践。
探索智能存储: 学习AI/ML在存储系统中的应用。
15.5.3 实践能力培养
基准测试: 掌握科学的存储性能测试方法。
容量规划: 学习基于工作负载的存储容量和性能规划。
数据管理: 理解数据生命周期管理的最佳实践。
灾难恢复: 掌握数据保护和灾难恢复的技术方案。
15.6 结语:永恒的价值
在技术快速迭代的时代,我们可能会问:投入大量时间学习SATA这样“传统”的技术是否值得?答案是明确的:绝对值得。
技术知识的多重价值:
基础原理的永恒性: 虽然具体实现不断变化,但存储系统的基本原理——缓存、队列、调度、错误处理等——具有长期的稳定性。
思维模式的训练: 通过学习SATA这样的完整协议栈,我们获得的是一种系统化分析复杂技术的思维模式,这种能力可以迁移到任何新技术的学习中。
技术演进的洞察: 只有理解了过去的技术选择及其背后的权衡,我们才能更好地判断未来技术的发展方向。
实际问题的解决: 庞大的现有SATA设备基础意味着相关技术在未来很长时间内仍具有实际应用价值。
存储技术的根本使命:
无论技术如何演进,存储系统的根本使命始终不变:安全、可靠、高效地保存和提供数据。SATA协议在实现这一使命的过程中写下了浓墨重彩的一笔,其设计智慧和工程实践将继续影响未来的存储技术发展。
正如计算机科学家Alan Kay所言:“预测未来的最好方法就是创造它。” 通过深入理解像SATA这样的基础技术,我们不仅能够更好地使用当前的技术,更能够为创造未来的技术贡献自己的力量。
附录
附录A:SATA FIS类型完整列表
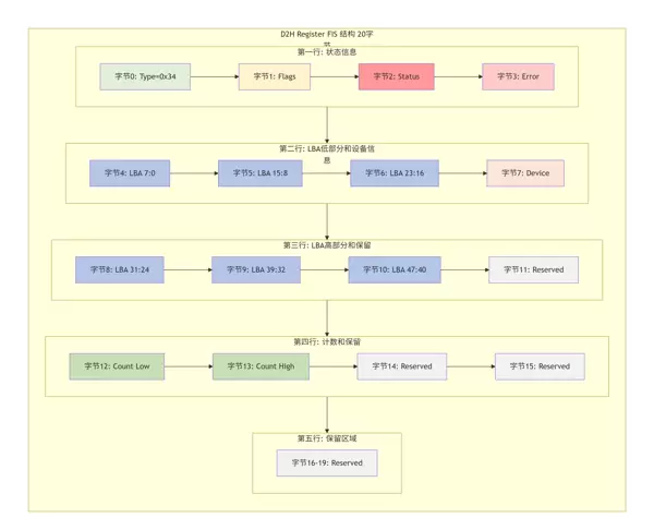
本附录提供了SATA规范中定义的所有FIS(帧信息结构)类型的完整参考,包括类型代码、名称、方向和详细描述。
| 类型代码 (Hex) | FIS 名称 | 方向 | 长度 (字节) | 描述 |
|---|---|---|---|---|
| 27h | Register - Host to Device | H2D | 20 | 主机向设备发送命令和控制信息 |
| 34h | Register - Device to Host | D2H | 20 | 设备向主机返回状态和错误信息 |
| 39h | DMA Activate | D2H | 4 | 设备发起DMA传输 |
| 41h | DMA Setup - FPDMA | D2H | 28 | 用于NCQ的DMA传输设置 |
| 46h | Data | 双向 | 可变 | 数据传输FIS |
| 58h | BIST Activate | 双向 | 8 | 内建自测试激活 |
| 5Fh | PIO Setup | D2H | 20 | PIO模式数据传输设置 |
| A1h | Set Device Bits | D2H | 8 | 设备异步状态更新 |
详细说明:
1. Register - Host to Device (27h)
用途: 主机发送ATA命令到设备
关键字段:
- Command Register:ATA命令码
- Feature Register:命令特性
- LBA Registers:逻辑块地址
- Sector Count:扇区数量
- Device Register:设备选择和LBA模式
2. Register - Device to Host (34h)
用途: 设备状态响应和错误报告
关键字段:
- Status Register:设备状态(BSY, DRDY, DF, DRQ, ERR)
Error Register:具体错误代码
LBA Registers:当前LBA地址
3. DMA Activate (39h)
用途:启动DMA数据传送
关键字段:
Tag (NCQ):命令标识(0-31)
4. DMA Setup - FPDMA (41h)
用途:NCQ操作的DMA传输设定
关键字段:
Tag:NCQ命令标识
DMA Buffer Offset:DMA缓存偏移量
Transfer Count:传输数量
Reserved:预留字段
5. Data (46h)
用途:传输用户数据
特点:
长度可调(0-8192字节数据负载)
必须双字对齐
可包含多扇区数据
6. BIST Activate (58h)
用途:内置自测试控制
应用:生产测试和现场诊断
7. PIO Setup (5Fh)
用途:PIO模式数据传输预备
关键字段:
Status Register:设备状态
Transfer Count:PIO传输计数
8. Set Device Bits (A1h)
用途:设备异步状态通知
关键特性:
无需主机请求即可发送
用于NCQ命令完成通知
可清除SActive寄存器位
附录B:ATA命令集速查表
本附录列出了常用的ATA/ATAPI命令,包括标准命令和扩展命令。
基本ATA命令
| 命令代码 | 命令名称 | 模式 | 描述 |
|---|---|---|---|
| 20h | READ SECTOR(S) | PIO | 28位LBA读取 |
| 21h | READ SECTOR(S) EXT | PIO | 48位LBA读取 |
| 24h | READ SECTOR(S) | PIO | 带重试的读取 |
| 25h | READ DMA EXT | DMA | 48位LBA DMA读取 |
| 30h | WRITE SECTOR(S) | PIO | 28位LBA写入 |
| 31h | WRITE SECTOR(S) EXT | PIO | 48位LBA写入 |
| 35h | WRITE DMA EXT | DMA | 48位LBA DMA写入 |
| C8h | READ DMA | DMA | 28位LBA DMA读取 |
| CAh | WRITE DMA | DMA | 28位LBA DMA写入 |
设备管理和控制命令
| 命令代码 | 命令名称 | 描述 |
|---|---|---|
| 90h | EXECUTE DEVICE DIAGNOSTIC | 设备自检 |
| 91h | INITIALIZE DEVICE PARAMETERS | 初始化设备参数 |
| E0h | STANDBY IMMEDIATE | 立即进入待机状态 |
| E1h | IDLE IMMEDIATE | 立即进入空闲状态 |
| E2h | STANDBY | 定时待机 |
| E3h | IDLE | 定时空闲 |
| E5h | CHECK POWER MODE | 检查电源模式 |
| E6h | SLEEP | 进入睡眠模式 |
高级功能和特性命令
| 命令代码 | 命令名称 | 描述 |
|---|---|---|
| 60h | READ FPDMA QUEUED | NCQ读取 |
| 61h | WRITE FPDMA QUEUED | NCQ写入 |
| B0h | SMART | 自监测、分析和报告技术 |
| B1h | DEVICE CONFIGURATION | 设备配置 |
| C6h | SET MULTIPLE MODE | 设置多扇区模式 |
| EFh | SET FEATURES | 设置特性 |
识别和信息命令
| 命令代码 | 命令名称 | 描述 |
|---|---|---|
| ECh | IDENTIFY DEVICE | 识别ATA设备 |
| A1h | IDENTIFY PACKET DEVICE | 识别ATAPI设备 |
| 42h | READ VERIFY SECTOR(S) EXT | 验证扇区 |
安全特性命令
| 命令代码 | 命令名称 | 描述 |
|---|---|---|
| F1h | SECURITY SET PASSWORD | 设置密码 |
| F2h | SECURITY UNLOCK | 解锁设备 |
| F3h | SECURITY ERASE PREPARE | 安全擦除准备 |
| F4h | SECURITY ERASE UNIT | 安全擦除单元 |
| F5h | SECURITY FREEZE LOCK | 冻结安全设置 |
| F6h | SECURITY DISABLE PASSWORD | 禁用密码 |
附录C:术语表
本附录提供了SATA协议和相关存储技术中重要术语的详细解释。
A
AHCI (Advanced Host Controller Interface):高级主机控制器接口,为SATA控制器提供标准化编程接口。
ALIGN Primitive:对齐原语,用于链路同步和时钟补偿。
ATA (Advanced Technology Attachment):高级技术附件,并行和串行ATA的统称。
B
BIST (Built-In Self-Test):内建自测试,设备自我诊断功能。
C
COMINIT:设备初始化OOB信号。
COMRESET:主机复位OOB信号。
COMWAKE:唤醒OOB信号。
CRC (Cyclic Redundancy Check):循环冗余校验,错误检测算法。
Crossbar Switch:交叉开关,端口multiplier中的交换矩阵。
D
D2H FIS (Device to Host FIS):设备到主机的帧信息结构。
DEVSLP (Device Sleep):设备睡眠,超低功耗状态。
DMA (Direct Memory Access):直接内存访问,无需CPU参与的数据传送。
DWORD:双字,32位数据单位。
E
EOF (End of Frame)
帧结束原语。
EOFdt (End of Frame Deferred):延迟帧结束原语,用于NCQ。
FIS (Frame Information Structure):帧信息结构,SATA通讯的基础信息单元。
FPDMA (First Party DMA):第一方DMA,NCQ采用的DMA机制。
H2D FIS (Host to Device FIS):从主机到设备的帧信息结构。
HBA (Host Bus Adapter):主机总线适配器,SATA控制器。
LBA (Logical Block Addressing):逻辑块地址化,扇区定位方式。
Link Layer:链接层,SATA协议堆栈的第二层。
NCQ (Native Command Queuing):原生命令排队,命令重排序技术。
OOB (Out-of-Band):带外通信,链路初始化信号。
PHY (Physical Layer):物理层,SATA协议堆栈的最底层。
PIO (Programmed Input/Output):编程输入/输出,涉及CPU的数据传输方式。
Port Multiplier:端口倍增器,SATA端口扩展装置。
Port Selector:端口选择器,提供冗余连接的装置。
Primitive:原语,链接层控制指令。
R_IP (Receiver In Progress):接收方正在处理原语。
R_OK (Receiver OK):接收方确认原语。
R_RDY (Receiver Ready):接收方准备就绪原语。
SActive (Serial ATA Active):NCQ活跃命令位图。
SATA (Serial ATA):串行ATA,串行存储接口。
SATA-IO (Serial ATA International Organization):SATA国际组织。
SOF (Start of Frame):帧起始原语。
Tag:标签,NCQ命令标识符。
Transport Layer:传输层,SATA协议堆栈的第三层。
X_RDY (Transmitter Ready):发送方准备就绪原语。
附录D:SATA线缆和连接器规格
数据线缆规格
| 参数 | 规格 |
|---|---|
| 连接器类型 | 7针 "L"型 |
| 线缆长度 | 最大1米 |
| 信号线 | 2对差分对(TX+, TX-, RX+, RX-) |
| 接地线 | 3根 |
| 阻抗 | 100Ω ±10% 差分 |
| 最大速率 | 6 Gb/s |
电源连接器规格
| 引脚 | 功能 | 颜色编码(可选) |
|---|---|---|
| 1-3 | +3.3V | 橙色 |
| 4,5,8,10,12,13,14 | GND | 黑色 |
| 6,7,9 | +5V | 红色 |
| 15 | +12V | 黄色 |
| 11 | 预充电/保留 | - |
机械特性
- 插拔寿命:≥50次插拔
- 保持力:≥35N
- 接触电阻:≤30mΩ
- 绝缘电阻:≥100MΩ
附录E:SATA版本特性对比详细表
| 特性 | SATA 1.0 (Rev 1.x) | SATA 2.0 (Rev 2.x) | SATA 3.0 (Rev 3.x) | SATA 3.2 (Rev 3.2) | SATA 3.4 (Rev 3.4) |
|---|---|---|---|---|---|
| 发布年份 | 2001 | 2004 | 2009 | 2013 | 2018 |
| 理论带宽 | 1.5 Gb/s | 3.0 Gb/s | 6.0 Gb/s | 6.0 Gb/s | 6.0 Gb/s |
| 有效带宽 | 150 MB/s | 300 MB/s | 600 MB/s | 600 MB/s | 600 MB/s |
| 编码方案 | 8b/10b | 8b/10b | 8b/10b | 8b/10b | 8b/10b |
| NCQ支持 | 无 | 有(32深度) | 增强 | 增强 | 增强 |
| 热插拔 | 基础支持 | 完善 | 完善 | 完善 | 完善 |
| 端口 Multiplier | 基础 | 完善 | 完善 | 完善 | 完善 |
| 电源管理 | Partial/Slumber | 增强 | 增强 | DEVSLP | 改进的电源管理 |
| TRIM支持 | 无 | 无 | 有 | 增强 | 增强 |
| 设备休眠 | 无 | 无 | 无 | DEVSLP | 改进的DEVSLP |
| 主要应用 | 桌面存储 | 主流存储 | 高性能存储 | 移动设备 | 所有场景优化 |
附录F:常见问题解答(FAQ)
Q1: SATA和NVMe可以共存吗?
A: 绝对可以。现代系统通常同时提供SATA和NVMe接口,SATA用于大容量存储,NVMe用于高性能应用。
Q2: 如何判断SATA链路是否运行在正确速度?
A: 在Windows中可通过设备管理器查看,在Linux中可使用
lspci -v
或
smartctl -i
命令,协议分析仪可直接观察链路训练过程。
Q3: SATA线缆长度为什么限制在1米?
A: 这是为了保证信号完整性。超过1米会导致信号衰减和抖动增加,可能引发传输错误。
Q4: NCQ对SSD和HDD的作用相同吗?
A: 作用机制不同。对HDD主要优化寻道路径,对SSD主要提高命令并行度。
Q5: 如何启用SATA热插拔功能?
A: 需要硬件(支持热插拔的控制器和连接器)、BIOS/UEFI设置和操作系统驱动三方面的支持。
Q6: SATA端口 multiplier 会影响性能吗?
A: 会。所有下行设备共享上行链路带宽,在多个设备同时活跃时可能出现性能瓶颈。
Q7: CRC错误一定是硬件故障吗?
A: 不一定。可能是电缆问题、接头污染、信号质量不佳或电磁干扰。
Q8: SATA 3.0设备可以在SATA 2.0接口上运行吗?
A: 可以,但速率会降低到SATA 2.0的300 MB/s,这是其向后兼容的特点。
Q9: 什么是交错启动?
A: 交错启动是指避免多个装置同时激活导致电源过载的情况。
Q10: SATA Express与SATA有何关联?
A: SATA Express是一个过渡性的规范,允许通过类似SATA的连接器使用PCIe,目前已被M.2接口广泛替代。
附录G:参考文献和进一步阅读
官方标准文档
- Serial ATA International Organization: Serial ATA Revision 3.4 Specification
- Serial ATA International Organization: Serial ATA Revision 3.0 Specification
- *INCITS T13: ATA/ATAPI Command Set (ACS)*
- AHCI Specification, Intel Corporation
推荐书籍
- Anderson, Don. Serial ATA Storage Technology
- MindShare, Inc. Serial ATA Architecture
- Schmidt, F. The SATA Handbook
- Messmer, H.P. The Indispensable PC Hardware Book
在线资源
- SATA-IO官方网站:
www.sata-io.org - T13技术委员会文档
- OSDev Wiki SATA相关条目
- Linux内核SATA驱动文档
技术白皮书
- Understanding SATA Protocol Analysis
- SATA NCQ and Performance Optimization
- SATA Power Management Techniques
- Signal Integrity in High-Speed SATA Systems
工具和软件
- Serial ATA Protocol Analyzers
(各家测试设备厂商) - Linux SATA Tools
(smartctl, hdparm, etc.) - Windows Device Manager and Performance Monitor
- 制造商特定的诊断工具


雷达卡


京公网安备 11010802022788号







