动力电池充电系统设计(MATLAB仿真+Proteus仿真+详细介绍说明书+PPT)
随着科技进步和新能源技术的发展,新能源汽车因其环保性而受到广泛关注。特别是在油价上涨和社会进步的背景下,新能源技术已成为汽车行业的重要发展方向。
鉴于国家政策的支持和全球能源紧张的情况,新能源汽车正迅速进入大规模生产和应用阶段。其中,动力电池充电管理系统作为核心组件,其设计与优化至关重要。
一、引言
新能源汽车的快速普及使得动力电池充电管理系统成为行业内的研究热点。本项目通过MATLAB仿真、Proteus仿真以及详细的说明书,对动力电池充电系统进行了全面的设计与验证。
二、系统设计背景及研究情况
新能源汽车的兴起不仅得益于国家政策的支持,也与全球能源危机密切相关。在此背景下,动力电池充电管理系统的重要性日益凸显。本项目深入探讨了动力电池的发展历程和技术现状,为后续设计奠定了坚实的基础。
三、电池特性及参数
电池的关键参数包括容量、电压、存储性能和放电性能。本项目特别关注磷酸铁锂电池的充放电特性、优势及其内部结构和工作原理,这些信息为硬件电路设计提供了重要依据。
四、硬件电路设计
基于动力电池组的特性,我们设计了一套硬件电路方案。该方案采用了电压电流检测传感器、LCD显示器和按键等核心组件,完成了整个系统的电路模块设计,并进行了逻辑电路的验证。
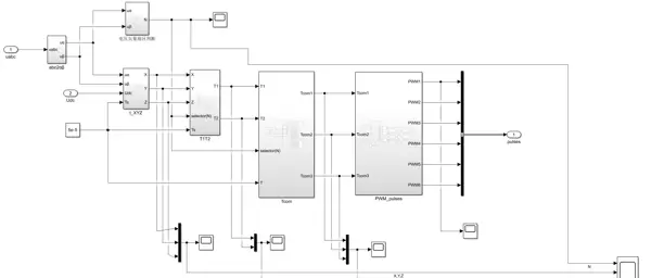
五、MATLAB仿真
利用MATLAB对系统的核心功能进行了仿真,包括SPWM模型、PID控制模型和控制策略模块等,以优化系统的软件部分。通过仿真,我们能够预测和优化系统性能,为实际应用提供重要参考。
六、常见故障分析及实际案例
为了提高系统的稳定性和可靠性,我们对动力电池组的常见故障进行了详细分析,并引用了已确认的实际故障案例,为故障诊断和预防提供了宝贵经验。
七、Proteus仿真及验证
硬件电路设计完成后,我们使用Proteus软件对其进行了仿真和验证。通过这一过程,我们能够预测和优化硬件电路的性能,确保系统的稳定性和可靠性。
八、仿真模型、源代码及文档
本项目提供了丰富的资料,包括仿真模型工程文件、源代码工程、MATLAB仿真截图、仿真视频、英文文献及翻译、Visio流程图工程等。此外,还有一份详细的说明书,共24725字,帮助用户更好地理解和使用本系统。
九、介绍PPT
我们还制作了一份20页的PPT,用于向客户或团队成员展示本设计的核心内容和特点。PPT涵盖了系统设计背景、电池特性、硬件电路设计、MATLAB仿真、Proteus仿真等多个方面。
十、总结与推广
本项目通过硬件、软件和仿真工具MATLAB对动力电池充电系统进行了全面设计与验证,深入研究了系统的工作原理和优化方法。我们相信,这一设计将为新能源汽车的充电管理提供有力支持,并有望推广应用,为更多用户带来便利。
以上是本项目的详细介绍。如果您有任何疑问或需要进一步了解,请随时与我们联系。


雷达卡


京公网安备 11010802022788号







