资料查找途径:
特纳斯电子(电子校园网):使用以下编号进行搜索
编号:
T1482310M
设计方案简介:
此方案为基于无线通信技术的室内环境控制系统,旨在实现以下功能:
- 利用温湿度传感器监控环境的温湿度,当温度超出设定范围时,自动控制空调调节温度;当湿度低于最低值时,激活加湿器。
- 采用PM2.5传感器监测空气质量中的细颗粒物。
- 使用一氧化碳传感器检测空气中的CO含量。
- 通过甲醛传感器监控空气中的甲醛浓度,一旦发现CO、PM2.5或甲醛浓度超标,即刻启动空气净化器。
- OLED屏幕用于展示收集的各项环境数据。
- 用户可通过按键设定阈值并进行手动控制。
- 配备WiFi模块,支持通过手机应用程序实现远程监控。
电源需求:5V
传感器组件:温湿度传感器(DHT11)、PM2.5传感器(GP2Y1014AU)、一氧化碳传感器(MQ-7)、甲醛传感器(KQ-2801)
显示屏:OLED12864
控制核心:STM32F103C8T6单片机
执行装置:风扇、空调、空气净化器(通过继电器控制)
人机接口:独立按键、WiFi模块(ESP8266)
关键词:STM32、OLED12864、DHT11、GP2Y1014AU、MQ-7、KQ-2801、ESP8266
拓展课题:基于物联网的室内环境控制系统、基于单片机的教室环境管理系统、智能通风扇系统
该无线通信为基础的室内环境控制系统主要由三大组件构成:中央控制单元、输入单元和输出单元。接下来将逐一介绍这三个部分:
中央控制单元概述:
设计的核心是采用STM32单片机作为主控制器,它充当整个家庭环境监控系统的“大脑”。STM32负责收集来自输入单元的各种环境数据,包括温湿度、甲醛浓度、一氧化碳浓度及PM2.5值等,以及用户通过独立按键设定的阈值和操作指令。经过快速内部处理后,单片机会依据预先编写的逻辑算法来评估当前的环境状态,并指挥输出单元执行相应操作,例如开启或关闭空调、空气净化器和加湿器等家用电器,以保持室内环境的舒适性和健康性。
输入单元概述:
- DHT11温湿度传感器:实时监测室内的温度和湿度,向系统提供准确的温湿度数据。
- 甲醛传感器:监控室内甲醛浓度,保障空气品质。
- 一氧化碳检测传感器:持续监测室内一氧化碳浓度,避免有害气体过量。
- PM2.5检测模块:准确测量室内PM2.5水平,关注细微颗粒物污染。
- 独立按键:提供用户界面,使用户能够切换显示界面、设定环境参数阈值,并手动操控家用电器的启停。
- 电源电路:为整个系统供应稳定的5V电压,确保各模块正常运作。
输出单元概述:
- OLED显示屏:清晰呈现室内温湿度、甲醛、PM2.5和一氧化碳等环境指标,以及用户设定的阈值信息,让用户直观掌握当前环境状况。
- 继电器模块:包含三个继电器,分别用于控制空调、空气净化器和加湿器的开关,根据系统决策自动调整家用电器,优化室内环境。
- WiFi模块:实现系统与智能手机的无线连接,将实时环境数据传输至手机应用,方便用户远程监控和管理。此外,用户还能通过手机应用设定阈值并手动操控家用电器,实现智能化管理。
实物调试
5.1 电路焊接总体布局
在AD软件中绘制各模块的原理图,接着导出PCB进行布线,最后利用嘉立创服务完成制板。拿到板子后开始焊接工作,整个主板分为三个相同的部分。首先是电源模块,包括电源接口、电源开关、1kΩ电阻、两个电容器进行滤波和一个指示灯,依次焊接完毕后插入Type-C电源,指示灯亮起,表明电源模块工作正常。其次是OLED显示模块,在板子上焊接一个4针排母,然后将OLED屏幕直接插在排母上。再次是单片机最小系统板,由于最小系统板已预留编程接口和自带复位电路,因此只需焊接两个排母将单片机最小系统板固定。接着是PM2.5传感器(GP2Y1014AU)模块,将PM2.5检测模块上的线缆按序焊接至板子上。随后是四个独立按键。再来是温湿度模块,直接焊接到板子上。然后是三个继电器。再者是WiFi模块,先将WiFi模块焊接在转接板上,再将转接板插入预先焊接好的排母。最后是一氧化碳模块和甲醛传感器模块,直接插在板子上的排母上即可。图5-1展示了焊接完成后的整体实物图。
图5-1 电路焊接总图
5.2 上电显示测试
当单片机通电后,OLED屏幕将显示当前的温度、湿度、PM2.5浓度、一氧化碳浓度和甲醛浓度,如图5-2所示。
图5-2 上电显示图
5.3 设置温度上限的实际测试
如图5-3所示,按下第一个按键后,屏幕上会显示“设置温度上限”,接着按第二个按键,温度上限增加1度;按第三个按键,温度上限减少1度。
图5-3 设置温度上限的实际图
5.4 设置一氧化碳阈值的实际测试
再次按下第一个按键后,屏幕显示“设置一氧化碳阈值”,此时按第二个按键,一氧化碳阈值增加1单位;按第三个按键,一氧化碳阈值减少1单位,如图5-4所示。
图5-4 设置一氧化碳阈值的实际图
5.5 WiFi模块联网实际测试
如图5-5展示,当连接至手机热点或2.4GHz的Wi-Fi网络后,我们可以在手机应用程序中查看实时数据,并能手动操作加湿器、空气净化器及空调的开关。
图5-5 Wi-Fi模块连接实物示意图
仿真调试
6.1 仿真设计概述
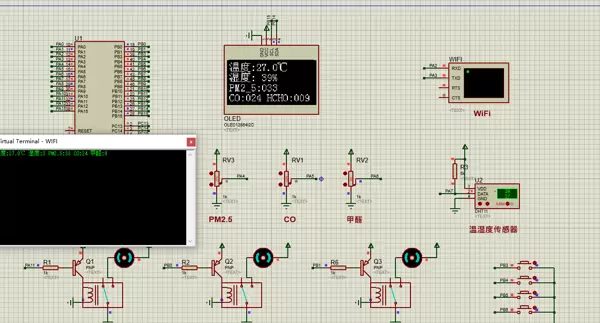
仿真的整体设计包含两块32位单片机、一块OLED显示屏幕、四个按钮、模拟Wi-Fi模块的串行虚拟终端、一个模拟空调、一个模拟加湿器以及一个模拟空气净化器的电位计,还有温湿度传感器。
图6-1 仿真设计概览图
6.2 通电显示仿真测试
如图6-2所示,设备通电后,屏幕上会显示出当前的温度、湿度、PM2.5浓度、甲醛浓度以及一氧化碳浓度。
图6-2 通电显示仿真图
6.3 温度阈值设定仿真测试
如图6-3所示,首次按下第一个按钮后,屏幕上会出现“设定温度阈值”的提示,按下第二个按钮时,温度阈值增加1;按下第三个按钮时,温度阈值减少1。
图6-3 温度阈值设定仿真图
6.4 一氧化碳阈值设定仿真测试
如图6-4所示,再次按下第一个按钮后,屏幕上会显示“设定一氧化碳阈值”,此时,按下第二个按钮,一氧化碳阈值增加1;按下第三个按钮,一氧化碳阈值减少1。
图6-4 一氧化碳阈值设定仿真图
6.5 甲醛阈值设定仿真测试
如图6-5所示,第三次按下第一个按钮后,屏幕上会显示“设定甲醛阈值”,接着,按下第二个按钮,甲醛阈值增加1;按下第三个按钮,甲醛阈值减少1。
图6-5 甲醛阈值设定仿真图
设计说明书部分资料
设计摘要:
本文研究了基于无线通信技术的室内环境控制系统的设计与实施。此系统集成了多个传感器(例如温湿度传感器、PM2.5传感器、一氧化碳传感器和甲醛传感器),用以实时监测室内环境参数。系统依据预设的阈值自动调整空调、加湿器和空气净化器等设备的工作状态,确保室内环境的舒适性和安全性。此外,系统还配备了一块OLED显示屏,用于实时显示收集到的数据,并通过按钮进行阈值设定和手动控制。同时,通过Wi-Fi模块与手机应用程序相连,实现了远程监控的功能,让用户无论何时何地都能掌握并控制室内环境。这项研究不仅提高了室内环境控制的智能化水平,也为智能家居领域的发展提供了新的技术支持。
关键词:无线通信,室内环境控制,传感器,智能家居,远程监控
字数:12000+
目录:
- 摘要
- ABSTRACT
- 1 引言
- 1.1 选题背景及实际意义
- 1.2 国内外研究现状
- 1.3 课题主要内容
- 2 系统设计方案
- 2.1 系统整体方案
- 2.2 单片机的选择
- 2.3 电源方案的选择
- 2.4 显示方案的选择
- 2.5 PM2.5传感器的选择
- 3 系统设计与分析
- 3.1 整体系统设计分析
- 3.2 主控电路设计
- 3.3 显示模块
- 3.4 Wi-Fi模块
- 3.5 PM2.5检测模块
- 3.6 DHT11传感器检测温湿度
- 4 系统程序设计
- 4.1 编程软件介绍
- 4.2 主程序流程设计
- 4.3 按键函数流程设计
- 4.4 显示函数流程设计
- 4.5 处理函数流程设计
- 5 实物调试
- 5.1 电路焊接总图
- 5.2 上电显示测试
- 5.3 设置温度上限实物测试
- 5.4 设置一氧化碳阈值实物测试
- 5.5 Wi-Fi模块联网实物测试
- 6 仿真调试
- 6.1 仿真总体设计
- 6.2 上电显示仿真测试
- 6.3 设置温度阈值仿真测试
- 6.4 设置一氧化碳阈值仿真测试
- 6.5 设置甲醛阈值仿真测试
- 结论
- 参考文献
- 致谢


雷达卡


京公网安备 11010802022788号







