
你有没有注意到主帖图片有什么奇怪的地方?
你实际看到的是赫尔曼网格的一个变体,我是在Gemini的帮助下生成的。更准确地说,我基于Jacques Ninio对这个网格的不同修改。经典的赫尔曼格栅在交叉处产生错觉灰斑,因为视网膜细胞误判了外围刺激的亮度。雅克·尼尼奥的变奏放大了通过视觉分组和使用聚焦来控感知的“容易”性[1]。
回到开头的问题,如果答案是肯定的,那么你或许会感兴趣,因为你被一种强大的光学错觉欺骗了,这种错觉叫做闪烁网格错觉。当你瞥视网格时,很可能会看到交叉点白色圆圈内出现黑暗、幽灵般的“幽灵”点。这些点似乎会“闪烁”或闪烁,随着眼睛移动时出现又消失,但幻觉最强烈的是,当你试图直视其中一个黑点时:它会消失。实际上,这些点只出现在你的周边视野中。这种现象是由于你眼睛中的神经元处理高对比度区域的方式引起的,本质上是“欺骗”你的大脑,让你感知一个实际上不存在的点。
**这些网格为数据和分析提供了有力的警示故事。**在我看来,它们很好地展示了“原始数据”(实际的黑白线)与“感知数据”(虚幻的黑点/灰色地带)之间的差距。它们表明,信息的视觉呈现方式可以从根本上改变人类感知,甚至制造虚假的现实。 你有印象吗?以数据可视化为例:如果图表设计时没有考虑我们感知系统的“漏洞”,可能会无意中误导受众,使他们误以为不存在的趋势或相关性——“灰色地带”。
呼吁数据人性化
“传统”的数据分析、商业智能和数据科学方法主要关注数据的技术属性——数据的体积、速度和多样性。在这种设置中,指标本身被视为目的。结果呢?关键洞见仍埋藏在冗长的电子表格或冗长报告中。而“数据驱动”的决策则耗时漫长,且常常无效[2]。即使拥有最细致的计划、全面的仪表盘和强大的数据集,领导者、管理者和同事们今天仍然会不断问:
井底那盏灯是什么?
这个特定的“消失点”说明了即使是完美的数据,如果人们无法正确使用(在这里是倒着阅读),也无法消除任何复杂项目的根本不确定性。
为了摆脱“数据丰富,行动不足”的悖论,组织需要一种新的理念:数据人化。
这个概念不仅仅是购买一个新工具:它拥抱了一种新的思维方式。目标是将数据从被动的电子表格转变为引人入胜的叙述,促使利益相关者采取行动。我认为,“人性化”方法的实施基于四个要素:
一些小修正(先说):与其启动另一个复杂的企业项目,不如从今天做一些小修正开始。 工匠:设立“数据工匠”角色,负责塑造和转化复杂数据。 故事:将“数据叙事”融入核心能力,使洞察清晰且可作。 影响:执行强有力的道德治理,并关键地衡量分析的财务回报。
“人性化数据”是什么意思?
在详细讨论这些要素之前,必须明确理解“人性化数据”的含义。
人性化数据是一种战略资产,能够将正在发生的事情转化为其重要性。正是这种背景让数据变得可作。团队不仅仅追踪症状(关键绩效指标,KPI),终于可以解决根本原因。
真正的力量在于传统KPI与人性化洞察的结合。它们相互增强,使前进的道路变得清晰明了。
从指标到意义:示例

表1展示了上述主张。左侧显示基于原始KPI的简单评论,右侧则通过更广泛、更具人性化的洞察丰富了相同的指标。正如这一比较所示,原始KPI仅揭示症状,而人性化的洞察则揭示根本原因——如客户动机或流程障碍。这种清晰度更加可行,使团队能够超越单纯跟踪指标,开始解决扼杀成功的核心问题。
人性化数据的主要优势:

中心和右上角的图标是在 Gemini 中生成的。
数据人性化的要素
小修补和快速胜利,都是通往人性化数据的道路。 为了简化我的每周报告流程,这涉及从多个来源提取数据,比如一个详尽的KPI报告,我最近开发了一个代理。为了确保报告不仅仅是简单的数字更新,我给客服人员额外任务,提示它:
给我找本周的独特见解......寻找一些不同寻常的现象:异常现象、趋势爆发,或者我可以分享的有趣内容。
无论经纪人产出什么,我都会进行审阅,并结合我从商务会议中获得的定性见解。偶尔,我会将这条增强后的最终评论反馈给模型,让它学习并改进接下来一周的建议。

这个简单的例子展示了我将在本段中分享的强大技巧之一。它们都有三个共同特点:实用性强,几乎不需要资本投入,并且只需花费你每周日程中的几分钟。你可以从团队或个人层面开始这些方法,直接应用于自己的工作。
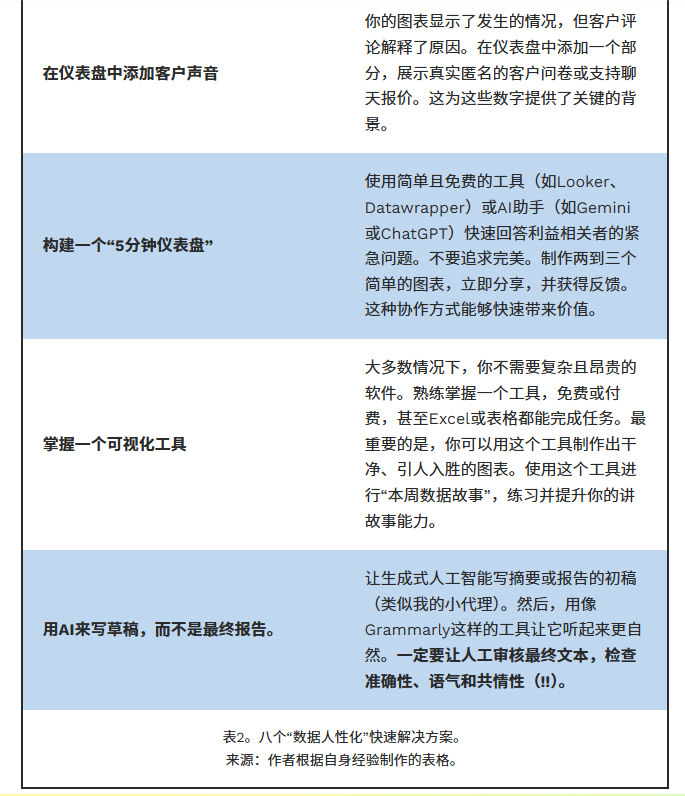
以下是八种简单的入门方法。


工匠

人性化数据是让复杂信息易于获取的关键。通过添加上下文,原始数据转化为可消费的洞察,赋能业务分析师,而无需他们成为编程或统计专家。
这一转型需要将数据分析师的角色提升为“数据工匠”。
数据工匠必须学会如何扮演“情境建筑师”的角色。这实际上成为一个结合深厚商业知识与技术技能的混合岗位,构建复杂的数据工作流程。它们的主要功能是让数据“讲述其故事”,从而推动和推动战略决策。
数据工匠应履行以下职能:
导入并整合: 他们掌握将传统结构化数据与来自社交媒体或传感器等非结构化上下文的“艺术”结合。这是机器至今做不到的——寻找意想不到的模式,关联那些理论上没有明显、清晰关联的事实(或假设),否则AI助手本可以读取。 追求模式胜过完美:它们将分析目标从“像素完美”的准确性转变为在大量数据中识别有意义且具预测性的模式。有时,一个后来未被证实的大胆假设,可能比无瑕疵的数据更有价值。有时,明天能以80%准确率回答我们问题的答案,比三周内的99.9%准确率更重要。 决策时刻的洞察: 工匠帮助去中心化强大的分析工具,使其易于获取,赋能决策者。他们主张使用简单的仪表盘创建工具,如Looker或Datawrapper,即使这些工具只接收静态数据。目标不是完美的用户体验或美观的设计。目标是促进更快的决策。如果洞察“契合”,总能(或至少更容易)找到时间和资源,确保数据上传得当或界面友好。 重复利用分析型知识产权:创建强大、可重复使用的数据对象和分析工作流程。优化你的工作。创建代理来处理重复性任务,但给予他们“自由”去发现超出基本算法的东西。 该职位的主要目标是普及复杂分析。数据工匠通过创建可重复使用的知识产权和可访问的平台,承担了复杂性的负担。这反过来使组织内的非专业人士能够做出明智、快速的决策,并促进真正的组织敏捷性[3]。
故事
数据叙事是将技术洞察转化为有说服力的人性行动的主要转化机制。如果说洞察是洞察中心组织的货币,那么讲故事就是交易系统。
每一个引人注目的数据故事都必须有意承认并整合三个基础要素:

选择叙事框架是一个关键的战略决策,取决于沟通的主要目标。当受众是高管利益相关者时,这种选择尤为重要。高管们在极大的时间压力下工作,专注于战略、风险和投资回报率。为技术团队构建的数据故事——或许是深入探索——难以引起共鸣。
框架必须针对目标进行定制。 如果目标是为新平台争取资金,像AIDA这样的有说服力的结构对于构建有说服力的商业案例至关重要。如果目标是报告运营瓶颈并提出解决方案,逻辑性、以问题为中心的SCQA(情境、复杂性、问答)框架将更有效地展示尽职调查并引出明确的建议。框架作为洞察的载体,而对于高管受众来说,这种表达方式必须快速、清晰,并且直接针对决策。
战略数据叙事框架示例
![来源:作者基于[3]拍摄的图片。图片由作者在Gemini中生成。](https://file.haoxueai.cn/haoxue/img/97eea796-f130-4a17-9572-8608742fb01d.png)
对高管来说,有效的数据叙事是一种战略性的翻译,而非数据倾倒。领导者不需要原始数据;他们需要洞察力。 它们要求数据清晰简洁地呈现,以便快速掌握影响,识别关键趋势,并将这些发现传达给其他利益相关者。强有力的叙事结构——从清晰问题走向可行解决方案——防止宝贵见解在糟糕的论点中流失。这种将数据转化为战略的能力,使数据专业人士从单纯的统计学家提升为能够影响高层业务方向的真正战略合作伙伴。
高影响力数据可视化的原理
数据可视化是复杂数据集与人类理解之间的桥梁(也是我多篇文章的主题)。为了有效,图表的选择必须与信息保持一致。例如,折线图最适合展示时间趋势,条形图用于清晰比较,散点图则用于揭示变量间的关系。
除了选择合适的图表类型外,有意使用颜色和文字也至关重要。颜色不应是装饰性的;它应有目的地突出最重要的信息,使观众更快掌握关键内容。文字应简约,仅用于澄清视觉本身无法表达的观点。
最后,所有可视化都带有伦理责任。必须维护数据完整性。可视化绝不能故意歪曲事实,例如使用误导性的刻度或不合适的颜色对比。
影响
核心理念:证明数据的价值以获得支持
要让高管资助“数据人性化”(让数据清晰易用),你必须证明其财务价值。最好的方式是展示其投资回报率(ROI)。
如何证明价值:两步投资回报计划 投资回报率的计算是一个简单的比较:
行动的价值(来自清晰数据)与不作为的成本(来自混淆数据)的差异
一个令人困惑且被忽视的仪表盘不仅没有成本;它的投资回报率是负的,因为它浪费了时间和金钱。一个清晰、人性化的仪表盘是一项投资,能让团队更聪明、更快速。
第一步:找出错误数据的真实成本 首先,衡量你现有的“非人性化”报告的真实成本。这个基线不仅仅是分析师的薪资。包括混淆带来的隐性成本:
是时候来看看:经理们在理解复杂的报告时会浪费多少小时? 翻译工作:分析师们花多少小时重新解释发现或制作更简单的PowerPoint版本? 洞察性采用:有多少关键决策实际上基于报告?(如果是零,报告就一文不值。)
这个总额是你目前为混乱支付的高昂代价。
第二步:衡量人性化数据带来的收益 一旦你推出新的清晰仪表盘,就用这个基准来衡量回报。这些收益有两个方面:
效率提升(节省开支):
经理的洞察时间可能从一小时缩短到五分钟。 分析师的翻译工作(重新解释)几乎消失了。
价值收益(赚钱):
这才是真正的奖品。追踪那些因数据最终清晰而做出的新、更好或更快的决策。 例:市场团队提前10天调整预算,或销售团队发现新机会,产生可衡量的新收入。
一个简单的例子
之前(数据不准确):一个包含10个标签的数据倾倒电子表格每月会让公司损失1万美元的管理时间和分析师支持。 之后(人文化数据):一个新的单页仪表盘建造费用为1500美元。 回归(第1个月):它节省了8000美元的恢复时间,并帮助销售团队创造2万美元的新价值。
归根结底:人性化数据并不是“可有可无”的设计选择。这是一种高回报的商业战略,将组织浪费转化为果断行动[7]。
结论
归根结底,从原始数据到现实世界影响的过程充满了感知陷阱,就像赫尔曼网格中的幻觉点一样。正如我们所见,仅凭数字并非不言自明;它们是被动的电子表格和抽象的关键绩效指标(KPI),常常让我们“数据丰富却行动不足”。
打破这一循环需要战略和文化上的转变,转向数据人性化。这种转型不是关于一款新软件,而是一种全新的思维方式——赋予数据工匠寻找背景的能力,将数据叙事作为核心能力,并通过明确的投资回报率不断证明其影响力。
通过拥抱这些原则,我们超越了网格中的“幽灵”——虚假的相关性和错失的机会——去看到其背后的人类现实。这就是我们最终缩小分析与行动之间的差距的方式,将数据从简单的事件报告转变为推动下一步行动的有力催化剂。
来源
[1] Ninio, J. 和 Stevens, K. A. (2000) 赫尔曼网格的变体:一种消逝错觉。《感知》,29,1209-1217。
[2] 数据讲故事入门:如何用数据讲述强有力的故事——StoryIQ,2025年,https://storyiq.com/data-storytelling/
[2] 人性化大数据——DLT解决方案,https://www.dlt.com/sites/default/files/sr/brand/dlt/PDFs/Humanizing-Big-Data.pdf
[3] Gouranga Jha,《数据讲故事框架》,媒介 https://medium.com/@post.gourang/fr ameworks-for-storytelling-with-data-5bfeb1fbc37b
[4] Michal Szudejko,《将洞见转化为可行结果》,https://towardsdatascience.com/turning-insights-into-actionable-outcomes-f7b2a638fa52
[5] Michal Szudejko,《如何在数据可视化中使用颜色》,https://towardsdatascience.com/how-to-use-color-in-data-visualizations-37b9752b182d
[6] 米哈尔·舒杰伊科,《如何不用数据驱动的故事误导》,https://towardsdatascience.com/how-not-to-mislead-with-your-data-driven-story
[7] 以投资回报率驱动的商业案例与实现价值——工具性、https://instrumental.com/build-better-handbook/roi-business-cases-realized-value-technology-investments
推荐学习书籍 《CDA一级教材》适合CDA一级考生备考,也适合业务及数据分析岗位的从业者提升自我。完整电子版已上线CDA网校,累计已有10万+在读~ !



雷达卡





京公网安备 11010802022788号







