一、系统概述
项目名称:基于STM32的智能牛舍养殖系统设计与实现
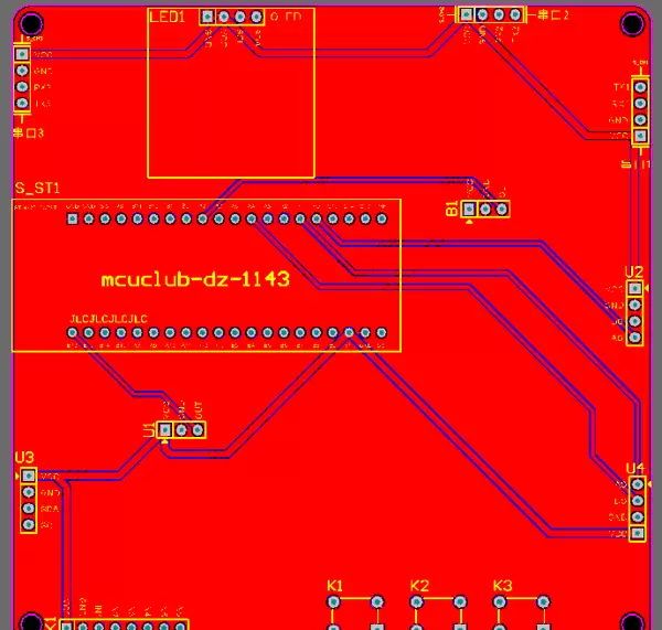
项目标识码:mcuclub-dz-1143
主控芯片:STM32F103C8T6
核心功能说明:
- 采用DHT11传感器实时采集环境温湿度。当温度低于设定下限时启动加热装置,高于上限时启动降温设备;湿度过低则自动加湿,过高则开启除湿功能。一旦任一参数超出阈值范围,系统将触发声光报警机制。
- 利用光照强度传感器监测牛舍内光线状况,若光照不足,则自动开启照明灯以保障适宜环境。
- 通过SGP30气体传感器检测空气中CO浓度,浓度过高时自动启动通风系统,改善空气质量。
- 使用MQ-135传感器监测氨气含量,当其浓度超标时,通过蓝牙向手机发送提醒信息,提示用户及时清理牛棚。
- 配备按键模块,支持手动设置各项参数阈值,并可远程控制各继电器通断状态。
- 搭载显示屏,用于实时展示当前环境数据,包括温湿度、光照强度、CO和氨气浓度以及各继电器工作状态。
- 集成蓝牙通信模块,实现监测数据上传至手机端,同时支持在移动端进行阈值设定和继电器操控。
二、硬件资源概览
实际成品展示如下:
三、STM32单片机相关资料
1. 实物展示
所用单片机型号:STM32F103C8T6
供电接口类型:TYPE-C 接口
电路板规格:PCB集成板,厚度为1.2mm,双层结构,上下层均覆铜并接地处理
元器件封装形式:主要采用插针式元件,部分降压芯片采用贴片封装
2. 原理图说明
设计软件版本:Altium Designer 2013
连接方式:采用网络标号方式进行电路连接
注意事项:原理图仅呈现各功能模块的引脚布局,并未反映其内部具体构造
3. PCB布局图说明
PCB由原理图导出生成,板中央设有项目编号,该编号位于单片机底座下方,安装完成后不可见。
采用双层板设计,顶层与底层均进行覆铜并连接地线,提升抗干扰能力。
四、系统架构框图
绘图工具:VISIO
本系统以STM32F103C8T6为核心控制器,整体结构划分为输入、中控与输出三大模块。
输入模块包含以下六个部分:
- DHT11温湿度检测单元:负责采集环境中的温度与湿度数据。
- 光照检测单元:用于感知当前环境的光照强度。
- SGP30二氧化碳检测单元:实时监测空气中的CO浓度。
- 异味(氨气)检测单元:借助MQ-135传感器获取环境中异味或有害气体含量。
- 按键控制单元:允许用户手动设定报警阈值及操作继电器开关。
- 电源供电单元:为整个系统提供稳定电力支持。
输出模块主要包括三个部分:
- 显示单元:动态显示温湿度、光照强度、CO浓度、异味水平及所有继电器运行状态。
- 继电器控制单元:共配置六个继电器接口,可用于驱动加热器、风扇、加湿器、照明灯等外部设备。
- 声光报警单元:当任意监测参数越限时,立即启动声光报警提示。
此外,蓝牙模块兼具输入与输出功能:既可将现场数据传输至手机终端,也可接收来自手机端的指令,完成阈值设置和设备控制。
五、关键程序代码片段
开发环境:Keil uVision5
代码组织方式:主逻辑程序存放于main.c文件中,驱动代码则分布在其他独立的.c源文件中,实现模块化管理。
/**********************************
函数名:处理函数
传参值:无
返回值:无
**********************************/
void Manage_Function(void)
{
if(display_num == 0) //测量界面
{
if(temp_value > temp_max * 10 || temp_value < temp_min * 10 ||
humi_value > humi_max * 10 || humi_value < humi_min * 10)
{
if(time_num % 20 == 0) //当所有检测数据发生异常时进行声光报警。
{
ALERT = !ALERT;
}
}
}
}


雷达卡


京公网安备 11010802022788号







