摘要
随着数字内容产业的快速发展,低空航拍数据正逐步演变为关键的生产要素。借助人工智能技术,这些数据能够被高效转化为可复用的数字资产,广泛应用于元宇宙、数字孪生等前沿场景。然而,数据权属界定与合规治理成为制约其规模化发展的核心挑战。
引言
低空经济与人工智能的深度融合,正在孕育一种全新的产业模式——“低空+AI内容生产”。该模式的核心在于将无人机、eVTOL等飞行器从传统的运输或巡检工具,升级为高频次、广覆盖的动态数据采集终端。通过搭载多种传感器,这些设备可获取高清影像、三维点云等多模态数据,并结合AI算法实现自动化处理与内容生成,服务于智慧城市、虚拟旅游、数字文创等多个领域。
以往构建高保真度的数字城市或虚拟景区,往往依赖人工建模,成本高昂且周期漫长。而如今,在技术进步推动下,数据采集的效率显著提升、成本大幅下降,使得对现实世界的规模化、资产化数字映射成为现实可能。本文将围绕技术价值链、典型应用场景、合规治理难点及产业发展战略四个层面,系统解析这一新兴蓝海领域的运作逻辑、技术架构与潜在风险。
一、 全流程价值链解构:从物理采集到数字资产流转
“低空+AI内容生产”已形成一条完整的闭环式产业价值链:始于真实世界的数据捕获,经由AI驱动的内容生成,最终在合规框架内完成数字资产的确权、交易与价值释放。
1.1 数据采集与资产化:构建“数字石油”体系
作为整个链条的起点,低空数据采集的本质是将现实时空信息转化为结构化的数字信号。这一过程依赖于多样化的飞行平台与传感器组合,共同构成一个立体化、智能化的感知网络。
1.1.1 多平台协同的采集体系
飞行载体(Carriers):
- 多旋翼无人机:具备高机动性,适用于小范围精细化作业,如建筑立面扫描与倾斜摄影。
- 固定翼无人机:续航能力强,适合大区域快速覆盖,常用于DOM与DEM的大规模测绘任务。
- eVTOL(电动垂直起降飞行器):融合垂直起降与高速巡航优势,未来有望支撑城市级常态化数据更新。
传感器载荷(Payloads):
- 可见光相机(RGB Camera):提供高分辨率纹理图像,是三维重建的基础输入源。
- 激光雷达(LiDAR):主动发射激光脉冲,获取毫米级精度的三维点云,不受光照条件影响,具备植被穿透能力。
- 多光谱/高光谱相机:捕捉非可见波段信息,广泛用于农业监测(如作物健康评估)和生态环境分析。
- 红外热成像相机:基于热辐射成像,适用于能源设施检测(如光伏板故障识别)和夜间安防监控。
1.1.2 主要数据类型及其标准化分类
| 数据类型 | 英文缩写 | 核心内容 | 主要应用 |
|---|---|---|---|
| 数字正射影像 | DOM | 经过几何纠正并具备地图投影的航空影像 | 地图制图、国土规划、工程测量 |
| 数字高程模型 | DEM | 仅包含地面高程信息的栅格数据 | 地形分析、水文模拟、坡度计算 |
| 数字表面模型 | DSM | 包含建筑物、植被等所有地表物体高度的模型 | 三维城市建模、通信基站布局 |
| 激光点云 | Point Cloud | 由大量三维坐标点组成的集合,可附加颜色与强度属性 | 高精度建模、自动驾驶训练、变形监测 |
| 倾斜摄影模型 | Oblique Model | 通过多角度拍摄构建的实景三维模型 | 数字孪生、文化遗产保护、虚拟导览 |
| 高清视频流 | HD Video | 实时或录播形式的动态影像数据 | 影视制作、应急指挥、交通监控 |
1.1.3 真实世界数据资产(RDA):从采集到确权
当前产业认知的关键转变在于:低空经济的核心价值并非运输服务本身,而是其所承载的数据资产。每一次飞行任务都应被视为一次可持续积累的数据沉淀行为。
由此提出真实世界数据资产(Real-world Data Asset, RDA)概念,指那些经过合法采集、清洗处理、标注封装,并附带完整元数据(如时间、位置、设备型号、空间精度等)的标准数据包。这类数据具备可交易性、可追溯性和可复用性,能够在不同行业间流通,成为新型数字生产资料。实现数据资产化,正是低空业务由成本支出向盈利模式转型的核心路径。
1.2 AI智能建模:驱动数字空间的“自动建造”
如果说原始航拍数据是建筑材料,那么AI就是高效的“建造引擎”。依托计算机视觉与生成式AI技术,系统可自动完成从二维图像到三维空间的转化,极大缩短内容生产周期。
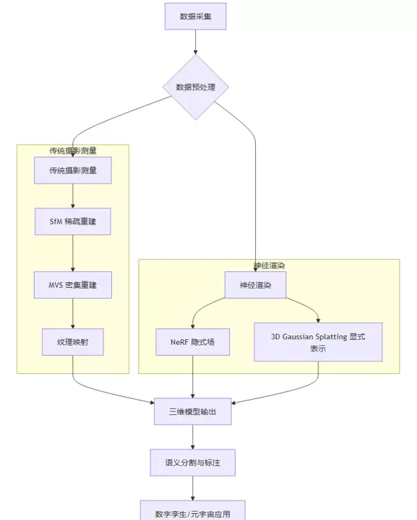
1.2.1 三维重建技术发展路径
三维重建旨在利用二维影像序列或多源传感数据生成三维数字模型,目前主流方法包括传统摄影测量与新兴神经渲染两类。
传统摄影测量(Photogrammetry):
- 运动恢复结构(Structure from Motion, SfM):通过分析多张重叠图像中的特征点匹配关系,同步估算相机位姿并生成稀疏三维点云。
- 多视图立体匹配(Multi-View Stereo, MVS):在SfM基础上进行深度估计,将稀疏点云加密为密集点云或三角网格模型。
优势:技术成熟,配套软件生态完善(如ContextCapture、RealityCapture)。
局限:对表面纹理要求高,在光滑、反光或透明区域表现较差;计算资源消耗大,处理速度较慢。
神经辐射场(Neural Radiance Fields, NeRF):
其核心思想是使用神经网络隐式表达场景的几何与外观信息。给定一组输入视角下的图像,NeRF可通过训练学习到每个空间点的颜色和体积密度分布,从而支持任意新视角的高质量渲染。
相较于传统方法,NeRF在细节还原、光照模拟方面更具优势,尤其适用于文物复原、虚拟展厅等对视觉真实感要求高的场景。尽管当前仍面临训练耗时长、泛化能力有限等问题,但其与增量学习、动态场景建模的结合正加速落地。
1.2.2 语义理解与场景解析
仅完成三维模型的几何重建还远远不够,要让模型具备实际应用价值,必须赋予其“认知能力”。即不仅做到外观上的还原(形似),更要实现内容层面的理解(神似)。
实例分割 (Instance Segmentation)
该技术不仅能识别图像中物体的类别,如建筑、道路或车辆,还能进一步区分同一类别的不同个体。例如,在城市三维模型中,每栋楼、每棵树都能被独立识别和分离,形成结构化的对象单元。
语义标注 (Semantic Annotation)
在完成实例分割的基础上,为每个对象附加丰富的业务属性信息。比如对某栋建筑物标注名称、楼层数、用途(住宅/商业)、建造时间等元数据,从而将几何模型转化为可查询、可分析的智能空间数据库。
自动化隐私处理
为确保数据合规性,系统需在数据入库前完成敏感信息的自动识别与脱敏。利用目标检测算法,实时定位航拍影像中的人脸、车牌等隐私内容,并进行模糊化或遮挡处理,从源头杜绝隐私泄露风险。
1.2.1 三维重建核心技术演进
NeRF(Neural Radiance Fields)
采用深度神经网络(通常为多层感知机MLP)隐式表达三维场景。输入为空间坐标(x, y, z)及观测方向(θ, φ),输出为对应点的颜色(R, G, B)和体密度(σ)。
渲染过程:沿相机光线对多个采样点进行体渲染(Volume Rendering),通过积分各点的颜色与密度,最终合成像素颜色。
优点:渲染质量接近真实照片,尤其擅长表现复杂光照、镜面反射等材质细节。
缺点:训练耗时长,推理速度慢,且模型参数难以编辑调整。
三维高斯溅射 (3D Gaussian Splatting)
摒弃连续神经场表示,转而使用数百万个带有属性的3D高斯椭球显式建模场景。每个高斯元素包含位置、形状(协方差矩阵)、颜色和不透明度信息。
渲染过程:将3D高斯体投影至2D图像平面,借助高效的并行光栅化算法与Alpha混合技术,实现高质量实时渲染。
优点:兼具NeRF级别的视觉保真度与传统图形方法的高效渲染性能;训练速度快,支持场景编辑与交互操作,是当前最具前景的技术路径之一。
1.3 AIGC内容生产:从复刻到再创作
AI的能力已超越简单的现实重建,正迈向智能化的内容再创造阶段——即AIGC(AI-Generated Content)。通过对实景数据的深度学习与风格迁移,实现内容的自动化生成与创新演绎。
1.3.1 自动化内容生成
智能剪辑
针对长时间无人机航拍素材(如数小时的城市巡飞视频),AI可根据预设的镜头语言(推拉摇移)、叙事节奏和主题风格,自动剪辑生成高质量宣传短片,大幅提升后期效率。
虚拟场景搭建
基于真实三维模型,AIGC可一键生成多样化虚拟场景。例如,将现代都市转换为赛博朋克风,或将历史建筑群还原至其鼎盛时期的风貌,广泛应用于文旅展示与影视制作。
互动文案生成
结合大语言模型(LLM),为数字景区中的各个景点自动生成生动有趣的解说词,并支持与用户进行自然语言问答,提升沉浸式体验。
1.3.2 IP活化与多场景运营
AIGC为文化IP的数字化运营开辟了全新模式。通过将IP形象深度嵌入由低空数据构建的虚拟空间,实现跨场景的价值延伸。
IP场景渗透
将知名动漫角色或文化符号作为NPC(非玩家角色)植入虚拟城市环境,参与用户互动,或举办线上主题活动,增强品牌粘性与传播力。
动态内容运营
打破元宇宙场景静态化的局限,借助AIGC持续生成新任务、剧情线与限时活动,保持内容新鲜感,延长用户生命周期,推动IP长期活跃。
数字藏品与衍生品
融合无人机编队表演轨迹、地标建筑的数字孪生模型等独特数据源,生成不可复制的链上数字藏品(NFT),拓展文创产品的商业化路径。
1.4 合规治理与交易:构建价值闭环的基础
随着技术快速发展,健全的治理机制成为保障可持续发展的关键。数据权属、版权归属与隐私保护构成三大核心挑战。
数据权属界定
原始航拍数据的权利归属问题亟待明确。是由飞行服务提供方、委托采集方,还是被拍摄物业的所有者拥有?需通过法律合同清晰约定,避免后续纠纷。
AIGC内容版权
AI生成内容的版权在全球范围内仍存争议。目前主流观点认为,若人类在创作过程中有显著的创造性介入,则可主张版权。平台应建立完整的溯源体系,记录生成流程中的所有输入与干预节点。
数据交易平台
建设规范化的低空数据要素市场至关重要。理想平台应提供数据确权、质量评估、标准定价、合规审计与安全流转的一站式服务,使数据像商品一样在受控环境中自由流通与交易。
二、核心应用场景与商业模式创新
技术的真正价值在于落地应用。“低空+AI内容生产”正在多个领域催生颠覆性变革,并推动新型商业模式的诞生。
2.1 元宇宙与数字孪生城市
这是当前最受关注的战略级方向。低空航拍数据被视为构建城市级数字孪生的“数字血液”,支撑起虚实融合的城市未来。
全息城市视图的构建
理想的数字孪生城市不仅是静态三维模型,更是一个与物理世界实时同步、可交互、可模拟推演的动态系统。
数据底座
通过定期执行无人机航拍任务,持续更新城市的三维几何数据,确保虚拟城市与现实世界的形态高度一致。
动态数据融合
整合物联网(IoT)设备(如交通摄像头、空气质量监测站)的实时数据流,并将其叠加至三维模型之上,实现状态级同步。例如,在模型中可视化当前车流密度、温湿度分布等信息。
仿真与推演
基于高精度模型与实时数据,开展城市运行仿真,如交通拥堵预测、应急疏散演练、碳排放模拟等,为城市管理提供科学决策支持。
在数字孪生环境中,可以实现多种类型的模拟操作。例如,推演暴雨天气下城市内涝点的形成过程,评估新交通信号灯方案对缓解交通拥堵的实际效果,或开展应急救援预案的虚拟演练,提升应对突发事件的能力。
商业模式
政府G端业务:面向城市管理者提供“一图统览”的城市操作系统(City OS),支撑城市规划、建设、管理及应急响应等全生命周期业务运行,是当前主要的收入来源。
企业B端服务:为建筑、交通、能源等行业客户提供高精度地图服务、仿真测试环境以及资产数字化管理工具,助力企业提升运营效率。
消费者C端应用:开发面向公众用户的创新性应用产品,如沉浸式城市导览、AR实景导航和虚拟社交平台,探索多元化的商业变现路径。
数字文旅与IP运营
文旅行业是“低空+AI”技术较易实现商业化闭环的应用领域之一。该技术不仅显著提升了游客的互动体验感,也拓展了文化创意产业的发展边界。
沉浸式体验的构建
虚拟景区复刻:利用厘米级精度的三维重建技术对名胜古迹和自然景观进行数字化还原,用户可通过VR/AR设备实现远程沉浸式游览,获得身临其境的感受。
历史场景再现:结合AIGC生成技术,在虚拟空间中动态还原重大历史事件或古代生活场景,使游客能够“穿越”时空,与虚拟人物互动,增强文化代入感。
元宇宙夜游IP项目:融合线下灯光艺术秀、无人机编队表演与线上元宇宙互动机制,打造新型夜间文旅产品。以“飞越天顶湖”为例,游客在线下观看演出的同时,可使用手机端元宇宙小程序参与互动游戏,并购买专属虚拟纪念品。
商业模式
虚拟门票与付费内容:对高质量、高还原度的虚拟旅游内容实行会员制或单次付费模式,形成可持续的内容收益。
数字文创商品销售:推出与景区相关的数字藏品、虚拟服饰、互动道具等数字化产品,满足用户收藏与个性化表达需求。
IP授权与二次创作合作:将景区品牌IP授权给游戏、影视制作公司用于内容开发,或在元宇宙社交平台中搭建主题化虚拟空间,通过授权费用和收入分成获取长期回报。
品牌赞助与整合营销:吸引商业品牌在虚拟景区内进行广告植入,或联合举办线上主题活动,实现品牌曝光与文旅内容的深度融合。
行业应用与数据服务
除上述两大热门方向外,低空采集的数据在农业、林业、基础设施巡检等多个传统行业中同样具备显著的降本增效价值。
智慧农业与林业
作物健康监测:借助多光谱无人机采集农田数据,结合人工智能算法分析作物生长状态、营养缺失程度及病虫害分布情况,生成精准的“处方图”,指导变量施肥与靶向施药作业。
资源调查与评估:高效完成森林资源清查、土地利用分类识别以及自然灾害损失评估等工作,大幅缩短人工调查周期并提高准确性。
基础设施巡检
电力设施巡检:采用搭载高清可见光与红外热成像相机的无人机,自动执行输电线路、铁塔和变电站的巡检任务,AI系统可智能识别绝缘子破损、导线异物悬挂等潜在缺陷。
桥梁与大坝结构检测:通过无人机航拍建立高精度三维模型,由AI算法自动识别裂缝、混凝土剥落等结构性病害,相较传统人工检测方式,具有更高的安全性与工作效率。
商业模式
飞行即服务(FaaS):提供专业的无人机飞行与数据采集服务,根据飞行次数或覆盖面积进行计费结算。
数据即服务(DaaS):输出标准化的数据产品或开放API接口,客户依据数据调用量或访问频次支付费用。
解决方案即服务(SaaS):提供涵盖数据采集、处理、分析到应用场景落地的一体化行业定制化解决方案,通常采用订阅制模式收费,属于产业链中附加值最高的环节。
合规与治理的深水区
技术的应用范围始终受到法律规范与伦理准则的约束。随着无人机以前所未有的频率和广度扫描现实世界,其所引发的数据合规与社会治理问题也日益复杂。这一领域被称为不可回避的“深水区”,所有相关从业者都必须高度重视并积极应对。
隐私保护:技术与法规的双重保障
低空航拍所获取的信息极易触及个人隐私红线,如住宅窗户、行人面部特征、车辆牌照等敏感信息可能被无意捕获。因此,构建有效的隐私防护体系需依赖技术和制度双轮驱动。
“设计即合规”的技术路径
隐私保护不应作为事后补救措施,而应在系统设计初期就嵌入数据处理流程中,践行“Privacy by Design”理念。
前端实时脱敏(Edge De-identification):在无人机终端或边缘计算节点部署轻量级目标检测模型(如YOLOv7-tiny、MobileNet-SSD),实时识别视频流中的人脸、车牌等敏感对象,并立即执行模糊、像素化或区域遮挡处理。经处理后的数据再上传至云端存储与传输,确保原始敏感信息不落地、不出本地网络域。
数据最小化原则(Data Minimization):仅收集和处理业务必需的数据内容。例如,在城市建筑建模任务中,可通过设定飞行高度、角度等方式主动规避居民窗户的直接拍摄;在后期处理阶段,对非关键信息进行裁剪或匿名化处理。
差分隐私(Differential Privacy):在发布聚合类统计数据时(如某区域人流热力图),通过引入可控噪声干扰,使得攻击者无法从最终结果中反推出任何个体的身份或行为轨迹。这种方法在保障群体数据分析有效性的同时,有效防范个体隐私泄露风险。
| 技术手段 | 应用环节 | 核心作用 |
|---|---|---|
| 实时目标检测与模糊 | 数据采集端 | 在数据生成的第一时刻消除敏感信息,防止原始数据泄露 |
| 飞行路径与角度规划 | 数据采集前 | 主动规避敏感区域,从源头降低敏感信息被采集的概率 |
| 差分隐私 | 数据发布与分析 | 保护群体数据中的个体隐私,同时维持统计结果的有效性 |
为确保聚合数据中个体隐私的安全,特别是在热力图、统计报告等应用场景下,需采取有效的脱敏与保护机制。前端实时处理技术可在数据生成初期即完成敏感信息的剥离,从而在不牺牲数据价值的前提下实现隐私合规。

数据安全的双重保障:访问控制与加密
在数据的存储与传输过程中,必须通过强加密手段保障其机密性与完整性。结合严格的访问权限管理机制,防止未经授权的人员或系统获取数据,确保数据在整个生命周期内均处于受控状态。
3.1.2 法律框架下的合规要求
任何技术方案的设计与实施都必须遵循现行法律法规。以中国《个人信息保护法》(PIPL)为例,该法规对低空数据采集与处理提出了具体且刚性的合规义务。
告知-同意原则:尽管在公共空间进行大规模航拍难以逐一获取个人同意,但运营方仍需通过公告牌、线上公示等方式履行显著告知义务,确保公众知情权。
敏感个人信息的特殊保护:人脸图像、行踪轨迹等被归类为敏感个人信息,其处理需获得“单独同意”,并配套实施更高级别的安全防护措施。前端实时脱敏是满足此项要求的关键路径之一。
数据出境的安全评估:若涉及将数据传输至境外进行处理或存储,必须依法通过国家网信部门组织的安全评估程序,这是开展跨国业务的前提条件。
3.2 数据权属与版权:复杂的权利链条解析
数据及其衍生内容的权利归属问题,直接关系到商业模式的合法性与可持续性。需从三个层次厘清权利边界,构建清晰的产权结构。
3.2.1 权利归属的三层模型
| 层次 | 资产类型 | 权利归属方(通常情况) | 关键说明 |
|---|---|---|---|
| 第一层:原始数据 | 航拍影像、点云等 | 由服务合同约定,通常归属于委托方或双方共享 | 作为最基础的数据资产,服务提供方(如无人机公司)一般仅享有使用权(例如用于算法优化),不拥有所有权。 |
| 第二层:过程资产 | AI训练模型、标注数据集 | 归属于技术研发方 | 此类资产构成企业的核心知识产权,包括模型权重、网络结构及训练中间产物,体现技术竞争力。 |
| 第三层:生成内容 | 三维模型、宣传视频、数字艺术品 | 法律尚处模糊地带,依赖平台协议与独创性判断 | 若人类在生成过程中有显著且可识别的创造性投入(如参数调优、后期编辑),则可能主张版权;完全由AI自动生成的内容,目前无明确版权认定标准。 |
3.2.2 平台的治理责任
作为内容生成与分发的核心枢纽,平台需建立完善的内部治理机制,确保合法合规运营。
来源可追溯:平台应完整记录每一份生成内容的数据血缘,包括所用原始数据、AI模型版本、生成参数等信息。这一机制在应对侵权争议时具有关键证据价值。
权利声明与授权管理:用户在使用平台功能前,须通过用户协议明确上传数据的权利状态,并确认对最终生成内容享有的权利范围。平台应提供分级授权选项,支持灵活的使用场景。
收益分配机制:对于涉及多方协作的内容生产项目(如数据提供方、模型开发者、创意设计者),可通过智能合约实现自动化、透明化的利益分成,提升合作效率。
3.3 将合规嵌入系统:代码中的治理逻辑
最高效率的合规方式,是将监管要求转化为平台系统的内在规则,实现“治理左移”——即在开发与运行阶段就自动执行合规策略。
合规审计API:平台应开放标准化接口,允许监管机构或第三方审计单位在授权前提下,调取数据处理日志,验证流程合规性。
自动化策略执行:将数据分类分级、访问权限控制、隐私保护规则等配置为系统级策略。例如,标记为“含敏感信息”的数据将被系统自动限制用于公开模型训练。
数据资产目录与血缘图谱:建设统一的数据资产管理平台,不仅记录元数据,还需以可视化形式展现数据从采集、清洗、标注到应用的全流程路径,实现端到端的透明化追踪。
四、蓝海战略行动指南
4.1 场景切入:从单点突破到生态构建
在新兴市场的发展初期,不宜全面铺开,而应聚焦高价值、易变现的应用场景,快速验证商业闭环。
第一步:锁定高价值场景
- 城市夜游IP:融合无人机灯光秀与元宇宙互动体验,商业模式清晰,消费者付费意愿强。
- 热门景区虚拟化:优先选择自带流量的知名景点,降低数字化产品的推广成本。
- 智能巡检服务:面向电力、能源等行业,具备明确的降本增效价值,客户支付能力强。
第二步:打造标杆案例:集中资源将单一项目做深做透,沉淀出可复用的方法论、工具链和技术标准,形成行业示范效应。
第三步:平台化延伸:基于成功经验,将核心技术能力(如三维重建、AIGC生成)封装为SaaS/PaaS服务,赋能更多开发者与内容创作者,推动企业从项目型向平台型转型。
4.2 数据运营:构建工业级“数据工厂”
实现数据资产化,需要建立标准化、自动化、可规模化的数据处理流程。
统一采集规范:制定详细的数据采集标准作业流程(SOP),确保跨时间、跨团队采集的数据在格式、精度和质量上保持一致。
自动化质检与处理:搭建自动化的预处理流水线,涵盖格式转换、坐标校正、噪声过滤、隐私脱敏等环节,最大限度减少人工干预,提高处理效率。
元数据管理体系:建立多维度的元数据标签体系,除时空信息外,还应包含数据质量等级、合规状态、权利归属、商业估值等关键属性。
定价与交易模型探索:尝试多种数据定价方式,如按面积计费、按精度分级、按调用次数收费、订阅制等,为未来数据要素市场化交易奠定基础。
4.3 技术栈构建:敏捷引入与自主可控并重
在技术选型上应采取务实策略,兼顾效率与安全。
“即插即用”AI工具:优先采用成熟、稳定的第三方AI组件,快速集成视觉识别、语义分割等功能模块,缩短产品上线周期。
在AIGC能力的构建过程中,对于通用性较强的功能模块,例如智能剪辑、文案生成等,优先采用成熟的第三方API服务。这种方式能够快速搭建应用原型,有效验证市场真实需求,缩短产品迭代周期。
将主要研发资源聚焦于具备高壁垒、强差异化的核心技术环节。例如,在特定应用场景下的高精度三维重建算法,或面向专有领域的定制化AIGC模型开发。此类自研技术是构建长期竞争优势的关键所在。

积极融入开源生态体系,充分利用现有的开源框架(如PyTorch、TensorFlow)以及前沿模型的开源实现(如NeRF、3D Gaussian Splatting),借助社区力量加速技术研发与优化进程,实现“站在巨人肩膀上”创新。
商业模式探索:构建多元化收入结构
单一盈利模式难以支撑可持续发展,必须打造多层次、互补性强的商业闭环。以下是几种核心商业模式及其逻辑:
| 商业模式 | 英文缩写 | 核心逻辑 | 目标客户 |
|---|---|---|---|
| 飞行即服务 | FaaS | 提供专业的低空数据采集服务 | 各行业需要原始空间数据的客户 |
| 内容即服务 | CaaS | 输出标准化数字内容产品,如三维模型、宣传视频等 | 广告、影视、游戏类企业 |
| 平台即服务 | PaaS | 提供内容生产的工具链与开发环境支持 | 内容开发者及独立创作者 |
| 数据即服务 | DaaS | 通过API接口或订阅方式提供数据服务 | 需高频更新数据的应用方 |
| IP运营与分成 | IP Ops | 围绕优质数字内容开展IP衍生开发与跨界授权 | 文创产业、消费品牌等 |
结论
“低空+AI内容生产”已不再是概念设想,而是一场正在发生的、由技术创新驱动的产业变革。它正推动低空飞行器从单纯的交通工具,升级为新型数字经济的重要基础设施。
其核心价值在于:建立了一条连接物理世界与数字世界的高效、低成本的数据通道与内容生产线。这条产业链的成熟,依赖于三大要素的协同推进——
- 技术突破:AI算法持续演进,显著提升内容生成效率;
- 应用场景落地:元宇宙、数字孪生等新兴场景创造了明确的需求牵引;
- 治理机制完善:数据权属界定、隐私保护等合规框架,是产业健康发展的根本前提。
对从业者而言,既要深耕代码与算法的细节实现,也必须关注法规政策与伦理边界的演进。唯有技术与规范并重,方能在这一蓝海赛道中行稳致远。

低空经济的核心价值正经历深刻转变——从“物理运输”转向“数据资产”的积累与变现。AI作为高效的转化引擎,能将空间采集的数据转化为可复用的数字内容与商业洞察。然而必须清醒认识到:合规治理并非附加成本,而是决定该领域能否长期存续的生命线。


雷达卡


京公网安备 11010802022788号







