一、摘要
近年来,随着计算机与单片机技术的广泛应用,人们对温湿度监测系统的稳定性与可靠性提出了更高的要求。针对这一需求,本文提出了一种基于单片机的机械通风控制器设计方案。系统以上电初始化为起点,优先完成液晶显示模块的配置,随后通过传感器采集环境中的温湿度数据,并结合自动调控装置实现对环境参数的实时监控与调节。
整个设计利用仿真软件进行功能验证,结果表明:该控制系统能够在对温湿度有特定要求的应用场景中,实现快速响应、自动化运行和长期稳定的控制效果。系统具有结构紧凑、功耗低、成本低、运行高效且智能化程度高等特点,符合当前智能小型化电子系统的发展方向,为未来温湿度测控设备的研发提供了可行的技术路径。
关键词:单片机;湿度控制器;自动控制
二、设计要求
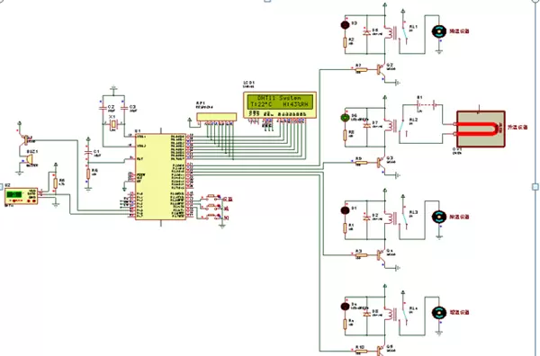
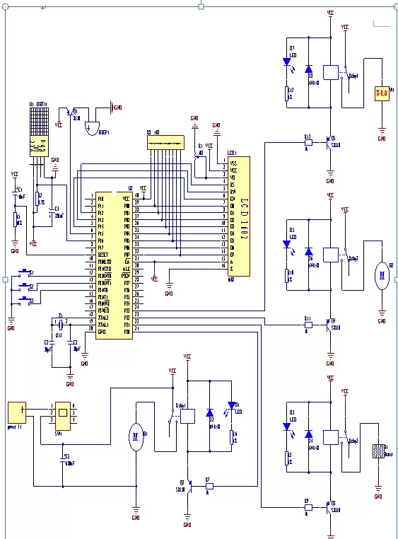
本系统旨在实现对环境温湿度的精准检测与闭环调节,具备较高的完整性和实用性。主要组成部分包括核心控制器、温湿度传感单元、模数转换电路以及多路开关控制电路等。采用DHT11传感器采集环境中的温度与湿度信息,并将模拟信号转换成STC89C52单片机可识别的数字信号进行处理。
采集到的数据经处理后,实时显示在1602字符型液晶屏上。用户可通过按键操作设定温湿度的报警上下限值。当检测数值超过预设阈值时,系统将自动启动相应的调节电路,如通风或加热装置,同时触发声光报警模块以提示异常状态。
通过模拟多种调控设备的工作逻辑,系统可有效维持室内环境参数在设定范围内,从而达到对温湿度的全面采集与智能控制目标。
三、原理图
四、说明书预览(12329字)
五、常见问题解答(QA)
本设计适用于高校学生在毕业设计过程中参考使用,尤其适合单片机应用、嵌入式开发、自动化控制等相关课题的研究与实践。若在项目实现过程中遇到关于硬件连接、程序调试、逻辑设计等方面的问题,均可依据本方案进行排查与优化。
系统支持功能扩展,例如增加远程通信模块、升级传感器精度、引入更复杂的控制算法等,具备良好的可拓展性与工程应用价值。


雷达卡


京公网安备 11010802022788号







