本课题为计算机类毕业设计——医院设备管理系统(项目编号:1704r9),配套提供完整开发资源,包括源码、MySQL数据库文件及论文文档。
在传统医疗场景中,一台临床监护仪从招标采购、入库登记、科室领用、维修保养到最终报废,整个生命周期依赖纸质单据流转。这些单据在设备科、使用科室与维修部门之间频繁传递,极易造成“设备去向不明、维修延误、账目与实物不符”等问题。将全流程数字化,通过扫码即可实时掌握设备位置、使用者信息以及下次保养时间,已成为医院实现降本增效、满足合规检查的必要手段。
系统核心功能模块
- 系统首页与个人中心
- 科室员管理
- 维修员管理
- 设备信息管理(含名称、图片、规格型号、品牌、数量及详细说明)
- 公告信息发布与管理
- 设备领用管理(记录领用编号、说明、数量、日期及审核状态)
- 设备报修管理(生成报修单号、填写内容、提交日期、跟踪处理状态)
- 设备维修管理(登记维修单号、操作日期、维修详情、结果反馈和备注)
- 设备采购管理(包含采购编号、单价、数量、总金额、入库时间及相关备注)
- 设备报废管理(记录报废编号、数量、报废原因、执行日期和附加说明)
一句话概括:构建一条贯穿“采购→领用→报修→维修→报废”的全生命周期数字链条,帮助设备管理部门摆脱手工台账,让各科室可通过扫码快速完成设备申领,同时使管理层能够通过系统界面全面掌握全院设备资产状况与运行健康度。
注:上述功能清单仅作为毕业设计课题的功能规划介绍,并非实际开发成果展示。最终实现的功能以系统实际运行界面、功能结构图及相关技术环境为准。
系统运行与开发环境要求
- 开发工具: IntelliJ IDEA 或 Eclipse
- 数据库版本: MySQL 5.7 或 MySQL 8.0
- 数据库管理工具: Navicat
- Java运行环境: JDK 1.8
- 服务器容器: Tomcat 7.0
用户角色用例分析
管理员用例说明
管理员是本系统的最高权限用户,可通过后台菜单访问并管理以下功能模块:系统首页、个人中心、科室员管理、维修员管理、设备信息管理、公告信息管理、设备领用管理、设备报修管理、设备维修管理、设备采购管理以及设备报废管理。其操作权限覆盖系统全部数据维护与配置工作。
图3-1 管理员用例图
科室员用例说明
科室员登录系统后可操作的功能包括:查看和编辑个人中心信息、浏览设备信息、查阅公告信息、发起设备领用申请、提交设备报修请求,并可查询维修进度。
图3-2 科室员用例图
维修员用例说明
维修员进入系统后,主要负责处理公告信息查看、接收报修任务、登记维修过程与结果等事务,涉及模块为个人中心、公告信息管理、设备报修管理和设备维修管理。
图3-3 维修员用例图
系统非功能性需求分析
性能需求
在完成基础功能开发后,系统性能表现至关重要,需重点评估以下方面:
- 系统响应速度应保持高效,确保用户点击或提交操作时延迟较低;
- 支持一定规模的并发访问,避免因短时间内大量用户登录导致系统崩溃;
- 是否采用高并发处理机制;
- 程序代码结构合理,算法与数据结构设计优化,内存占用控制良好。
安全需求
系统安全性需从可靠性角度进行分析,确保安全机制与功能设计在数据层面保持一致。具体要求如下:
- 用户账户密码不得以明文形式存储,必须经过加密处理;
- 修改密码、更新个人信息、新增数据等敏感操作需具备相应权限验证机制。
运行环境需求
系统部署所需的基础软硬件环境如下:
- 操作系统: Windows 系统,具备良好兼容性;
- Web服务器: 内置 Tomcat 容器,无需额外安装即可运行;
- 数据库服务器: 支持 MySQL 5.5 及以上版本,推荐使用图形化管理工具 SQLYG;
- 浏览器支持: 推荐使用 Chrome 或 Firefox 开发者版浏览器;
- JDK版本: 要求 JDK 1.8 或更高版本,集成 Maven 插件等常用开发组件。
系统流程设计
科室员成功登录系统后,可查看和管理其姓名、性别、邮箱、手机号等基本信息。个人信息获取流程如图3-4所示。
图3-4 个人信息流程图
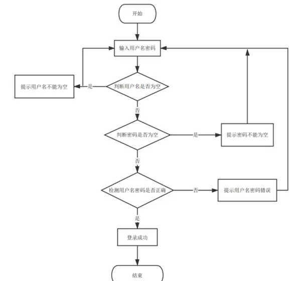
科室员登录系统的具体操作流程见图3-5。
图3-5 登录界面流程图
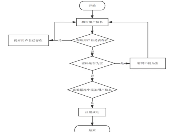
科室员注册账号的操作流程如图3-6所示。
图3-6 用户注册流程图
章节小结
本章围绕医院设备管理系统的用户角色、功能用例及系统可行性进行了全面阐述。从技术实现、经济成本、法律合规性和运营实用性四个维度综合分析,确认该系统具备上线运行的可行性。
第四章 系统总体设计
4.1 系统架构设计
医院设备管理系统整体划分为三大功能模块:管理员管理、科室员管理和维修员管理。系统基于真实业务需求设计,贴近医院日常运作流程。用户通过管理员分配的账号和密码登录系统,使用对应权限范围内的功能模块。其中,管理员拥有最高权限,负责系统的整体维护与协调工作,科室员和维修员则分别承担设备使用与维修相关职责。
图4-1 系统结构图
4.2 数据库设计
(本部分内容将在后续章节中展开详细说明)
任何具备数据处理功能的网站设计都离不开数据库的支持,数据库作为各类项目实现数据存储、读取与传输等功能的核心基础,其设计的合理性直接关系到系统的稳定性和可扩展性。为了满足商业化应用的需求,数据库设计需注重主键与外键之间的关联逻辑,尽量规避多对多关系带来的复杂结构;字段命名应规范清晰、易于理解,并依据实际业务需求进行设置,避免因操作过多字段而导致系统内存资源的不必要占用[12]。
4.2.1 数据库设计的基本原则
数据库的设计必须遵循基本的范式要求,确保多个数据表之间的关系科学合理,同时贴合系统的具体运行场景和业务流程,从而提升数据的一致性与完整性。
4.2.2 概念模型的设计方法
概念设计旨在将复杂的系统整体拆解为可在现实中表达的独立实体单元。E-R图(实体-关系图)在这一过程中起到了桥梁作用,有效连接了抽象的概念模型与具体的数据库表结构。通过图形化方式呈现关键概念及其相互联系,E-R图能够帮助相关人员更直观地理解系统架构,并支持对整体模型进行逐步分解与细化[13]。
对于一些原本难以清晰表述或缺乏明确定义的概念,借助E-R图中的实体与关系连接,可以显著提升表达的准确性。E-R模型法因此成为处理模糊性业务逻辑时最常用且高效的设计手段之一。
(1) 设备信息实体所包含的属性如图4-2所示:
图4-2 设备信息实体属性图
(2) 设备领用行为对应的实体属性结构见图4-3:
图4-3 设备领用实体属性图
(3) 设备采购过程的实体属性设计如图4-4所示:
图4-4 设备采购实体属性图
(4) 设备报修环节的实体属性分布如图4-5所示:
图4-5 设备报修实体属性图
(5) 设备报废操作相关的实体属性结构展示于图4-6:
图4-6 设备报废实体属性图
5.1 登录模块的具体实现
用户在正确输入用户名和密码后,即可成功登录并进入系统主界面进行后续操作。登录页面的界面布局如图5-1所示:
图5-1 登录界面
5.2 管理员功能模块的实现
管理员登录后进入系统主页面,可执行多项核心管理任务,涵盖系统首页、个人中心、科室员管理、维修员管理、设备信息管理、公告信息发布、设备领用审批、设备报修处理、设备维修跟踪、设备采购监控以及设备报废审核等功能。管理员主界面如图5-2所示:
图5-2 管理员主界面
当管理员选择“科室员管理”功能时,将跳转至对应页面。在此页面中,可通过输入员工号或姓名进行查询,支持新增、删除科室员记录,并可根据需要查看详细信息,或对已有数据进行修改与删除操作。界面示意图见图5-3:
图5-3 科室员管理界面
进入“维修员管理”模块后,管理员可依据维修员工号或姓名检索相关信息,实现维修员列表的增删查改操作,包括查看详情、编辑资料或移除记录等。具体界面如图5-4所示:
图5-4 维修员管理界面
在“设备信息管理”模块中,管理员可通过输入设备名称进行搜索,对设备信息列表进行添加或删除,并执行详情查看、采购入库登记、报废申请、信息修改等操作。该模块界面如图5-5所示:
图5-5 设备信息管理界面
“公告信息管理”功能允许管理员根据公告标题进行查询,完成公告的新增、删除操作,并对已发布内容进行详情浏览、更新或撤回处理。操作界面如图5-6所示:
图5-6 公告信息管理界面
点击“设备领用管理”,管理员可在页面中选择设备名称并筛选是否已通过审批,进而查询或删除相关领用记录,并支持查看详情、修改状态或删除条目。该功能界面如图5-7所示:
图5-7 设备领用管理界面
在“设备报修管理”模块中,管理员可通过报修单号或设备名称查找对应报修信息,执行删除操作,并对每一条报修记录进行详情查看、状态调整或信息修改。界面展示见图5-8:
图5-8 设备报修管理界面
“设备采购管理”模块提供按设备名称查询的功能,管理员可浏览采购记录、删除信息,并进行详情查看、内容修改等操作。界面如图5-9所示:
图5-9 设备采购管理界面
管理员访问“设备报废管理”时,可在页面中通过设备名称检索报废记录,查看详细信息,并执行修改、删除等管理操作。该模块界面如图5-10所示:
图5-10 设备报废界面
5.3 科室员功能模块的实现
科室员登录后进入其主页面,主要可操作的功能包括访问系统首页、维护个人中心信息、查阅设备信息、查看公告内容、提交设备领用申请、发起设备报修请求以及跟踪设备维修进度等。科室员的操作主界面如图5-11所示:
图5-11 科室员主界面
5.4 维修员功能模块的实现
维修员登录后进入专属主页面,具备访问系统首页、管理个人中心、查看公告信息、处理设备报修任务及跟进设备维修进展等功能。维修员主界面如图5-12所示:
图5-12 维修员主界面


雷达卡


京公网安备 11010802022788号







