当前,智能体技术作为大模型、工具链集成与多模态交互等前沿技术的融合平台,正在加速向教育、制造、服务等多个行业渗透,成为推动产业数字化升级的关键驱动力。唯众长期专注于职业教育实训装备的研发及产教融合服务,在人工智能与智能体领域积累了深厚的技术基础。基于此,专为高职高专510219智能体技术应用专业设计了一套产教协同育人解决方案,采用“校企合作、资源共享、实践导向”的培养路径,助力院校培育契合产业发展需求的高素质技术技能型人才。
核心课程:Python编程进阶、大模型应用开发、提示词工程、模型微调与优化、AIGC技术应用
就业去向:大模型应用开发助理、AIGC内容制作师、智能问答系统开发专员
核心课程:智能体开发框架、工具链集成开发、智能体编排基础、智能体系统运维、云计算与容器化
就业去向:智能体开发工程师、工具集成专员、智能体运维工程师
核心课程:AIGC数字人开发、多模态交互技术、语音识别与合成、数字人智能体联动开发、前端交互开发
就业去向:数字人交互开发专员、虚拟主播开发助理、智能教学助手设计师
2. 构建实战化实训体系:开发30项以上核心实验项目、20项以上综合实训项目、10项以上行业级创新项目,全面覆盖专业核心能力和典型岗位任务需求。
5. 引入企业真实项目:由合作企业提供实际业务场景需求(如制造业设备运维智能体、教育机构教学辅助系统),学生以小组形式承接并实施。
6. 实施全流程开发训练:依托唯众实训平台完成从需求分析、方案设计、开发测试到部署交付的完整流程,资源包提供同类项目的参考范例。
7. 双导师联合指导机制:企业工程师负责技术实现指导,校内教师负责职业规范与文档撰写指导。
8. 推动成果落地转化:优秀项目可通过校企合作渠道进行市场化推广,或作为学生创新创业项目予以孵化支持。
基础实训厅(200㎡):设置50个实训工位,配备唯众大模型应用基础实践平台,用于开展基础课程教学与技能训练。
综合实训厅(300㎡):划分为6个独立项目开发区,配置唯众智能体开发应用实践平台及行业设备模拟模块,支撑综合性项目实训。
数字人实训厅(150㎡):配备数字人形象采集装置与动作捕捉传感器,支持数字人创建全过程实训。
创新孵化中心(100㎡):提供开放式办公空间,服务于学生创业项目研发及企业协同开发任务。
资源服务中心(50㎡):搭建统一的实训资源管理平台,提供资源下载、项目提交和技术支持服务。
2. 企业师资进驻校园:唯众派遣资深技术人员担任兼职讲师,参与核心实训课程的教学与指导。
3. 教师赴企业实践锻炼:安排专业教师到唯众及相关合作单位挂职,深度参与真实项目开发过程。
4. 实习与就业衔接机制:建立稳定的校外实习基地,保障学生第三学年的岗位实习机会,并优先推荐优秀毕业生进入合作企业就业。
实训项目协同建设:围绕企业实际需求,共同开发不少于20个综合实训项目,形成“项目库—资源包—考核标准”一体化教学资源体系。
技术成果开放共享:唯众向院校开放最新技术成果与开发工具,提供持续的技术升级与培训支持,确保教学内容紧跟产业发展步伐。
过程性评价(占比60%):包含课堂表现(10%)、实验报告(20%)、项目阶段性成果(30%),由校内教师与企业导师共同评定。
终结性评价(占比40%):包括综合项目答辩(20%)和实习考核(20%),其中实习成绩由企业根据学生岗位表现给出。
企业反馈闭环机制:每季度收集合作企业对毕业生能力的评价意见,形成质量分析报告,用于优化人才培养方案。
资源体系全面完善:唯众提供覆盖基础平台至行业应用案例的全套资源,有效缓解院校实训资源不足的问题。
协同机制成熟稳定:依托唯众多年产教融合实践经验,构建“人才培养—实习就业—技术服务”一体化合作生态。
具备良好扩展潜力:实训平台支持后续技术迭代与功能拓展,能够适应未来智能体技术的发展变化与新兴应用需求。
一、专业建设核心架构
1.1 产业背景:技术演进激发人才迫切需求
智能体以“自主感知—决策—执行”为核心能力,已被列入《“十四五”数字经济发展规划》和《新一代人工智能发展规划》等多项国家级战略规划。随着大模型技术不断成熟以及开源生态日益完善,智能体正从科研实验室逐步走向实际产业场景,在智能教学助手、工业运维机器人、数字人客服等领域实现规模化落地。 据权威行业报告数据显示,2024年我国智能体相关市场规模已突破500亿元,预计到2027年将超过2000亿元。然而当前产业人才缺口已达120万人,其中面向高职层次、具备“技术应用+项目实施”能力的人才供需比仅为1:8。企业急需掌握大模型调用、工具链使用、智能体基础开发等能力的一线技术人员,这为高职院校开设智能体技术应用专业提供了明确的方向指引和广阔的就业前景。1.2 知识体系:三层递进建构核心能力
结合智能体跨学科特性与高职人才培养定位,构建“基础层—核心层—应用层”的阶梯式知识结构,确保学生既具备扎实的理论功底,又能灵活应对不同行业的实际应用场景。
1.3 人才培养:聚焦实战导向的技术型人才
1.3.1 培养目标
面向智能体产业链中的大模型服务商、解决方案提供商及行业应用企业,培养掌握Python编程、大模型应用、工具链集成、智能体基础开发等关键技术,能够胜任大模型应用开发、智能体系统运维、数字人交互设计、行业专用智能体搭建等岗位的高素质技术技能人才。1.3.2 培养模式
实施校企协同育人机制:前阶段在校内完成基础课程学习与核心技能训练,依托唯众提供的实训平台与资源包,打造“教—学—练—做”一体化教学环境;后阶段进入合作企业开展岗位实习,参与真实项目开发流程,实现从学习到就业的无缝衔接。1.3.3 能力梯度发展路径
1.4 岗位需求分析:覆盖“开发—运维—应用”全链条岗位群
通过对全国60余家智能体相关企业(涵盖互联网头部企业、专精特新企业及垂直领域厂商)的调研,提炼出本专业的核心就业岗位及其能力要求,保障人才培养方向与企业用人标准精准匹配。
1.5 专业方向设置:细分领域对接职业发展路径
根据智能体技术的应用场景及学生未来职业成长需要,设立三个专业化方向,实现“技术聚焦、方向分流、就业精准”的培养目标。1.5.1 大模型应用开发方向
定位:聚焦大模型在各行业的场景化落地,培养能基于大模型实现内容生成、智能问答、数据分析等功能的应用型人才。核心课程:Python编程进阶、大模型应用开发、提示词工程、模型微调与优化、AIGC技术应用
就业去向:大模型应用开发助理、AIGC内容制作师、智能问答系统开发专员
1.5.2 智能体开发与运维方向
定位:围绕智能体系统的全生命周期管理,培养具备开发、部署、运维与优化能力的复合型技术人才。核心课程:智能体开发框架、工具链集成开发、智能体编排基础、智能体系统运维、云计算与容器化
就业去向:智能体开发工程师、工具集成专员、智能体运维工程师
1.5.3 数字人交互开发方向
定位:聚焦多模态交互技术的实际应用,培养可开发数字人客服、虚拟主播、智能教学助手等产品的技术人才。核心课程:AIGC数字人开发、多模态交互技术、语音识别与合成、数字人智能体联动开发、前端交互开发
就业去向:数字人交互开发专员、虚拟主播开发助理、智能教学助手设计师
1.6 课程体系架构:构建“底层共享、中层分流、高层实战”模式
依据高职三年制培养周期,总学时设定为2200学时,课程体系划分为四大模块:专业通识课程、专业核心课程、专业方向课程、综合实训课程,全面支撑“知识—技能—素养”三维育人目标。
二、教学实训整体设计
2.1 设计理念:以产业需求为牵引,突出实践能力培养
坚持“由浅入深、由模拟到真实、由单一任务到协同作业”的实训设计逻辑,建立“基础实训—综合实训—创新实训”三级递进式实训体系。将唯众的大模型应用基础实践平台、智能体开发应用实践平台、智能体技术基础资源包、离线智能体案例资源包深度嵌入各实训环节,确保“实训内容与产业项目同步、实训设备与生产工具同源、实训流程与工作流程一致”。2.2 建设目标
1. 打造一体化实训平台:整合基础性、综合性与创新性实训资源,建成集“大模型+智能体+数字人”于一体的多功能实训环境,支持不少于50名学生同时开展实训操作。2. 构建实战化实训体系:开发30项以上核心实验项目、20项以上综合实训项目、10项以上行业级创新项目,全面覆盖专业核心能力和典型岗位任务需求。
3. 打造双师型教师团队:通过实施校企互聘机制与专业技术培训,确保超过50%的专业课教师拥有智能体项目开发的实际经验。
4. 增强社会服务功能:面向本地企业开展技术培训及项目合作,每年服务企业数量不少于10家。
2.3 构建三级实训体系与核心资源应用
2.3.1 基础实训阶段——夯实关键技术能力(第1-2学期)
主要目标:掌握智能体技术的基本理论和工具操作,重点培养编程基础、大模型应用等核心技能。 关键资源:唯众大模型应用基础实践平台、智能体技术基础资源包 实训内容与资源配置匹配
2.3.2 综合实训阶段——提升项目实战能力(第3-4学期)
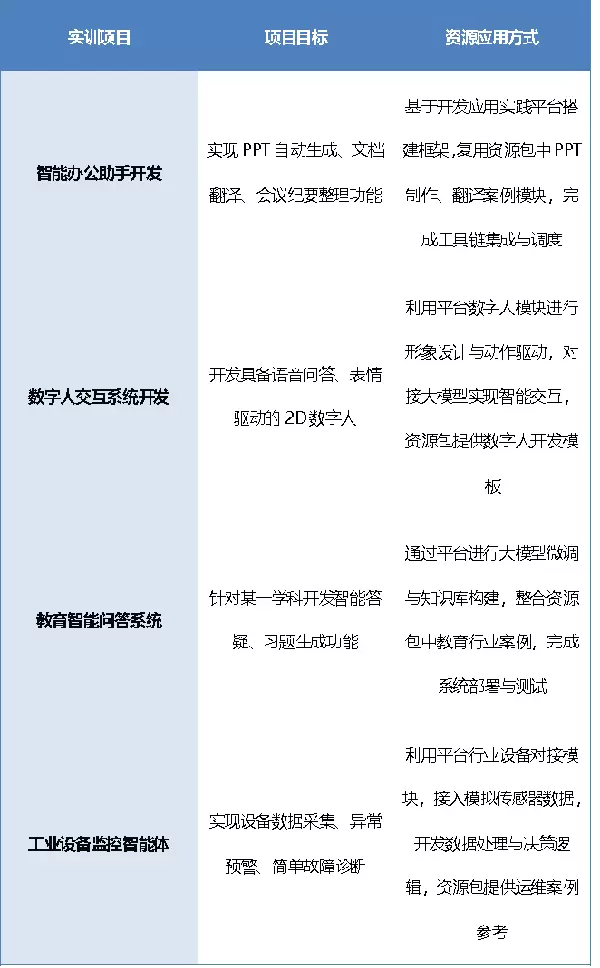
主要目标:熟悉智能体系统的开发、集成与调试全流程,强化在具体应用场景中的综合运用能力。 关键资源:唯众智能体开发应用实践平台、离线智能体案例资源包(涵盖数字人、PPT生成、翻译等功能) 实训内容与资源配置匹配
2.3.3 创新实训阶段——培育创业与就业竞争力(第5-6学期)
主要目标:结合企业实际需求,全面提升项目执行、团队协作与问题解决的综合素养。 关键资源:来自企业的实际项目任务、全系列唯众实训平台及配套资源包 实训实施模式包括:5. 引入企业真实项目:由合作企业提供实际业务场景需求(如制造业设备运维智能体、教育机构教学辅助系统),学生以小组形式承接并实施。
6. 实施全流程开发训练:依托唯众实训平台完成从需求分析、方案设计、开发测试到部署交付的完整流程,资源包提供同类项目的参考范例。
7. 双导师联合指导机制:企业工程师负责技术实现指导,校内教师负责职业规范与文档撰写指导。
8. 推动成果落地转化:优秀项目可通过校企合作渠道进行市场化推广,或作为学生创新创业项目予以孵化支持。
2.4 实训环境建设规划
2.4.1 空间布局设计
规划建设“三厅两中心”实训区域,总建筑面积约800㎡,满足各阶段实训需求:基础实训厅(200㎡):设置50个实训工位,配备唯众大模型应用基础实践平台,用于开展基础课程教学与技能训练。
综合实训厅(300㎡):划分为6个独立项目开发区,配置唯众智能体开发应用实践平台及行业设备模拟模块,支撑综合性项目实训。
数字人实训厅(150㎡):配备数字人形象采集装置与动作捕捉传感器,支持数字人创建全过程实训。
创新孵化中心(100㎡):提供开放式办公空间,服务于学生创业项目研发及企业协同开发任务。
资源服务中心(50㎡):搭建统一的实训资源管理平台,提供资源下载、项目提交和技术支持服务。
2.4.2 核心设备配置
三、产教融合保障体系构建
3.1 校企协同运行机制
1. 成立专业建设指导委员会:由院校领导、骨干教师、唯众技术专家及企业人力资源代表共同组成,每年召开两次会议,动态修订人才培养方案与课程标准。2. 企业师资进驻校园:唯众派遣资深技术人员担任兼职讲师,参与核心实训课程的教学与指导。
3. 教师赴企业实践锻炼:安排专业教师到唯众及相关合作单位挂职,深度参与真实项目开发过程。
4. 实习与就业衔接机制:建立稳定的校外实习基地,保障学生第三学年的岗位实习机会,并优先推荐优秀毕业生进入合作企业就业。
3.2 资源共建与共享机制
课程资源联合开发:校企合作编写《智能体开发实战》《数字人交互技术》等核心教材,融入真实企业案例。实训项目协同建设:围绕企业实际需求,共同开发不少于20个综合实训项目,形成“项目库—资源包—考核标准”一体化教学资源体系。
技术成果开放共享:唯众向院校开放最新技术成果与开发工具,提供持续的技术升级与培训支持,确保教学内容紧跟产业发展步伐。
3.3 多维质量评价体系
建立“校企双主体、过程与结果并重”的综合评估机制,保障人才培养质量:过程性评价(占比60%):包含课堂表现(10%)、实验报告(20%)、项目阶段性成果(30%),由校内教师与企业导师共同评定。
终结性评价(占比40%):包括综合项目答辩(20%)和实习考核(20%),其中实习成绩由企业根据学生岗位表现给出。
企业反馈闭环机制:每季度收集合作企业对毕业生能力的评价意见,形成质量分析报告,用于优化人才培养方案。
四、方案特色与预期成果
4.1 方案核心优势
高度契合产业需求:紧密对接智能体产业发展方向,课程设置与岗位要求精准匹配,实训项目源于真实企业场景。资源体系全面完善:唯众提供覆盖基础平台至行业应用案例的全套资源,有效缓解院校实训资源不足的问题。
协同机制成熟稳定:依托唯众多年产教融合实践经验,构建“人才培养—实习就业—技术服务”一体化合作生态。
具备良好扩展潜力:实训平台支持后续技术迭代与功能拓展,能够适应未来智能体技术的发展变化与新兴应用需求。
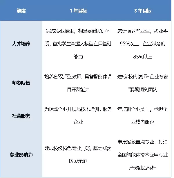
4.2 预期建设成效



雷达卡


京公网安备 11010802022788号







