
由于污染土地的环境问题已成为土地再开发过程中的一个障碍。目前一些位于城市中的老工业区由于污染问题不能进行再开发,因此近年来颇受政府和企业的关注。
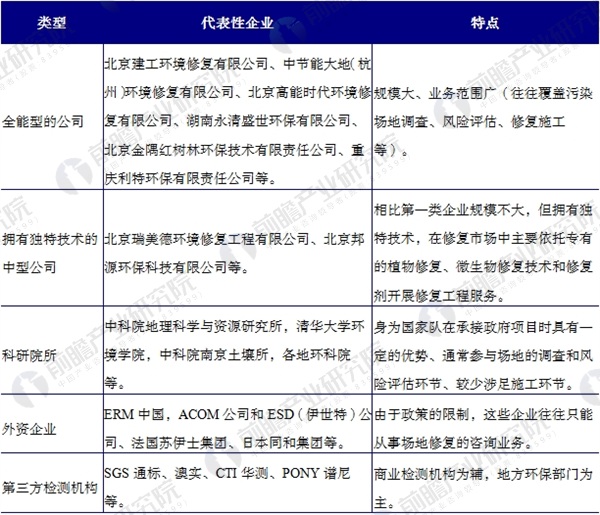
基于国家政策大力扶持,土壤修复行业逐渐兴起。据前瞻产业研究院发布的《土壤修复行业市场前瞻与投资战略规划分析报告》数据显示,2013年9月,国内从事土壤修复的企业数量达到300多家,2014年土壤修复市场约有500家企业,到2016年增长至1000家以上。按照公司规模和企业性质综合进行分类,目前市场主要存在以下五种类型的企业。
土壤修复市场竞争主体按规模和性质分类情况

资料来源:前瞻产业研究院整理
目前我国土壤修复最为热门的是污染场地修复,由于城市范围的扩容,以前的工矿企业用地逐步变成了城镇建设用地,但工矿企业用地当年遗留的污染亟待治理,场地修复成为行业焦点。而耕地修复市场随着国家对确保耕地数量、提高耕地质量的重视逐步落实,也开始壮大。
土壤修复企业中,“全能型”企业可进行污染场地调查、风险评估、修复施工等,业务基本覆盖土壤修复各个环节,更具竞争优势,成为行业发展的最大受益者。此外,涉足土壤修复领域的上市公司有永清环保、铁汉生态、维尔利、桑德环境、东江环保。其中,永清环保、铁汉生态已正式开展土壤修复业务;维尔利、桑德环境和东江环保正在积极进行相关的技术储备。
从前瞻产业研究院报告统计数据可以看出,我国土壤修复主要上市企业净利润均在2000万元以上,且有上升的趋势显现,可见行业成长性较好。此外,从企业之间的竞争来看,铁汉生态占据市场份额较大,具有更明显的竞争力。
2011-2017年我国土壤修复主要上市企业净利润比较(单位:万元)

资料来源:前瞻产业研究院整理
“十三五”期间,中央预计投入300亿元,建设一批国家环境保护重点实验室和国家环境保护工程中心。其中,土壤和地下水污染防治领域投入达到30亿元,占总投入的10%。而在2016年两会上,环保是一个热门话题,众多人大代表和政协委员建议加快出台“土十条”,建议在国家加大财政资金投入的基础上,考虑提取10%-25%土地出让收益用于土壤污染防治。可见未来用于土壤污染防治的财政投入力度会进一步加大,这巨大的蛋糕必将吸引一批其他领域的企业进入。


雷达卡






京公网安备 11010802022788号







