2017年开始,全球各大汽车厂商、互联网公司相继推出自动驾驶汽车计划,高度自动驾驶的车辆有望于2020年开始逐步商用。目前国内自动驾驶传感系统包含五大模块,其中卫星高精度定位为自动驾驶必备,除此之外,自动驾驶传感系统其中的一个模块——毫米波雷达在国产化进程中已取得突破。
各大汽车公司相继计划推出自动驾驶汽车,汽车智能化将推动ADAS迅速发展
自动驾驶的技术主要分为感知、决策和执行三个部分。其中感知层主要通过结合使用多种传感器,以感知探测汽车周围的车、人、交通状况、所处的位置等信息。决策层是在基于感知层搜集信息的基础上,通过算法对于信息进行综合处理,进行判断并将指令发送给控制层,由控制层通过对车辆进行转向控制、驱动控制、制动控制和安全控制。
2017年开始,各大汽车厂商、互联网公司相继推出自动驾驶汽车计划,技术的持续进步使得高度自动驾驶的车辆有望于2020年开始逐步商用。

ADAS(高级驾驶辅助系统)是实现自动驾驶的基础,汽车智能化推动ADAS的快速发展。根据美国高速公路安全管理局的定义,目前全球正处于汽车自动化程度的第2个阶段。在当前阶段,根据驾驶环境信息,由一个或多个驾驶辅助系统在特定工况下执行转向或加速/减速,同时驾驶员执行所有其余的各类动态驾驶任务,作为自动驾驶基础的ADAS应用快速发展。

卫星高精度定位为自动驾驶必备,国产毫米波雷达取得突破
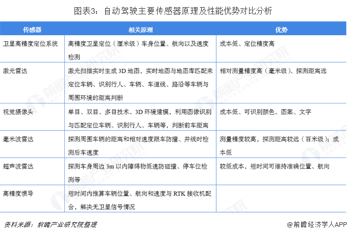
多种传感器构成自动驾驶车辆的感知系统,卫星高精度定位系统为其中之一。卫星自动驾驶的传感器主要有卫星高精度定位系统、高精度惯导、激光雷达、视觉摄像头、毫米波雷达、超声波雷达等,各具备其不同的优势和缺陷,因此通常采取多种传感器结合使用的方法。其中激光雷达为目前自动驾驶系统中最常用的传感器之一,其相对探测精度可达到毫米级,探测距离能达到百米级,但是虽然今年设备的价格逐渐下降,其成本依然较为昂贵,不适用于未来自动驾驶车辆大规模生产。根据佐思汽车研究院数据,镭神4线、8线、16线和 32线激光雷达的批量售价分别高达0.8万、1万、1.2万和6万元。此外视觉传感器的售价较低,但对于环境的要求较高,测量的精度也较低。相较之下,毫米波雷达测量精度、测量距离和成本都具备优势,但其探测的角度较小,需要多个雷达完成探测,目前经常被用于车辆前端的防撞雷达。卫星高精度系统可以实现对车辆厘米级的定位,也可探测到车身的位置、航向以及速度,具备成本低、定位精度高的优势,但一定程度上精度会受到环境遮挡和电磁的干扰影响。

卫星高精度定位可在一定程度上节省自动驾驶系统运算量。视觉摄像头和激光雷达分别采用的是图像识别和激光点采集数据,二者的存储量和运算量都非常大,对商业化的难度较高。卫星定位可通过精准定位,在采集图像与地图进行匹配处理时,无需调用整条道路或整个城市的图像数据库,只需调用相关一段数据即可,极大程度缩短储存量和运算量。

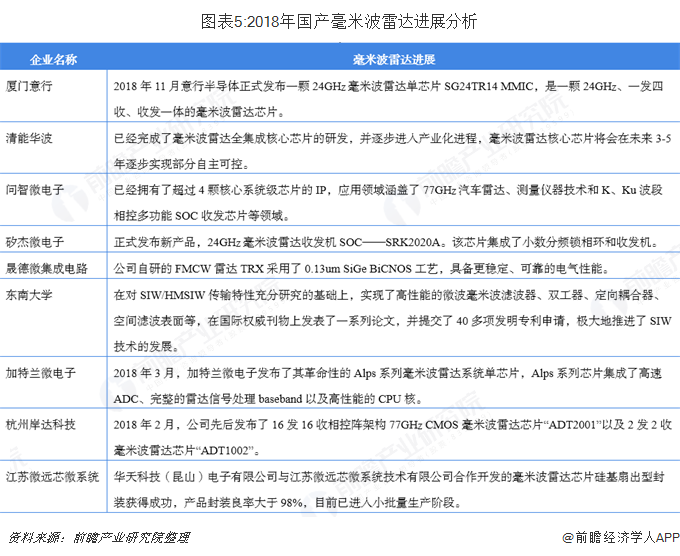
现阶段,国内24GHZ毫米波(中短距)雷达已实现量产,77GHZ毫米波(长距)雷达实现技术突破。2018年我国毫米波雷达出货量约为358万颗,同时也伴随着国产毫米波雷达芯片厂商包括厦门意行、清能华波、上海矽杰微、上海加特兰等的崛起,如2018年华城汽车24GHZ后向毫米波雷达实现批产供货。

更多数据请参考前瞻产业研究院发布的《中国无人驾驶汽车行业发展前景预测与投资战略规划分析报告》


雷达卡



京公网安备 11010802022788号







