在我国宏观经济增速放缓的趋势下,我国软件行业表现出较强的抗周期性。2018年,全国软件和信息技术服务业累计完成软件业务收入6.31万亿元,占全国GDP比例上升至7.01%。虽然行业收入保持较快增长,但受中美贸易战影响,整体出口增幅有所减缓。
中国软件行业高景气,出口受贸易战影响
2018年,我国软件和信息技术服务业总体保持平稳较快发展,行业规模进一步扩大。全国软件和信息技术服务业累计完成软件业务收入6.31万亿元,同比增长14.2%。2018年,我国软件和信息技术服务业收入占全国GDP比例上升至7.01%,在我国宏观经济增速放缓的趋势下,软件行业表现出较强的抗周期性,主要原因在于技术创新和迭代驱动下的行业高景气以及ZF政策推动下的信息化建设需求的提升。2019年以来,我国软件业也呈现出向好态势,在2019年第一季度,我国软件和信息技术服务业累计完成软件业务收入1.47万亿元,同比增长14.4%。

我国软件和信息技术服务业运行态势良好,收入保持较快增长,产业向高质量方向发展步伐加快,但行业整体出口增幅有所减缓。2018年,全国软件和信息技术服务业实现出口554.5亿美元,同比仅增长0.8%。从目前的国际形势来看,中美两国的贸易谈判受阻,全球经济或将再次进入调整期,抑制软件出口的需求。

政策和资金奖励双驱,行业目标突破8万亿元
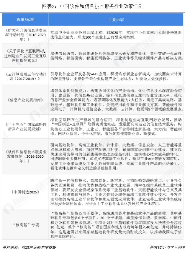
我国软件行业的快速增长离不开国家政策的大力支持。软件产业是信息产业的核心,是信息社会的基础性、战略性产业。它不仅能创造十分可观的经济效益,而且由于其强大的渗透和辐射作用,对经济结构的调整优化、传统产业的改造提升和全面建设小康社会起到重要的推动作用,是国民经济和社会发展的"倍增器"。

除了对行业整体的发展制定规划政策外,发展电子信息产业基地和产业园我也我国实施电子强国战略的重要举措。为鼓励软件产业园的发展,国家也对其部分给予资金奖励支持。例如:在海外从事5年以上的软件开发和管理工作的归国人员在高新区创业设立企业,一年内公司固定人员在10人以上的,给予20万元的资助;建立规模为5000万元的高新区软件产业风险投资基金,对风险投资机构投资的企业,按其投资额的15%跟进投资,单笔跟进投资额不超过300万元。

根据《软件和信息技术服务业发展规划(2016-2020年)》,到2020年我国软件和信息技术服务业业务收入将突破8万亿元,软件从业人员将达900万人。此外,规划对信息安全产品首次提出了发展目标,计划在“十三五”期间,我国软件和信息技术服务业的信息安全产品的营业收入达到2000亿元。

以上数据及分析来源参考前瞻产业研究院发布的《中国软件行业市场前瞻与投资战略规划分析报告》。


雷达卡



京公网安备 11010802022788号







