工信部日前表示,将研究把甲醇汽车纳入《乘用车企业平均燃料消耗量与新能源汽车积分并行管理办法》管理,支持甲醇汽车发展。鼓励企业提升甲醇汽车制造能力,重点推广应用甲醇/柴油二元燃烧技术,开发甲醇商用车等多种车型产品,以满足市场需求。
甲醇汽车有哪些优势?推广应用如何循序渐进?将对汽车产业格局带来哪些新变化?
2、政策持续“加油” 甲醇汽车驶入“快车道”?
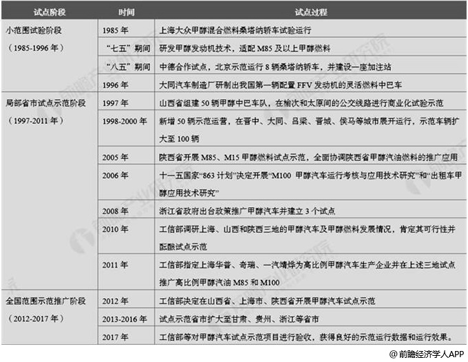
实际上,甲醇汽车已经不是第一次迎来国家政策层面上的利好,2012年,工信部发布《关于开展甲醇汽车试点工作的通知》,之后先后在晋中、长治、上海、西安、宝鸡、榆林、汉中、贵阳、兰州、平凉组织开展了甲醇汽车试点工作。《指导意见》的发布是对甲醇汽车相关政策的完善,为甲醇汽车的推广奠定了良好的政策基础。2018年试点工作全部结束,并通过了由工信部、发改委、科技部共同组织的验收,取得了积极成效。
由此,我国已初步建立了甲醇汽车技术研发、生产及检验体系,吉利汽车、陕重汽等部分汽车制造企业已具备一定规模产能,中国汽车技术研究中心等多家科研机构已具有甲醇汽车检测能力。总的来说,我国甲醇汽车全产业链技术日趋成熟。
中国甲醇汽车及燃料试点全过程分析情况

资料来源:前瞻产业研究院整理
2019年3月份,工信部、科技部等八部委联合发布了《关于在部分地区开展甲醇汽车应用的指导意见》,鼓励汽车及相关零部件生产企业开发甲醇汽车,鼓励在有条件地区的公务、出租、短途客运等领域使用甲醇汽车。
《意见》中的第二十一条指出,严禁甲醇汽车改装为其他燃料电池,严禁其他燃料汽车改装为甲醇汽车,因此此次证词推进的是M100甲醇燃料汽车,甲醇燃料汽车专用发动机及专用零件生产企业面临着较好的发展机遇。
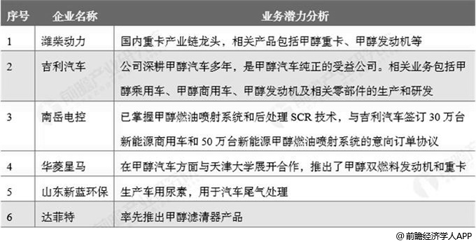
中国现有甲醇汽车相关公司发展潜力分析情况

资料来源:前瞻产业研究院整理
3、车友最关心三件事 甲醇汽车有哪些优势?
而对车友来说,最关心的有三方面,一是安全,二是费用,三是哪里能买?
1)安全
自2012年,工信部会同有关部门在山西、上海、陕西、贵州、甘肃5省市开展甲醇汽车试点工作,进一步对社会关注的甲醇汽车适用性、可靠性、经济性、安全性、环保性等性能进行了科学系统地验证,为甲醇汽车推广应用奠定了重要基础。
2)费用
贵州省贵阳市吉德士出租汽车有限公司驾驶员陆文强介绍:一公里烧汽油要6或7毛钱,甲醇大概是4毛钱左右,每一公里节约了2到3毛钱,一天算下来有几十块钱。
3)购买
吉利汽车、陕重汽、宇通汽车、一汽靖烨等一批汽车和发动机制造企业,已拥有甲醇汽车专有技术。
4)甲醇汽车有哪些优势?
甲醇汽车就是以甲醇作为主要燃料的汽车,也能以汽油或汽油-甲醇混合燃料为燃料,是一种甲醇-汽油燃料灵活转换的具有节能环保科技含量的新型汽车,也可以由普通汽车改装而成。
与普通汽车相比,甲醇汽车具有节能环保、经济性等优势。在节能环保方面,甲醇车用燃料具有诸多特点:作为低碳高氧燃料,在其燃烧排放中,常规排放中的化合物(CO、CO2)、氮氧化物(NOX)等较汽油低30%以上,且不含硫化物。根据贵阳市机动车尾气监控中心的数据,甲醇汽车较汽油车的碳氢化合物、一氧化碳、一氧化氮排放量分别降低80%、59%和95%。
甲醇汽车与汽油车尾气污染对比情况

资料来源:前瞻产业研究院整理
我国具有富煤、缺油、少气的资源禀赋特点,能源结构主要以煤炭为主,原油和天然气资源的对外依存度较高,2018年原油对外依存度达70%,天然气对外依存度达43%。根据中国海关总署(GAC)的数据,今年上半年,中国原油进口量同比大幅上升了8.8%,至2.446亿吨。
而我国煤炭资源中40%以上是高硫煤,这些高硫劣质煤不适宜直接作为发电或工业燃料,但可用于生产甲醇,目前我国煤基甲醇占比约为75%,其他利用焦炉气、煤层气等原料也可生产甲醇。2017年国内甲醇产能为8351万吨,产量为6147万吨,开工率约74%,处于产能过剩状态。
2013-2019年H1中国原油进口量统计及增长情况

数据来源:前瞻产业研究院整理
4、专家:推广甲醇汽车是为了能源安全
天津大学内燃机燃烧学国家重点实验室副主任 姚春德:推广甲醇汽车主要是为了能源的安全,现在机动车是2.4亿辆,一年要消耗约5亿多吨的汽油,70%是依靠进口的,随着汽车数量进一步扩大,汽油进口量可能还会增加,这就存在一些问题,能不能买得到?能不能运回来?运回来能不能用得起?这种相对较高的对外依存度,给我们的能源安全带来了很大的压力,而甲醇是用煤炭生产的,我们是一个富煤的国家,从原料供给上能够得到保障。
促进甲醇汽车发展,推进燃料多元化也是为了缓解能源安全。
有一句老话叫手中有粮心中不慌,能源安全得到了保障,经济发展就有了底气,同时资源也能得到充分利用,唤醒那些沉睡的资源,比如劣质煤,不能发电也不能炼钢,但可以用来生产甲醇,充分利用过剩产能让它发挥作用,促进资源综合利用。
5、燃料多元化 汽车产业格局怎么变?
——姚春德:推广甲醇汽车是燃料走上多元化的重要之路
天津大学内燃机燃烧学国家重点实验室副主任 姚春德:对于百姓关心的甲醇汽车的使用情况,根据试点的经验,虽然行驶过程当中消耗量要比汽油多一点,一般轿车如果加满一箱甲醇的话,大概可以跑350公里左右,营运车辆一天加一次就足够使用了,私家车使用也是够的。
发展甲醇汽车是燃料走上多元化重要的道路,甲醇不同于汽柴油,也不同于天然气,是燃料多元化的一种途径。我国从汽车引进,特别是改革开放之后汽车业迎来大发展,基本上是跟着人家跑,但甲醇汽车不一样,甲醇是中国自己做的,完全是依据自己的能源特点,基于自己能源的禀赋发展出来符合中国特点的汽车。
6、王冠:甲醇汽车想提速 要给产业政策 更要靠市场竞争力
央广财经评论员 王冠:汽车的不断发展过程中,中国开始拿出了本土化的方案和探索,甲醇汽车很重要的意义是结合本土化资源禀赋的优势,而不是跟跑者的角色。
另一方面,甲醇汽车想提速,要给产业政策,比如新能源车也都要先给产业政策,但最终是靠市场竞争力,让市场来配置资源,来提升效率。一开始产业政策要有铺路和领进门的过程,然后,要让甲醇的生产企业,包括汽车企业以及整个用户在产业政策之后看到未来的前景。
——政策“加油” 还得市场给力
甲醇汽车一个很重要的意义是,中国开始拿出了本土化的方案和探索,而不再是一个跟跑者的角色。但是,甲醇汽车想提速,产业政策只能起到铺路和领进门的作用,最终杀伐决断的还是靠市场,让市场来配置资源,来提升效率。
传统的汽车巨头都在纷纷转型,汽车业界的大变局已经来到,甲醇汽车如何能分得一杯羹,站得足够稳、跑得足够远,要做的还有很多。
更多数据来源及分析请参考于前瞻产业研究院发布的《中国新能源汽车行业战略规划和企业战略咨询报告》。
更多“十四五”规划相关课题研究:


雷达卡




京公网安备 11010802022788号







