随着我国工业化进程的加快和农业现代化建设,农产品加工得到有效发展,在此基础上的食品工业迅速扩大,休闲食品行业随着居民消费的提升,市场需求不断扩大。近年来,我国居民收入水平不断提高,休闲娱乐支出占比逐步提升,当人们开始追求饮食的质量而非单纯的饱腹时,这就给休闲食品的消费带来新的增长点。
根据国际咨询机构沙立文统计,2011-2018年我国休闲食品行业实现快速扩容,年复合增长率达到12.3%,2018年休闲食品行业市场规模达到10297亿元,同比增长12.0%。从近几年我国休闲食品行业市场规模整个变化趋势来看,我国休闲食品行业将呈现出长期稳定增长的态势。

城镇化进程的加快与人均可支配收入的提高带动消费需求不断增长,健康化已成为发展趋势,越来越多的消费者开始关注食品的营养成分和健康属性,坚果作为休闲食品中健康、绿色元素较多的品类逐渐开始受到消费者的青睐。根据沙立文统计数据显示,2018年,坚果炒货在休闲食品中比重约为10%,已经成为休闲食品行业中重要的组成部分。

2、坚果行业产值不断增长,全渠道融合成为主导
人均可支配收入增长带来消费能力提升,叠加健康消费宣传推广坚果消费教育发展,需求端处于蓬勃增长阶段;供给端:电商平台哺育休闲零食行业巨头,推动国内坚果供给端快速增长。供需双重提升带动坚果产品的终端销售额近年来高速增长。
根据中国食品工业协会数据,2007至2017年间,坚果炒货行业年产值从283.1亿元迅速增长至1214.0亿元,年均复合增长率达15.7%。预计2018年达到1377.9亿元,较上年同比增长13.5%。

我国坚果行业由20世纪70年代开始形成规模,但是由于地域差异和市场流通性,初期的坚果行业具有鲜明的地域特点,销售方式也以个体零售为主;2000年开始,中国的坚果品牌开始逐渐建立,洽洽食品、良品铺子等企业开始成为主导;2010-2015年,互联网渗透率急剧扩张,电商模式也成为坚果行业扩大规模的主要推动力量,百草味、三只松鼠等电商品牌强势崛起;2015年以后,线下模式和线上模式开始结合,坚果行业开始逐渐形成全渠道融合的销售模式。

3、坚果营养价值高,中国摄入量低于平均水平
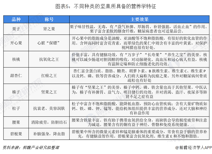
坚果绿色健康能有效预防多种疾病,站在消费升级风口。坚果是健康养生佳品,全天然、高蛋白、低卡路里、低盐,不仅能预防多种疾病而且还具有抗衰老、美容养颜的保健效果。许多种类的坚果都具有丰富的营养价值,在消遣娱乐的同时还能够补充身体所需营养物质,如栗子被誉为“肾之果”,含有丰富的膳食纤维;开心果被称为心脏保镖,含有丰富的不饱和脂肪酸,具有很好的软化血管作用。

坚果具有丰富的营养价值,但是我国居民坚果摄入量却远低于平均水平。《中国膳食指南2016》中指出,根据中国人体质测算,平均每人每天应摄入议大豆及坚果类每天应摄入25-35克,且坚果摄入量应不少于10克。而我国居民中吃坚果的只有约10%,坚果消费量只有4—5克/天,且以瓜子、花生等种子类坚果为主。对比发达国家树坚果消费量差异极为明显。根据三只松鼠招股说明书披露,在主要树坚果类别中,我国人均消费水平均低于全球水平。

4、增强中国人民体质,每日坚果站在风口浪尖
为了提高中国居民每日坚果摄入量,以小包装为主的混合类每日坚果,最近逐渐走向市场,并备受消费者关注。每日坚果是由一款由沃隆于2015年推出的混合类坚果,综合6-8种坚果材料以小包装混合装袋,用一包满足成人每日健康营养需求。推出第二年沃隆销售额实现了近6倍的增长。2017年主要企业纷纷效仿引爆消费潮流。目前,三只松鼠、

每日坚果契合坚果消费发展趋势,前景乐观期待更精细化演变。坚果行业在保持年均15%左右增速同时,也在发生三大趋势性演变。从有核到无核,从单品到复合,从粗加工到深加工。每日坚果更加受到消费者的喜爱,增长速度要高于坚果行业整体增速。根据天猫平台测算数据显示,以零售口径计量,每日坚果的市场规模在2018年约为65亿元,且将持续保持高速增长,2021年预计市场规模将会达到200亿元。

不同于过去几次新品推出历史,当前每日坚果品类在2016年由沃隆大力推广之后半年内洽洽即时反应并进入行业。品类成长周期刚起,未形成固化的竞争格局,也未有品牌能在消费者心中牢牢占据品类形象。根据草根调研数据显示,沃隆由于占有先发优势,在每日坚果种类中市场份额最高,2018年占比约为30.77%;洽洽紧随其后,市场份额约为15.38%。但是由于广阔的市场空间和短暂的发展历程,品牌竞争格局尚未固化,未来竞争将会更加激烈。

目前市场上每日坚果的主要品牌有洽洽、沃隆、中粮、百草味、三只松鼠和良品铺子。整体每日坚果品类还是以纯坚果口味消费为主,部分添加了食品添加剂的也仅少量,且纯原味和风味也各有所长;每日坚果坚果数量普遍为6种,最高可达10种(好想你的“坚并坚”)。洽洽坚果提供了8种坚果品类,仅次于2款而高于主流竞品。品类比例上洽洽各品类间分布较为均衡,混合食用体验更佳;品相上洽洽的腰果和核桃仁上榜,但其余品类一般,相比其余竞品洽洽则添加了独有的红枣仁。
整体上洽洽品相较好,居行业中上水准.洽洽大力促销主打价格战(压低到99元/箱),缩小单包坚果品类压低成本,推出7日袋小包装(选择多样且弱化消费者价格敏感)。沃隆普遍上不具有价格优势,但产品矩阵更精细化(细分了人群盒包装袋规格)。中粮主要依靠普通款和DIY高端品两款,坚果组合上更丰富但价格上偏高。零食电商等发挥电商玩法推出了聚划算限量折扣。整体洽洽与三大主流零食电商促销加大压低价格,而沃隆和中粮则偏更精细化运作。

更多数据来源及分析请参考于前瞻产业研究院发布的《中国休闲食品行业消费需求与投资战略规划分析报告》。
相关产业专题可参考:休闲食品行业经济专题研究


雷达卡




京公网安备 11010802022788号







