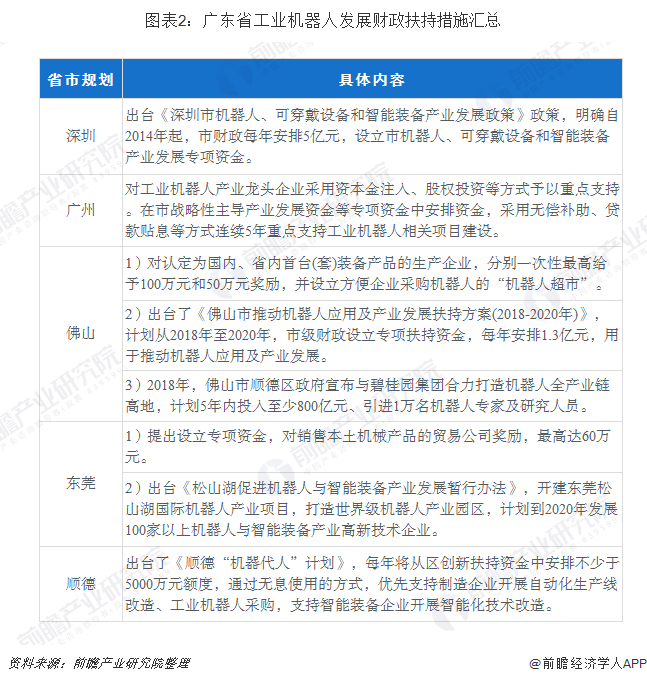
广东省工业机器人产业发展政策规划汇总
广东之所以能够取得如此出色的成果,并成为现阶段归纳机器人产业发展的重要高地,离不开国家政策的带动和落实。广东省是早一批通过“机器换人”寻求制造业转型出路的省份之一,为了促进机器人产业的快速发展,从2014年开始,深圳、广州、东莞、佛山等地就相继出台了多项相关鼓励政策。

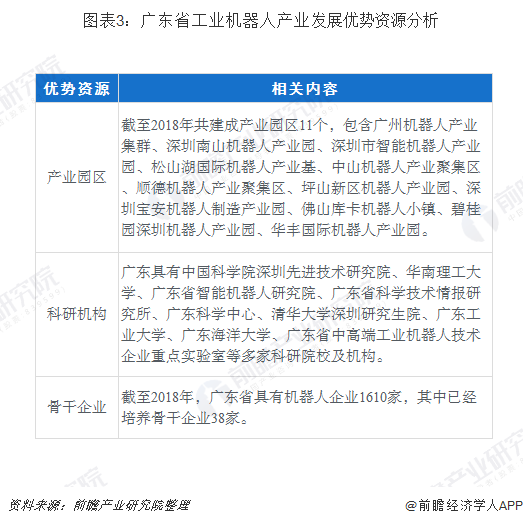
广东省工业机器人产业发展资源配置
目前,广东省已形成广州佛山工业机器人与系统集成、深圳东莞机器人关键零部件配套等多个机器人产业集群,具备中国科学院深圳先进技术研究院、华南理工大学、广东省智能机器人研究院、广东省科学技术情报研究所、广东科学中心、清华大学深圳研究生院、广东工业大学、广东海洋大学、广东省中高端工业机器人技术企业重点实验室等多家科研院校及机构。

广东省工业机器人发展规模
作为制造业大省,随着制造转型升级的不断推进,广东已逐渐成为国内最大的工业机器人生产基地。在2011年及以前,广东省的机器人企业数量为95家,但2014年开始,机器人企业数量上开始明显有大幅度提升,至2018年广东省机器人企业数量已经达到1610家。

2015年广东支持100家重点企业实施“机器人应用”项目,带动全省超过500家企业应用工业机器人;2016、2017年每年新增开展机器人应用项目的企业分别达到650家、750家;2015—2017年累计新增各类工业机器人5万台以上,其中国产机器人占比达到50%。广东2018年工业机器人产量达3.21万台(套),同比增长55.1%,占全国产量21.7%。

2018年,全国共生产工业机器人14.8万台(套),同比增长了,12.7%,而广东2018年工业机器人产量达3.21万台(套),同比增长了55.1%。换言之,2018年,广东工业机器人产量占全国总量约21.7%,增速也快于全国平均增幅。

广东省VS其他地区工业机器人产业发展对比
1、产业园建设规模位居全国首位
当前,以园区和龙头企业为依托合力推动形成的产业集聚,已成为我国机器人产业发展的一项重要特征。各地地方ZF围绕本体制造、系统集成、零部件生产等机器人产业链核心环节,主导建设各具特色、优势互补的机器人产业园区,逐渐形成技术与资本高地,产业布局日趋合理,辐射带动作用明显增强,吸引了相当一部分有发展前景的项目和企业积极加入园区。
截至2017年年底,全国共有约50个机器人小镇或产业园区,截至2018年年底,已有74个机器人产业园区在建或已建成,其中广东省占据11个,占全国的比重14.9%。


2、机器人企业数量居全国首位
根据不完全统计,截至2018年,国内机器人相关企业数量达到8399家,其中广东省聚集的机器人厂商最多,达到1610家,其次是江苏省1291家,位列第二;其它地区如上海、浙江、山东、北京、安徽和湖南分别达到706家、604家、572家、283家、280家和213家。

3、工业机器人产量位列全国第二
根据主要省份统计公报数据显示:2018年上海工业机器人产量为5.52万套,在国内处于前列。其次是广东3.21万套,安徽为1.1万套。

以上数据及分析均来自于前瞻产业研究院《中国工业机器人行业产销需求预测与转型升级分析报告》,同时前瞻产业研究院还提供产业大数据、产业规划、产业申报、产业园区规划、产业招商引资等解决方案。


雷达卡



京公网安备 11010802022788号







