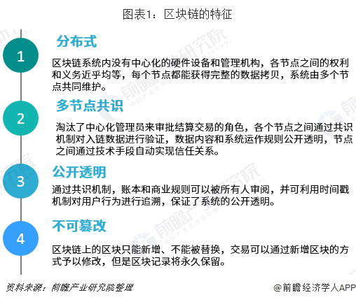
区块链具有公开透明、不可篡改等特征
IDC将区块链定义为记录信息和数据的分布式数字账本,该账本存储于对等网络的多个参与者之间,参与者可以使用加密签名将新的交易添加到现有交易链中,形成安全、连续、不变的链式数据结构。
传统的分布式数据库只有一个中心服务器对数据进行维护,而区块链数据有所有节点共同参与维护,单一节点的数据被篡改和破坏不会对所存储的数据产生影响,以此实现对数据的安全存储。
因此区块链特征包括:分布式、多节点共识、公开透明和不可篡改。

目前区块链的发展方向主要有三个:公有链、联盟链、私有链。公有链是最早的区块链,是指像比特币区块链这种完全去中心化不受任何机构控制的区块链,区块链进入2.0时代后,联盟链和私有链也开始进入区块链的应用范围。而3.0时代更多的是跨链通信、多链融合等技术的应用。

区块链信息服务实行备案制,企业加速布局
2019年2月,《区块链信息服务管理规定》正式实施,区块链信息服务备案制实行。2019年3月30日,网信办公布了第一批共197个境内区块链信息服务名称及备案编号,2019年10月18日,网信办公布了第二批共309个境内区块链信息服务名称及备案编号。
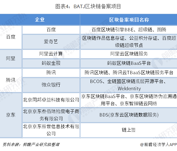
两批备案项目中,BATJ等互联网巨头的项目均在列。阿里系的蚂蚁金服备案了蚂蚁区块链BaaS平台,阿里云计算备案了阿里云区块链服务项目;腾讯自己备案了腾讯区块链、腾讯云TBaaS区块链服务平台;百度备案了百度区块链引擎BBE、超级链、图腾。此外BATJ旗下相关投资企业也均有区块链项目备案。
第一批公布的197个区块链信息服务项目中,主要以联盟链为主,共有116个,占比为58.9%,其次为提供区块链技术服务项目,共有31个,占比为15.7%,公有链项目为25个,占比为12.7%。


区块链应用前景广阔
区块链作为一种底层协议或技术方案可以有效地解决信任问题,实现价值的自由传递,在商品溯源、版权保护、电子证据存证、大数据交易、工业能源等领域具有广阔前景。
以电子证据为例,由于区块链因其本身具备不可篡改、可追溯特征,极适合与电子存证相结合,存证也因此成为区块链应用的典型场景之一。

以上数据来源于前瞻产业研究院《中国区块链行业商业模式创新与投资机会深度分析报告》,同时前瞻产业研究院还提供产业大数据、产业规划、产业申报、产业园区规划、产业招商引资等解决方案。


雷达卡



京公网安备 11010802022788号







