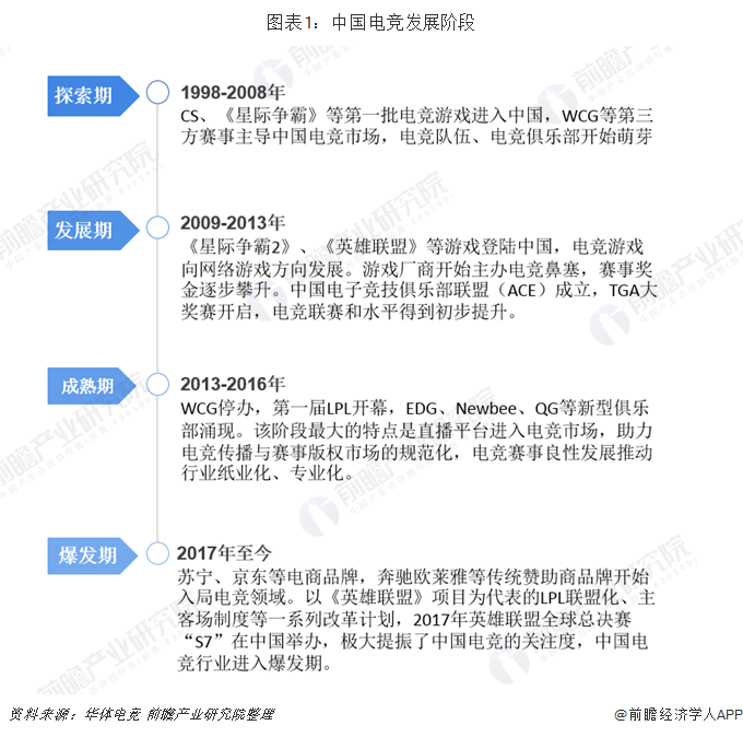
1998年,CS、《星际争霸》等电竞游戏进入中国,中国电竞产业开始萌芽。经过多年的发展,电竞产业在中国已经逐步走向成熟产业。
2019年电子竞技运动正式被国家承认,在2019年国庆节期间,《人民日报》在发布的《我刚在复兴大道70号遇见了你》一文中出现了自建国70周年来的一些大事件。其中,iG夺冠也有幸上榜,iG是国内著名的电子竞技俱乐部;
2019年4月12日,国家体育总局发布了“体育产业统计分类(2019)”,在这份报告内容中,正式将电子竞技归为职业体育竞赛项目,项目说明中明确指出,该类型具体指商业化、市场化的职业体育赛事活动的组织、宣传、训练,以及职业俱乐部和运动员的展示、交流等活动。主要包括足球、篮球、排球、棒球、乒乓球、羽毛球、拳击、马拉松、围棋、电子竞技等运动项目。

经过最近几年的快速发展,电竞产业已经初步实现成熟化运营并形成了一个较为完整的产业链。主要包括:上游游戏开发和运营、中游赛事运营和电竞俱乐部、下游直播平台。
上游—游戏开发和有西运营:包括腾讯、网易、三七互娱和游族网络等游戏厂商,其作用是为市场提供高质量的精品游戏形成用户基础,进而推动顶层电竞赛事设计。
中游—赛事运营、电竞俱乐部和内容制作:而中游则是由上游衍生的内容,即电竞赛事及职业联盟等。在整个电竞产业生态中,赛事是核心承载资源,具有强大的内容变现空间。
下游—传播平台:而下游则是负责传播内容的直播平台,赛事内容的火爆离不开大众传媒的传播,其中游戏直播作为电子竞技产业的重要一环热度随着电子竞技热度的提升而提升,直播平台也成为电竞赛事最主要的传播渠道。

2、四驾马车拉动电子竞技崛起,市场规模突破1000亿
电子竞技产业发展起来,归根结底在于人们娱乐观念的转变;同时,主流网络电竞游戏、电子竞技赛事以及新技术的喷发,极大程度地拉动了电子竞技的崛起。

2015年中国电竞市场规模为341亿人民币,到了2018年市场规模增长到1121亿人民币,同比增速为23.46%。2018年电竞行业市场收入中电竞游戏收入所占份额最大,占比为86%;其次为电竞直播,收入占比为9%。


3、2018年中国电竞用户规模达到4亿人
2018年,我国电竞用户达到4亿人,相比2017年同比增长14.29%。而在整体的游戏用户中,电子竞技用户占比达到了66.56%。电竞游戏无论在用户渗透率上,还是游戏粘性上,都高于游戏市场的平均值。

4、移动电竞带动市场爆发
2015-2016年,PC电竞占据整个电竞行业的主导地位,随着互联网的发展和用户上网习惯的改变,移动电竞开始崛起,《王者荣耀》《全民枪战》等移动网游开始风靡,移动电竞的市场份额也开始超过PC电竞。2018年,移动电竞的市场份额达到54.5%,PC电竞的市场份额为45.5%;移动电竞的市场规模超过600亿元,同比增长54.50%,为近年来最快增速。从目前的市场来看,移动电竞的市场份额占比将会进一步增加。


5、各大公司纷纷布局电竞产业
在经济下行的环境下,许多公司融资变得困难,但电竞行业融资依然非常活跃。2019年3月,王者荣耀俱乐部YTG宣布获得千万级人民币的A轮融资,投资方为盈动资本。2019年6月,电子竞技赛事运营商高竞文化完成Pre-A轮数千万元人民币融资,由东方证券旗下公司领投。

6、中国电竞行业发展趋势分析:游戏产品更娱乐化 电竞赛事更专业化
随着国内、国际各级赛事的举办以及各类资本的加注,电竞行业发展将呈现如下趋势:
电竞游戏产品:将向着更娱乐化、更低门槛的方向发展。无论是《王者荣耀》还是《绝地求生》,都印证着更娱乐化、门槛更低的产品将会受到主流市场欢迎的趋势。
电竞内容制作:战术竞技(求生)类游戏模式扩散,短视频内容成为新重点。
《绝地求生》在国内的火热使得大量相同玩法的产品涌现。其中,移动市场由于原版游戏之前尚未涉足,成就国内厂商的“决胜圈”。目前来看,“战术竞技类”游戏的玩法与地图机制可以轻易地被设计类、审计师其他类型的游戏模仿,并且融入自身的体系中;未来,除了更多更完善的求生游戏外,还将看到“战术竞技”类游戏机制在各个游戏产品中出现。
电竞市场规模的提升也促使内容制作公司不断提升赛事制作投入以及新技术应用,内容制作水平大幅提升。如《球球大作战》的赛事就投入了多种新兴技术提升用户观赛体验。而除了赛事外,相关的电竞短视频内容也随着用户媒体使用习惯的迁移而迎来增长。
电竞赛事:第一,专业化发展,赛事分级愈发明显,并且通过大量数据分析平台对赛事进行分析与报道;第二,主场化发展,电竞赛事与俱乐部通过主场化发展到各个城市,以满足各地电竞爱好者的需求;第三,联盟化发展,赛事体系趋向联盟化,游戏版权方将赛事版权收益与俱乐部分享;第四,商业化发展,传统消费品与耐消品品牌主关注电竞领域,赞助商出现新面孔;第五,泛娱乐化发展,赛事与泛娱乐内容进行结合成为行业趋势,“电竞+明星玩家、网剧、大电影、动画、动漫内容、音乐”等已经萌芽。
电竞俱乐部:小组化运营成为俱乐部拓展新项目的管理方式之一,俱乐部下放更多权力到新项目分部的领队,并且给与基本的后勤保障;在此条件下,不需要对其进行直接管理与控制的同时又能确保新项目布局。另外,由于电竞选手的明星化已经逐渐成熟,俱乐部更加注重选手的形象包装,这也为俱乐部增添了无形的品牌资产。

以上数据来源及分析请参考于前瞻产业研究院发布的《中国电子竞技行业市场前景预测与投资战略规划分析报告》同时前瞻产业研究院还提供产业大数据、产业规划、产业申报、产业园区规划、产业招商引资等解决方案。


雷达卡




京公网安备 11010802022788号







