国外发达国家普遍比较重视儿童体育健康状况,日本、澳大利亚、美国等国家,从婴幼儿开始就开始设置幼儿体育课程,安排体育游戏,预防肥胖发生在幼儿和儿童时期。
从各个国家儿童体育课程设置来看,加拿大所有体育教学目的是为学生提供有计划且平衡的规划,以培养与身体活动和健康生活方式相关的知识、技能和态度。美国最新版幼儿园体育课程教学目标涉及基本运动技能发展、运动相关的概念、原则、策略和战术知识、体质健康相关的知识和技能、社会责任感、体育活动价值五个方面。澳大利亚体育健康教育课程设置以健康的社会模式为着眼点,包含以下几个课程目标:全面理解体育和健康教育领域知识;理解健康由生物学向社会学转换的主动意识;适应各种变化运动环境;掌握基本运动技能和能力。
从各个国家儿童体育设施标准来看,澳大利亚有强制性规定每名学龄前儿童室外活动空间要求至少为3~5m2;日本2014年修订了《幼儿园设施配备指南》,要求幼儿园必须具备运动场,运动场面积根据班级规模设置面积要求:330m2/1 个班级、360m2/2个班级、400m2/3个班级、4个班级以上每个班级增设80m2;美国采用《公共游戏场安全手册》,从室外游戏场地的空间设计与规划、地面铺设、户外器材设施的设置类型与安装操作、安全隐患等都有详细的数据和严格要求。
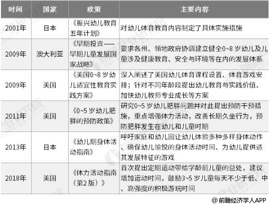
发达国家儿童体育健康教育政策汇总情况

资料来源:前瞻产业研究院整理
国外儿童体育培训特点分析情况

资料来源:前瞻产业研究院整理
2、儿童超重与肥胖正迅速地成为全球性的流行病
肥胖和超重已经成为各国儿童和青少年普遍存在的问题。体育活动减少、久坐时间增加,是导致儿童和青少年肥胖的主要原因,而且随着年龄的增长和时间的推移有越来越严重的趋势。根据世界卫生组织统计数据,全国超重或肥胖婴幼儿(0-5岁)人数从1990年的3200万上升至2016年的4100万,世界各地均存在儿童超重和肥胖问题,而中低收入国家的超重或肥胖儿童人数增加最快。2016年,所有超重或肥胖儿童中有一半生活在亚洲,四分之一生活在非洲。
根据Euromonitor数据,2017年全球超重人数占比达到26.0%,预计到2018年这一比例将达到26.3%。
2012-2018年全球超重人数占比统计情况

数据来源:前瞻产业研究院整理
3、全球儿童体育锻炼达标率较低,儿童体育培训存在较大市场需求
根据世界卫生组织数据,全球约有80%的青少年(10-19岁)体育活动不达标。根据活跃健康儿童全球联盟(AHKGA)针对49个国家的调查数据显示,有75%的国家儿童体育锻炼成绩不及格,儿童体能达标的概率仅为40%左右。综合分析,全球儿童体育锻炼不达标的比例大致在75%-80%左右。
截至2018年底,全球人口数量达到75.94亿人,其中0-14岁儿童数量为19.58亿人,按照75%的比例测算,2018年全球儿童体育锻炼不达标的人数大致在14.69亿人左右,这块潜在儿童体育培训市场有待开发。
2012-2018年全球人口数量、0-14岁儿童数量统计情况

数据来源:前瞻产业研究院整理
2012-2018年全球儿童体育培训潜在需求人数统计情况

数据来源:前瞻产业研究院整理
以上数据来源及分析请参考于前瞻产业研究院发布的《中国儿童体育培训行业市场前瞻与投资规划分析报告》,同时前瞻产业研究院还提供产业大数据、产业规划、产业申报、产业园区规划、产业招商引资等解决方案。


雷达卡




京公网安备 11010802022788号







