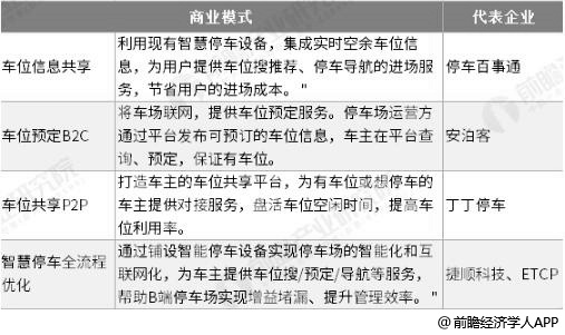
当前国内智慧停车市场正处于群雄混战的阶段,从商业模式来看,车位信息共享、车位预定B2C、车位共享P2P和全流程优化等领域均有一定数量的玩家。前三类商业模式多以互联网创业公司为主,主要通过移动APP搭建服务平台,在实际运作中存在较为明显的发展瓶颈。
对于车位信息共享,当前停车场整体智能化水平较低,各家数据标准不一,集成难度较大;车位预定B2C也受限于同样的问题,难以保证车位信息的充分可靠;而车位共享P2P则较为依赖弹性社交,容易对守时性和突发状况估计不足。
对于全流程优化模式,由于通过铺设智能停车设备实现停车场的联网化,车位信息的可靠性有较好的的保证,能够更加有效地连接B端停车场和C端私人车主。
当前智慧停车主要商业模式分析情况

资料来源:前瞻产业研究院整理
2、中国智慧停车城市覆盖率仍然偏低
智慧停车的概念从2014年出现至今已经过去5年,市场也达到百亿规模,但是发达城市智慧停车覆盖率仍然较低。北上广深智慧停车平均覆盖率约为35%,仍有较大开发空间。
中国主要城市智慧停车覆盖率统计情况

数据来源:前瞻产业研究院整理
3、智慧停车仍停留在“互联网+停车”概念上,信息孤岛问题亟待解决
现在大部分停车场都已经实现汽车号牌信息的智能化检测、识别以及存储,这仅仅只是迈出了一小步。未来,整个城市的信息将互联互通,智能融合,人们脑海中关于停车的概念将被彻底地颠覆:通过对所有城市内停车场与道路交通数据的深度挖掘,车主们则能据此获知某处停车场未来某段时期内空闲车位的数量,甚至城市的设计者们可以以此决策新建停车场的位置与大小,以及其他更加便利与安全的服务。
——智慧停车仍停留在“互联网+停车”概念上
智慧停车产业中的上市企业虽然入局较早,但从“智慧”一词来说,当前的智慧停车依旧不够“智慧”。对产业中的企业进行分析,会发现不少企业还圈定在“互联网+停车”的概念之中,停留在信息收集和共享的阶段,尚不能对停车信息和数据进行分析,并提出恰当的城市级停车解决方案。
——信息孤岛存在和产品集成度不够
智慧停车场存在比较严重的“信息孤岛”现象。智慧停车的推出打破了信息不对称造成的停车位置空率高的情况,但是目前智慧停车这个新的价值风口上,存在大量的智慧停车企业,据不完全统计,市场上经营智慧停车这一业务的企业有38家之多,并且企业间各自为政,没有一个公有的数据共享平台,信息之间流通困难,信息孤岛现象仍然存在。
同时,停慧停车产品的高成本,高集成度很不容易做到。智慧停车需要使用到无线通信技术、移动终端技术、GPS定位技术、GIS等技术,工程集成度较高,因此智慧停车场的造价较高。
4、大数据时代,智慧停车行业发展趋势
——通过大数据、人工智能等技术对采集数据进行二次分析,建立用户人群画像
智慧停车设备能够有效采集相关信息,这些数据可以利用进行二次分析,融合,并应用到企业客户画像或交通管理部门的管理体系中,促进城市智慧交通发展,同时也能为用户提供更加精准匹配的个性化服务。
——智慧停车融入智慧城市交通管理系统
智慧停车必然要融入智慧城市的交通管理之中。智慧交通运营管理系统通过遍布的传感网络将数字城市与实体城市相关联,将城市管理与建设中的大数据交由云计算平台进行分析决策,并据此对城市设施进行自动化的管理与控制。
——引入边缘计算
智慧交通的运营管理系统在运行过程中需要对大量的传感器数据进行分析,尤其是分布在城市中各场景的成像传感器(相机)产生的数据。
边缘计算(Edge computing)相对云计算,具有高性能、低迟延特点。边缘计算的引入,标志着智慧城市架构由中心端(云端)集中式管理向更加快速有效的分布式控制的方向进化。基于视觉成像技术的智能相机是边缘计算最为重要的表现形式,因此也将是未来智慧交通中最重要的基础设施。
——统一标准,破除数据孤岛
目前各个停车平台各自为政,平台间数据共享,需要建立产业联盟,颁布实施统一的标准体系,实现智慧停车管理平台的统一管理,才能够有效解决智慧停车行业的数据孤高问题,提高停车位利用率和服务质量。
大数据时代智慧停车企业破局思路分析情况

资料来源:前瞻产业研究院整理
以上数据来源及分析请参考于前瞻产业研究院发布的《中国智慧停车行业市场前瞻与投资战略规划分析报告》,同时前瞻产业研究院还提供产业大数据、产业规划、产业申报、产业园区规划、产业招商引资等解决方案。


雷达卡




京公网安备 11010802022788号







