政策频出台,产业升级共促城市更新
2016-2019年,政府不断出台有关城市更新的政策,指出要因地制宜推进城市更新,加强配套设施建设,优化土地存量供给,改善城乡人居环境。国家对于城市更新的重视程度进一步加强。

城市产业结构升级进一步推动城市更新成为未来巨大风口。城市发展面临产业升级的新需求。据国家统计局数据显示,2010-2019年第三季度,我国三大产业中,第三产业GDP增长贡献率呈递增趋势,而一、二产业贡献总体呈下降趋势。预计2019-2020年第三产业将继续蓬勃发展。
在产业升级与城市更新上,各部门也陆续推出政策支持城市更新。

城市更新对投资商来说,旧建筑更新、存量提升、功能改善就是投资机遇;而对政府来说,能够对核心区域存量楼宇升级改造,改变其趋于老化的现状,最大限度挖掘区域价值,提升核心区域形象,吸引优质企业落户,提高政府税收。
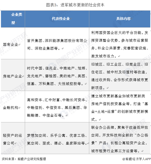
国企&房企&金融机构&轻资产运营公司进军城市更新
在城市化发展、产业升级、政府政策的支持下,城市更新迎来大风口,多家企业进军城市更新领域。国有资本如首开集团、深圳能源集团股份有限公司;房地产企业如时代中国、龙光地产;金融机构如高和资本、汇中财富和轻资产运营公司如梦想加空间、乐乎公寓等纷纷进军城市更新市场。

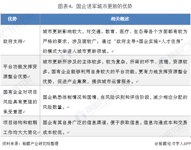
国有企业作为城市更新最重要的市场参与主体,进军城市更新具备多重优势。包括可获得政府更多支持,可以利用其平台功能发挥资源整合优势,对项目风险具有更强的承受意愿以及项目结构和前期工作简化等优势。

龙光地产&时代中国城市更新项目大力布局粤港澳地区
城市更新将成为下一个房地产风口,多家房地产企业进军城市更新。而粤港澳地区是我国城市更新的重要关注区域。2019年,龙光地产与时代中国城市更新项目纷纷布局粤港澳地区城市更新项目。
龙光地产深耕粤港澳大湾区,凭借极具战略前瞻的拿地策略以及精准的项目布局,已发展成为大湾区龙头企业之一。2019年,龙光地产公司拥有城市更新项目货值1700亿元,其中位于粤港澳大湾区货值1600亿元,包括深圳620亿,惠州440亿,佛山180亿,珠海320亿,中山40亿,占比分别为36%、26%、11%、19%和2%。

而时代中国作为粤系房企的代表之一,发展至今20年,扩规模、谋转型,快速的增长与深耕粤港澳大湾区密不可分。截至目前,除了城市更新,时代中国在大湾区的布局已深入住宅开发、商业、社区服务、家居家装、教育等各个方面。2019年上半年,时代中国控股公司城市更新项目占地面积合计50.49万平方米,建筑面积合计150.72万平方米,分别布局于广州市、佛山市和江门市。广州市项目包括萝岗区红卫村旧村改造项目和天河区金融城旧厂项目,占地面积分别为1.89万平方米和3万平方米;建筑面积分别为59.06万平方米和9.89万平方米。佛山市项目为南海区里水洲村旧厂项目,占地面积和建筑面积分别为9.7万平方米和2.57万平方米。江门市项目为建豪国有用地旧厂改造项目,占地面积和建筑面积分别为18.8万平方米和56.1万平方米。

以上数据来源于前瞻产业研究院《中国智慧城市建设发展前景与投资预测分析报告》,同时前瞻产业研究院还提供产业大数据、产业规划、产业申报、产业园区规划、产业招商引资等解决方案。


雷达卡



京公网安备 11010802022788号







