包装行业产品分布于各行各业,几乎国民经济绝大部分重要行业都与其息息相关。经过数十年的野蛮发展,包装行业开始进入了规范化发展阶段。伴随着包装行业的产业结构升级,行业企业的并购整合也逐渐常态化。
1、包装行业与国民经济息息相关
纸、塑料、玻璃、铝材、钢铁等都是包装行业产品生产中重要的原材料,是包装行业产品不可或缺的组成部分,在被完全替代之前,其市场供需情况的变化、价格波动、生产工艺的改变和质量的变动等都会直接影响到包装行业整体发展格局。
包装行业产品分布于各行各业,几乎国民经济绝大部分重要行业都与其息息相关,其中医药、食品饮料、日化、化工和家电行业等是包装行业产品应用相对广泛和典型的行业,包装行业能够迅速崛起和发展多得益于此。
包装行业产业链分析情况

资料来源:前瞻产业研究院整理
2、中国包装行业向规模化、集约化发展
随着商品包装技术的发展以及人们对商品包装要求的提高,许多新思维和新科技开始应用于商品包装中。这也促使我国包装行业进入高速发展阶段,包装行业逐渐向规模化和集约化发展,行业入局者逐渐增多。
2016-2018年,我国包装行业规模以上企业数量(年主营业务收入2000万元及以上全部工业法人企业)呈稳步上升的趋势。根据中国包装联合会统计数据显示,2018年中国包装行业规模以上企业数量达7830家。
2016-2018年中国包装行业规模以上企业数量统计情况

数据来源:前瞻产业研究院整理
3、包装企业热门并购标的行业——金属与玻璃容器
近几年来,我国国内包装行业在迅速发展,但行业集中度仍然较低。优势企业并未形成占据行业的有利地位,行业优势企业加强了对其他公司股权的收购以及对其他行业业务的涉及。
据前瞻产业研究院不完全汇总,近几年,印刷包装行业发生65起并购行为,这反映了行业上市公司多采用并购方式,来支撑企业经营发展与业务转型。值得注意的是,行业并购高峰期出现在2016年,而其后并购动作有所减弱。
分析认为,这与自2016年下半年开始的资本市场监管从严、以及行业环保政策趋紧等多有关联。以2018年为例,中国上市企业全年新发起并购数量6283起,金额达18360亿元,平均每起金额2.92亿元;而同年印刷包装上市企业并购数量17起,金额21.36亿元,平均每起金额1.26亿元。
2014-2019年前11月中国印刷包装上市企业并购数量统计及增长情况

数据来源:前瞻产业研究院整理
由于中国包装行业发展潜力巨大,国外包装巨头纷纷来华进行投资,投资的主要方式以横向一体化为主,以收购股份、成立合资公司为主,中国企业提供产地和人员,外国企业提供技术和管理模式。不管是中国包装企业间的合作,还是国际包装企业来华投资,投资兼并的主要动因是想拓展在中国的市场份额。
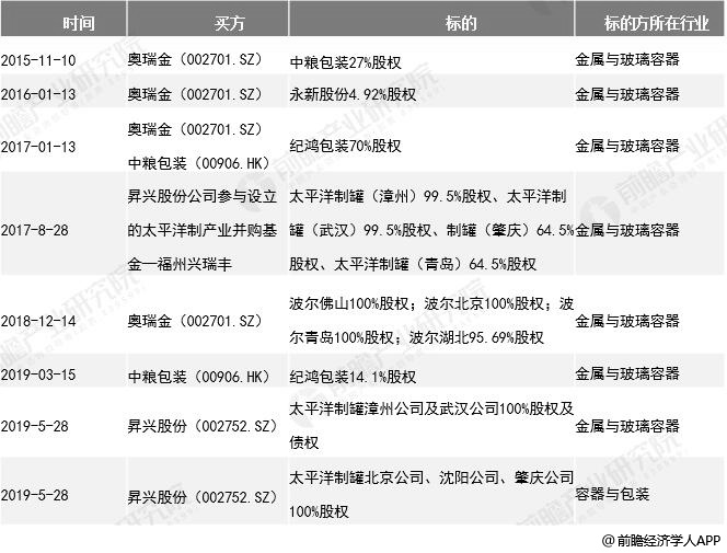
另外,由于包装行业涉及的上下游行业领域众多,兼并的原因也有一部分是为了未来纵向一体化,能在其他行业有所作为,增加新的盈利点。据前研究员统计整理,近几年来,行业在“金属与玻璃容器”行业的投资活动较为频繁。
2015-2019年中国包装行业投资兼并大事件不完全汇总情况

资料来源:前瞻产业研究院整理
4、中国包装行业转型在即
随着国内外发展环境变化和整个经济素质性、结构性矛盾叠加的影响,我国包装行业将进入了一个关键发展时期。未来,包装行业将在产业结构、产品两个方向上不断改进。
● 结构调整将会加快
长期存在的产能过剩、过度依赖能源资源消耗、自主创新能力弱、企业竞争能力不强、产业规模与经济效益不相称等结构性和素质性等缺陷将会越发明显,这将导致近几年区域性的产业结构调整不可避免。结构调整是个大浪淘沙的过程,也是优化、重组的过程,也是优势企业腾飞的时机。
● 进一步向个性化发展
在过去的几十年里,我国的包装行业主要是为了满足各个领域的高速发展,在制造规模上和工艺水平上都有了长足的进步。由于需求量大,我国包装行业呈批量化,规模化的发展,满足了发展的需要。但是同时也造成了同质化的竞争和价格战。
随着市场饱和度的增加,品牌产品逐渐在市场上占据了主导地位。如何在产品质量领先的同时在包装上也能体现出品牌价值,成为市场对包装行业的新要求。单纯的产能提升和成本降低会逐渐感受到市场的压力,而差异化,个性化的包装解决方案会成为发展的趋势。
以上数据来源及分析请参考于前瞻产业研究院发布的《中国包装行业市场前瞻与投资战略规划分析报告》,同时前瞻产业研究院还提供产业大数据、产业规划、产业申报、产业园区规划、产业招商引资等解决方案。


雷达卡




京公网安备 11010802022788号







