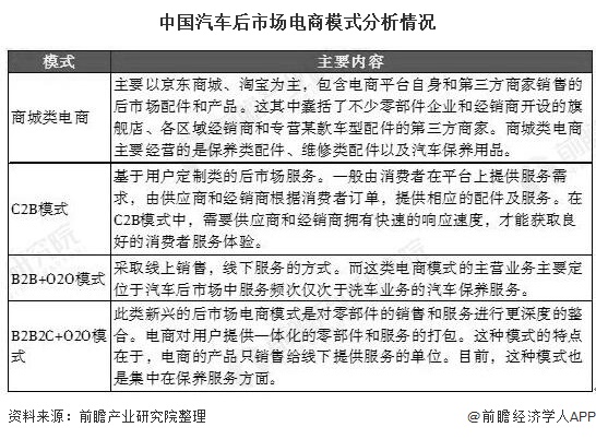
目前国内汽车后市场大致可分为四类电商模式:商城类电商、C2B用户定制类、B2C+O2O模式以及B2B2C+O2O模式。其中前两类电商模式都需要消费者具备相应的车辆或保养知识。汽车零部件不同于其他商品,零部件型号或是相应信息的错误便会导致货品出现偏差。

2、中国汽车后市场电商渗透率统计分析
中国消费者是全球领先的重度网购爱好者,2019年口国互联网零售额占全球互联网零售额接近46%,其中超过20%的零售是通过电子商务完成的。从品类来看,目前,中国互联网零售渗透率更高的是一些生活类快消品,高价值类(房产、汽车、珠宝等)、服务类商品电商零售渗透率较低。但随着中国020商业模式的快速兴起,未来汽车后市场维修保养线上渗透率有望实现快速增长:2018年中国汽车维修保养市场电商渗透率仅5%,预计2025年可达到17%,线上消费化的趋势将驱动消费者对汽车维保02O服务依赖程度加深,并提供模式创新的基础。

3、中国汽车后市场电商交易规模统计分析
——中国汽车后市场市场规模
中国汽车销量增长趋势放缓,产业价值链逐渐向后市场推移,汽车后市场规模增长趋势强劲。主机厂、零部件厂商、经销商开始布局独立售后,确保汽配质量和门店服务,并通过与互联网平台的合作,加速门店的互联网化进程,提高门店的客流量。
根据中国工业汽车协会数据,2017年中国汽车保有量为2.17亿辆,同比增长11.86%,2017年中国汽车后市场规模突破万亿,达到10600亿元,同比增长11.79%。4S店仍然占汽车后市场维修养护主要市场,约占85%市场份额。
整体看,2017年,我国汽车后市场规模突破万亿元大关,达到1.06万亿,2018-2019年市场增速有所下滑,但市场规模仍可达1.33万亿元。(注:2013-2017年数据为汽车后市场协会公布,2018-2019年数据测算则参考德勤报告。)

2)中国汽车后市场电商交易规模
目前,汽车后市场因主要构成为汽车保养维护,而4S店仍然占汽车后市场维修养护主要市场,约占85%市场份额,故其电商渗透率较低,仅为5%-7%。故整体看,汽车后市场电商渗透率并不高,以此为数据测算。前瞻认为,2019年中国汽车后市场电商交易规模仅为800亿元。

4、中国汽车后市场电商发展前景分析
目前,我国汽车后市场电商处于初级发展阶段,以德勤研究数据进行预估,到2025年我国汽车后市场电商渗透率将达到17%,则依次数据进行测算,到2025年我国汽车后市场电商规模将突破3600亿元。

5、中国汽车后市场电商发展趋势分析
——趋势一:传统企业电商化经营进程加速
随着传统家汽车后市场企业营销成本上升和受到其他平台电商的冲击,传统汽车后市场企业电商化经营进程逐渐加快。目前汽车后市场企业进入电商化经营基本有三种方式:一是自己建立网站,提供更多信息和在线销售,二是加入平台类网站,比如天猫等,三是线下和线上结合,从而传统渠道可以在线下传统渠道的竞争中继续攻城略地,击败线下同类,同时通过有效的电商防御,赢得更多的时间进行商场经营的战略调整,并在最终的竞争平衡中保留更多的生存空间。
——趋势二:平台类电商和垂直类电商将平方秋色
平台类电商和垂直类电商将平方秋色,平台类电商因为其影响力和简便性,吸引越来越多的汽车后市场企业进驻,其中以天猫为主。而垂直类电商因为提供一体化服务,也会越来越受到客户的欢迎。
以上数据来源及分析请参考于前瞻产业研究院《互联网对中国汽车后市场行业的机遇挑战与应对策略专项咨询报告》,同时前瞻产业研究院提供产业大数据、产业规划、产业申报、产业园区规划、产业招商引资等解决方案。


雷达卡




京公网安备 11010802022788号







