受到疫情爆发,医疗资源紧张影响,我国互联网医疗行业市场需求在2020年春节期间迅速上升,推进了行业的发展。那么,我国互联网医疗行业现状如何?行业是否已经迎来机遇期?2020年我国互联网医疗行业的发展前景又究竟如何呢?
1、中国互联网医疗行业发展现状分析
——2020年中国互联网医疗行业市场规模将超900亿
数据显示,2012-2018年,我国互联网医疗行业市场规模迅速发展,从67亿元增长至491亿元,年均复合增长率达到39.37%,反映出我国医疗市场对互联网医疗的迫切需求。按照这一增幅,2020年行业规模将突破940亿元,行业未来将进入规范化发展的高速增长期。

2)中国行业发展迎来政策红利期
早在2014年,我国便对互联网医疗行业给予鼓励政策,中间经历了2016年的行业洗牌期,至2018年,行业政策密集出台,政策风向趋于利好,行业在洗牌后逐渐规范,行业发展迎来了政策红利期。

其中,2018年4月,国务院办公厅出台的《关于促进“互联网+医疗健康”发展的意见》,支持符合条件的第三方医疗机构开展远程医疗、健康咨询、健康管理等服务;2019年6月出台的《深化医药卫生体制改革2019年重点工作任务》,首次明确互联网医疗可以纳入医保支付,均对我国互联网医疗服务发展起到重大促进作用,具有里程碑式意义。

3)中国互联网医疗呈现跨越式发展
在市场需求攀升和政策利好频出的双轮驱动下,我国互联网医疗行业呈现跨越式发展。一方面,互联网医院数量大幅度增加。根据卫健委数据,截至2019年11月,我国已建成互联网医院数量达到269家,预计全年将达到300家。

另一方面,互联网医院问诊数量爆发式增长,凯度咨询数据显示,2018年我国互联网医院问诊数量为0.9亿次,而2019年互联网医院日均问诊量约为2000-3000次/天,按照这个数量推算,2019年互联网医院问诊量约为2.1-3.2亿次,均值为2.7亿次,呈现倍增式发展。

2、疫情催化中国互联网医疗市场发展
——疫情时期国家强调了互联网医疗的重要作用
2020年春节期间,肺炎疫情的到来,催化了我国互联网医疗行业的发展。在此期间,国家接连出台了《国家卫生健康委办公厅关于在疫情防控中做好互联网诊疗咨询服务工作的通知》、《关于加强信息化支撑新型冠状病毒感染的肺炎疫情防控工作的通知》,强调了互联网医疗的重要作用。同时两份通知中都提到了要做好监管,规范的实施互联网医疗服务,这也再度体现了国家对于互联网医院行业未来要实现规划范发展的指导方向。

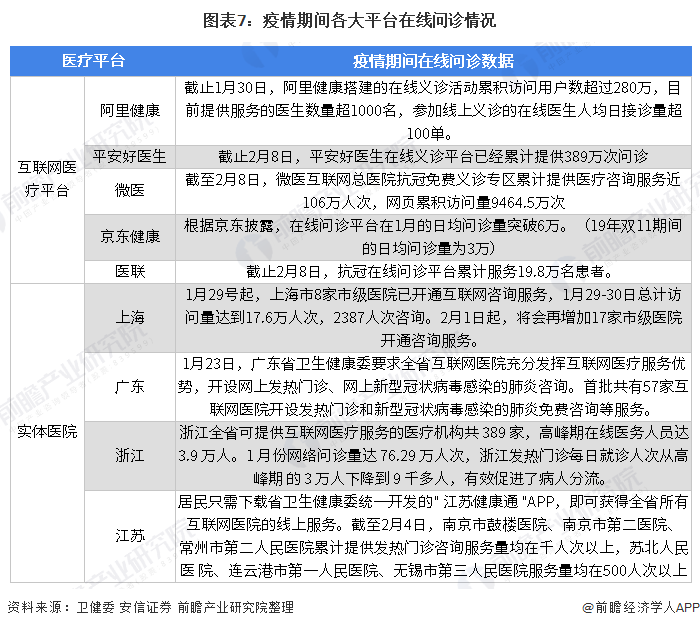
2)疫情促进互联网医疗平台发展
疫情也促进了一大批互联网医院的成立,同时现有医疗机构和各大互联网医疗厂商纷纷发起远程医疗、在线问诊平台,我国互联网医疗平台的用户率和渗透率明显提升。

3、疫情凸显我国医疗行业痛点,体现出对互联网医疗的迫切需求
——医疗服务供给不足
近年来,随着我国医疗服务行业的建设发展,我国医疗行业诊疗人次增加,行业供给能力油井有所加强。然而,由于我国人口基数大,就医需求不断增长,因此行业依然存在着供给不足的问题。
根据《2018年我国卫生健康事业发展统计公报》,截止2018年,全国执业医师总人数为301.04万人,平均“每万人拥有执业医师数”为21.5人。而根据WHO的统计,美国的这一数字为26人,日本为24人,欧洲国家多在30人以上。也就是说,即便不考虑新冠病毒疫情导致的短期激增需求,我国的医疗服务供给仍然是相对不足的。

2)医疗资源配置不均
除了服务总量供给不足之外,我国医疗结构也不合理,医疗资源配置不均。目前主要诊疗还集中在公立三级、二级医院。目前国内就诊人次超过40%集中在三级医院,超过50%集中在二级医院,在基层医院就诊比例低于10%。公立三级医院和二级医院的病床利用率分别达到98.6%和84%,而一级医院和社区卫生服务中心等病床利用率仅在58%以下。

3)中国互联网医疗建设依旧面临重重挑战
以上痛点,都体现出了我国医疗行业对互联网医疗的迫切需求,然而我国互联网医疗行业发展仍然面临重重挑战,顶层设计尚未完善、互联网医院首诊复诊的限制尚未打开、业务链闭环尚未打通,无法实现互联互通等等问题限制着我国互联网医疗行业的发展。

4、中国互联网医疗行业发展前景向好
——行业仍处于发展初期,提升空间大
目前,我国互联网医疗行业在我国仍处于发展初期,提升空间大,需求潜力足。卫健委数据显示,我国医疗IT占比正呈现稳步提升的趋势,从2009年的0.52%已经提升到2018年0.85%。但是美国等发达国家的医疗IT占比为3%-5%,国内东部沿海等发达地区的三级医院达到1.5%-2%。无论是与发达国家相比,还是与国内较发达区域相比,全国医疗IT占比0.85%都属较低水平。可见我国医疗IT投入还有较大提升空间,带动行业发展。

2)常见病、慢性病在线复诊更被看好
根据健康界研究院调研结果,未来,互联网医院业务开展中,常见病、慢性病在线复诊,线上轻问诊、家庭医生签约服务、药品配送和可医保结算的线上缴费更被看好。其中,常见病、慢性病在线复诊提及率74.0%,是未来互联网诊疗服务的核心业务。

3)中国互联网医疗行业渗透率还将持续上升
Mob研究院的相关数据显示,截至2019年4月我国互联网医疗的用户规模达到4500万人,行业渗透了为6.6%。2018-2019年我国互联网医疗行业渗透率持续上升,未来将保持增长势头,2020年有望突破8%,用户规模还将持续扩大。

综上所述,尽管此次疫情为我国互联网医疗的发展带来了短期的大幅度流量提升,但长期发展还要看用户留存率和用户习惯的养成情况。不过,由于我国互联网医疗行业仍处于发展初期,其市场还有很大扩增的空间。
同时,医疗资源的紧缺和供给不均以及我国人口基数的背景都成为我国互联网医疗行业发展的长期驱动力,加之互联网医疗不受地理位置限制的优势,预期在疫情事件的催化下,行业利好政策还会加速出台。因此总体而言,我国互联网医疗行业发展前景向好。
以上数据及分析请参考于前瞻产业研究院《互联网+医疗信息化行业发展前景预测与投资战略规划分析报告》,同时前瞻产业研究院提供产业大数据、产业规划、产业申报、产业园区规划、产业招商引资等解决方案。


雷达卡




京公网安备 11010802022788号







