近年来,我国网民数量逐渐增加,酒类网购用户规模逐渐扩大。从用户规模来看,2019年,酒仙网在我国酒类电商APP中,以94.7万月活遥遥领先,位于我国酒类电商APP的第一梯队,位于第一梯队还有酒链世界APP;位于第二梯队的APP有1919吃喝、易久批、酒便利;第三梯队的则为其他用户规模相对较小的APP。

目前,酒类电商对传统渠道价格体系的冲击正在不断显现,酒企触网动作频繁,2014-2018年,我国酒类电商市场规模逐渐扩大,2018年我国酒类电商市场规模达767亿元,较2017年增长41.7%,2019年,我国酒类电商市场规模约为974亿元左右。

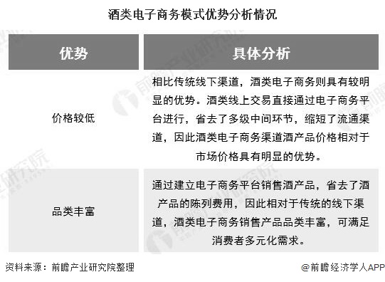
2、酒类电商模式优势明显
近些年来,我国网民规模呈逐渐上升的态势,随着网民规模的扩大,我国酒类电子商务模式逐渐兴起,与传统线下渠道相比,酒类电子商务具有明显的优势,具体分析如下:

酒类电子商务经营较传统的线下酒类经营效益稍好。以酒类网购B2C为例。进口红酒的线上销售品牌较分散,市场处于培育阶段,其毛利率在40%-50%之间,配送费用(含包装)约30-40元/单,客单价在300-400元之间,其消费者60%为男性。
白酒的线上销售品牌认知度相对较高,市场较成熟,毛利率约15%,配送费用(含包装)每单30-40元,客单价300-400元。另外,进口红酒的仓储温度为15°左右,而白酒可常温储存。

酒类专业电商平台主要包括酒仙网、酒酷网、也买酒、美酒在线、购酒网等。专业电商平台的发展模式:通过与国内酒企或国外酒庄达成战略合作关系,采购中高档酒产品,在其平台进行销售。也有部分酒类专业电商企业是通过代理商从国外进口酒产品然后在其平台进行销售。

以上数据及分析请参考于前瞻产业研究院《中国酒类流通行业商业模式与投资战略规划分析报告》,同时前瞻产业研究院提供产业大数据、产业规划、产业申报、产业园区规划、产业招商引资等解决方案。


雷达卡




京公网安备 11010802022788号







