2020年春节前夕,一场突如其来的疫情,让春节旅游黄金周几近“泡汤”,在各地纷纷出台旅游业防控疫情政策,关停各类文化场所及演出,暂停旅游企业经营活动等影响下,原预计2020年春节7天全国旅游人次达4.5亿人次,变成了1.52亿人次,同比大降63.9%,仅为原先计划的33.4%。
随着世界卫生组织将新型冠状病毒肺炎列为国际关注的突发公共卫生事件(PHEIC),以及国内疫情防控不断升级等,为了帮助旅游业度过难关,各地近期又纷纷加强举措,支持旅游业发展,企业方面也积极寻求自助。前瞻分析认为,由于疫情对旅游业的影响是方方面面的,2020年我国旅游业将出现较大幅度下滑,但我国旅游业发展不断趋于成熟,内生增长动力足,未来旅游额长期增长趋势不变。
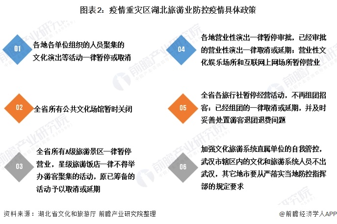
1、防控疫情,各地加快出台旅游业管控政策
在全国政策指导以及防控疫情形势下,各省市也纷纷出台了疫情期间旅游管控措施。如北京自2020年1月23日起取消包括庙会在内的大型活动;浙江取消取消暂停民俗宗教文化节庆等活动等;而作为疫情重灾区的湖北更是提出了停止一切人员聚集活动。


在政策指导下,各地纷纷加大了旅游业防控措施,加快了旅游景区关闭营业范围,如北京取消庙会的同时,先后关闭了全市372个市区文化馆、图书馆、街道乡镇综合文化中心,6457个社区村文化室和183家博物馆;颐和园、北京动物园、香山公园、八大处公园等景区;上海关闭迪士尼、东方明珠塔、东方明珠浦江游览、上海环球金融中心观光厅、金茂大厦88层观光厅、上海博物馆、上海科技馆、上海自然博物馆、上海市渔人码头景区、上海市群众艺术馆、顾村公园、嘉北郊野公园;天津所有景区暂停营业。
截至目前,各省市景区关闭情况如下:


2、疫情重创旅游业 2020年我国旅游业将出现较大幅度下滑
2019年春节黄金周全国旅游人次达4.2亿人,实现旅游收入5139亿元。疫情发生前,市场预测2020年春节黄金周全国旅游人次将达4.5亿人,实现旅游收入5660亿元。但在疫情发生后,各地关闭公共交通,管制居民出行;加强旅游业疫情防控,大型文旅活动取消,景区暂停营业等众多因素影响下。2020年春节旅游基本陷入停滞,全国出行人数总共才1.52亿人次,同比大降63.9%。
且从当前来看,由于疫情尚部明朗,各地开发旅游市场尚未明确,加之疫情重创国内经济,对旅游冲击更是具有滞后性,因此以及2020年全国国内旅游业将出现较大幅度的下滑,旅游人次下降20%以上,旅游收入下降15%以上。

入境游方面,受中国疫情影响,1月29日起,多家外国航空暂停了往来中国的航班;1月30日晚,世界卫生组织宣布,将新型疫情列为国际关注的突发公共卫生事件,导致团队形式的入境旅游几乎停摆,散客形式的入境旅游也大受冲击。
2003年全国入境旅游人数9166. 21万人次,在部分省市受冲击不大的情况下,全国入境总量仍比 2002年下降6. 38%。如今,在全国覆盖的一级响应和世界卫生组织(WHO)认定的双重叠加下,将对入境游特别是外国游客信心造成重大影响,上半年取消来华旅游的人数会大幅升高。预测2020全年入境旅游人数将降至9000万至1亿人次左右,同比2019年下降约30%-35%。入境旅游收入损失预计在350至400亿美元左右。
同时,从空间距离上来看,长线的欧美市场恢复时间可能要到2021年,欧美游客对WHO的意见最敏感。周边及短线旅游包括港澳台,六七月份可能就会有改观。因公访问不受这个限制,将率先启动。

3、中国旅游业国民经济地位日益显著,政府加大举措助力旅游业度难关
近年来,随着我国经济持续发展,居民可支配收入不断增长,居民对旅游需求持续上升。数据显示,2018年国内旅游人次达55.39亿人次,较2010年增长163.4%;国内旅游收入5.13万亿元,较2010年增长307.6%。入境游方面,旅游人次从2010年的13376万人次增长至2018年的14120万人次;入境旅游收入则从2010年的458亿美元增长至1271亿美元。2018年全国旅游总收入达5.97万亿元,较2010年增长280.3%。
2019年上半年,国内旅游实现收入2.78万亿元,同比增长13.5%,预计全年达到5.69万亿元;入境旅游收入649亿美元,同比增长5%,预计全年达1300亿美元。2019年前三季度国内旅游人数达到45.97亿人次,同比增长8.8%,预计全年达到5.69万亿元;入境旅游人数10876万人次,同比增长4.7%,预计全年达14400万人次。


随着旅游业的快速增长,我国旅游业对GDP的贡献额持续增长。2018年全国旅游业对GDP的综合贡献为9.94万亿元,占GDP总量的11.04%。与2014年对比,旅游业对GDP的综合贡献增长了2.52万亿元,占GDP总量的比重则从2014年的10.39%增长至11.04%。拉动就业方面,2018年旅游直接就业2826万人,旅游直接和间接就业7991万人,占全国就业总人口的10.29%。旅游产业正在成为国民经济的重要增长点,国民经济地位不断增强。

为了稳固国内经济发展,助力旅游业度过难关,在春节过后,各级政府及文旅主管部门纷纷出台税费减免、暂退旅游服务质量保证金等举措,支持旅游企业积极应对当前经营困难。
其中《文化和旅游部办公厅关于暂退部分旅游服务质量保证金支持旅行社应对经营困难的通知》提出,暂退范围为全国所有已依法交纳保证金、领取旅行社业务经营许可证的旅行社,暂退标准为现有交纳数额的80%。被法院冻结的保证金不在此次暂退范围之内;
《关于支持新型冠状病毒感染的肺炎疫情防控有关税收政策的公告》则提出受疫情影响较大的交通运输、餐饮、住宿、旅游(指旅行社及相关服务、游览景区管理两类)四大类困难行业企业,2020年度发生的亏损,最长结转年限由5年延长至8年。
地方层面,海南省发布《应对新型冠状病毒肺炎疫情支持海南旅游企业共渡难关六条措施》,从实施援企稳岗、延长办理社保业务期限、减免房屋租金、降低运营成本等六个方面出台具体措施,支持海南旅游企业积极应对疫情带来的生产经营困难。
《上海市全力防控疫情支持服务企业平稳健康发展的若干政策措施》中多项举措涉及到旅游企业,包括暂时退还旅游服务质量保证金和补贴文化事业建设费,加大对流动资金困难企业的支持力度等。
此外,天津、浙江、云南、北京均出台了政策,助力旅游业共度难关,具体如下:

4、旅游业长期增长因素依然存在,未来恢复增长是必然
从历史的经验来看,一些突发事件只要能得到有效、及时控制,就不会产生持久影响,只是引发短期的恐慌。虽然此次疫情影响远高于2003年的非典,但我国经过多年的发展,发展逐年趋于成熟,一方面能够应付突发的负面情绪,一方面则是我国长期增长的因素依然存在,如我国拥有全世界规模最大的国内客源市场基础,旅游逐渐成为刚需,疫情过后,旅游消费恢复是必然;
国内旅游业不断发展和成熟,抵抗风险能力增强;旅游业国民经济地位不断显著,疫情后成为刺激经济的重要手段等。

以上数据来源及分析请参考于前瞻产业研究院《中国旅游产业发展趋势与投资决策分析报告》,同时前瞻产业研究院提供产业大数据、产业规划、产业申报、产业园区规划、产业招商引资等解决方案。


雷达卡




京公网安备 11010802022788号







