工业软件建立了数字自动流动规则体系,操控着规划、制作和运用阶段的产品全生命周期数据,是数据流通的桥梁,是工业制造的大脑。
从产业链条来看,上游主要是为工业软件产品制造提供基础服务的软硬件。其中硬件主要为计算机设备,主要厂商包括联想、惠普、戴尔、苹果等企业;在软件方面可以分为操作系统、开发工具和中间件,其中操作系统中微软和苹果系统占比较高;开发工具软件中微软、甲骨文等企业有着较为领先的优势;在中间件领域,IBM、BEA以及我国的金蝶、东方通科技等企业拥有着较为丰富的经验。

2、智能制造是大势所趋
工业软件在智能制造中发挥着重要的作用。目前,智能制造已成为全球各国的竞争焦点。智能制造在控制成本、提升效率的作用已经得到证实。
中国工业和信息化部遴选出了305个智能制造试点示范项目,涉及92个行业类别,覆盖全国境内所有省(自治区、直辖市),拉动投资超过千亿元人民币。初步统计下,这些项目智能化改造前后对比,生产效率平均提升37.6%,最高3倍以上;能源利用率平均提升16.1%,最高达到1.25倍;运营成本平均降低21.2%,产品研制周期平均缩短30.8%,产品不良率平均降低25.6%,智能制造控本提效作用明显。

3、中国工业软件市场规模不断扩大
在智能制造和工业自动化的不断推动下,我国工业软件市场规模不断扩大。根据工信部统计数据,2019年全国软件产品收入2.01万亿元,其中工业软件产品现收入1720亿元,增长14.6%,为支撑工业领域的自主可控发展发挥重要作用。

4、嵌入式软件占据主要市场份额
从各类工业软件结构上看,目前嵌入式软件占据较大的市场份额,约为57.4%。研发设计类软件主要用于提升企业在产品设计与研发工作领域的能力和效率,CAD、PLM和EDA为其最有代表性的产品;生产控制类软件用于提高制造过程的管控水平、改善生产设备的效率和利用率,其中MES是其最具代表性的产品。嵌入式软件则广泛应用于工业通信、能源电子、汽车电子等各个领域。
近年研发设计和生产控制软件销售额保持较快增速,高端装备智能制造领域自主研发水平得到提升,移动智能设备增长带来了新的信息化需求。


5、中小型企业发展潜力大
从客户结构来看,目前工业软件客户主要是大型企业,投资占比占据一半市场份额。中型企业和小型企业投资占比分别为28.3%和19.6%,中小型企业需求仍需进一步挖掘。

6、中国工业软件市场被国际巨头垄断
从全球来看,由于发达国家工业软件起步早、技术积累雄厚且专业化程度高,基本垄断了技术复杂的高端工业软件领域,并形成了西门子、SAP、甲骨文等一批国际大型软件企业,主导了工业软件市场,我国工业软件市场份额仅占到全球约6%的比重。

事实上,工业软件市场在国内一直处于关键却不关心的尴尬地位,在设计、加工和分析领域,工业软件被欧美厂商100%垄断,国产工业软件几乎全军覆没。比如EDA,芯片设计生产“必备神器”EDA就是一个重要的工业软件,目前全球市场接近90%的份额都集中在Synopsys、Cadence、Mentor、Ansys四家公司上,国内EDA“三剑客”华大九天、广立微、芯禾科技虽然有所突破,但整体市场还是被国际巨头占领。

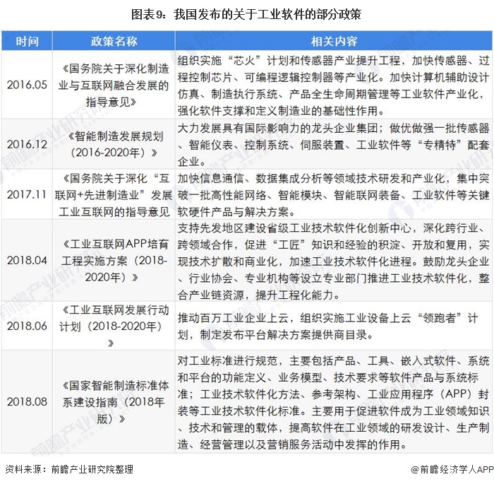
7、政策不断推动工业软件发展
工业软件是实现智能制造的基础,也是工业化和信息化融合的切入点。近年来,我国政府和企业逐渐意识到工业软件在生产制造中的重要性,工业软件未来规划逐渐清晰。国家层面相继出台了《国务院关于深化制造业与互联网融合发展的指导意见》、《关于深化“互联网+先进制造业”发展工业互联网的指导意见》、《工业互联网APP培育工程实施方案(2018-2020年)》等一系列文件,支持自助可控工业软件的应用和创新发展,带动制造业的转型升级。

此外,工业软件在我国市场上的需求旺盛,主要是由以下几方面的需求导致的:智能化需求、政策导向、资源环境约束、行业转型需求、分布不均和覆盖率低。在政策和需求的推动下,伴随着技术不断进步,国产工业软件替代势在必行。

以上数据及分析请参考于前瞻产业研究院《中国工业软件行业市场前景预测与投资战略规划分析报告》,同时前瞻产业研究院提供产业大数据、产业规划、产业申报、产业园区规划、产业招商引资等解决方案。


雷达卡




京公网安备 11010802022788号







