健康服务业以医疗服务机构为核心,以保健品/药品、医疗器械、诊断试剂/检测服务为支撑产业,以商业医保/商业养老保险、药事服务、医疗信息、移动医疗、在线教育等为支撑服务系统。医疗服务机构不再只是医院一个体系,而是按照生命周期、涵盖保健、治疗、康复、养老四大贯穿起来的体系。

但中国健康服务行业起步较晚,其发展历程大致经历了三个阶段。90年代后期以来,随着西方健康服务理念的进入及国内需求市场的快速增长,国内以体检为重点的健康服务机构得到了快速发展,尤其是近年来,健康服务机构飞速发展。

2、2018年中国健康服务行业市场规模突破5万亿
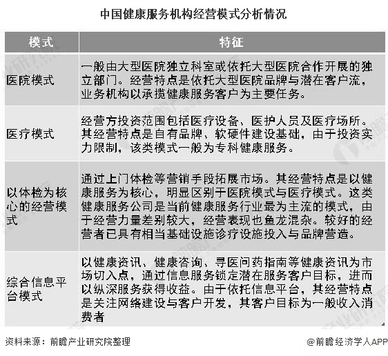
在行业的发展过程中,我国健康服务机构已形成四种经营模式,主要分为医院模式、医疗模式、以体检为中心的服务模式以及综合信息平台经营模式等。

中国健康服务领域的巨大空间以及抗经济下行周期的特点,吸引了大量参与者。根据中国城市发展研究院城镇发展研究中心主任朱文卫介绍,2013年,我国健康服务业市场规模1.65万亿元左右,同时,根据《投资时报》数据来看,2018年中国健康服务业市场规模达到5.4万亿,年复合增长率达到26.8%。

3、未来市场发展空间广阔,2020年市场规模将突破8万亿元
随着社会发展和人们生活水平的普遍提高,以及人类生活方式的改变,健康产品的总需求急剧增加。以生物技术和生命科学为先导,涵盖医疗卫生、营养保健、健身休闲等健康服务功能的健康产业成为21世纪引导全球经济发展和社会进步的重要产业。近年来,随着健康服务行业各项促进政策的出台和行业标准的不断完善,同时也因为行业自我发展能力的不断增强,使得中国健康服务业发展迅速,呈现出规模持续扩大、结构不断优化、新产品层出不穷的局面。
根据2016年10月国务院发布的《“健康中国2030”规划纲要》提出,到2020年,我国健康服务业总规模达到8万亿以上,2030年达到16万亿元,行业发展空间巨大。

更多数据来源及分析请参考于前瞻产业研究院《中国健康服务行业市场前瞻与投资战略规划分析报告》,同时前瞻产业研究院提供产业大数据、产业规划、产业申报、产业园区规划、产业招商引资等解决方案。


雷达卡




京公网安备 11010802022788号







