全球专利申请第一
近年来,我国新一代人工智能相关学科发展、理论建模、技术创新、软硬件升级等整体推进,我国人工智能技术得到了快速发展,在全球竞争力也得到了显著的提升。2019年我国人工智能专利申请数量首次超越美国,成为世界第一,专利申请数高达11万项;美国人工智能申请数量约有8万项;英国、澳洲、加拿大和日本均入围全球人工智能技术专利申请数量TOP6国家,与中国申请数量有较大差距。

独角兽企业数量第一
国家政策的利好,人工智能资本的火热,AI热门赛道应用场景的不断拓展,也让人工智能领域,成为独角兽公司的集中地。中国以206家位居全球第一位;其次为美国,有203家;印度和英国排名第三和第四,各有21家和13家。我国与美两国拥有世界八成多的人工智能行业独角兽公司。

人工智能芯片有所突破
基础层是人工智能产业的基础,主要是研发硬件及软件,如AI芯片、数据资源、云计算平台等。目前我国人工智能发展面临的最大问题是基础层相对薄弱,高端芯片依赖进口。因此,国家一直高度关注人工智能芯片产业的发展,相继发布一系列产业支持政策,在《促进新一代人工智能产业发展三年行动计划(2018-2020年)》提出重点扶持神经网络芯片,实现人工智能芯片在国内实现量产且规模化应用;《新一代人工智能发展规划》也提出研发神经网络处理器以及高能效、可重构类脑计算芯片等,新型感知芯片与系统、智能计算体系结构与系统,人工智能操作系统。
随着国家不断加大力度支持芯片研发,国内人工智能领域领先企业逐步开展了人工智能芯片技术研发,如商汤科技和旷视科技,近年来我国人工智能芯片也取得了一定的进展,人工智能芯片市场规模持续扩大,2019年已经突破50亿元。

人工智能人才教育体系构建
相对国外,我国高校人工智能培育起步较晚,但近年来我国人工智能学科和专业加快推进,多层次地促进人工智能人才培养体系的建成。2018年4月,教育部发布的《高等学校人工智能创新行动计划》提出,到2020年建立50家人工智能学院、研究院或交叉研究中心。
2019年,全国共有35所高校获得首批人工智能专业建设资格。2020年3月,教育部再次审批通过180所高校开设人工智能专业,其中教育部直属高校有15所,此外山东、江苏、河南、安徽、湖南等人口教育大省也新增人工智能专业的院校,旨在加快培养地区人工智能人才,推进地方人工智能的发展。

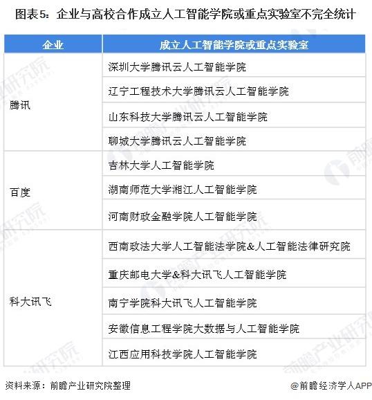
除了国家教育部增设人工智能专业院校外,我国科技巨头与人工智能领先企业也纷纷与国内顶尖高校加强合作,联合成立了人工智能学院或重点实验室。其中,腾讯则与深圳大学、辽宁工程技术大学等院校展开合作,科大讯飞分别与西南政法大学、重庆邮电大学、南宁学院等大学展开合作。

随着我国人工智能技术的不断创新与发展,人工智能芯片研发有了新的进展,专利申请数量也跃居世界第一。人工智能企业呈现出百花齐放,百家争鸣,独角兽企业层出不穷。与此同时,人工智能人才体系的不断完善,科技巨头与互联网企业与高等院校合作,为人工智能发展注入新鲜力量,未来我国人工智能将会有更大的突破,我国将有望成为全球人工智能领头羊。
以上数据来源于前瞻产业研究院《中国人工智能行业市场前瞻与投资战略规划分析报告》,同时前瞻产业研究院提供产业大数据、产业规划、产业申报、产业园区规划、产业招商引资等解决方案。


雷达卡



京公网安备 11010802022788号







