近年来我国出台多部关于新一代人工智能政策,目前全国已形成头部区域牵引、百花齐放的发展格局,我国人工智能走向规模化落地阶段。我国人工智能东部发展较强,形成了以北京、长三角、广东为主的3大产业聚集区。目前,我国新一代人工智能开放创新平台分别依托百度、阿里云、腾讯、科大讯飞公司、商汤集团,建设自动驾驶、城市大脑、医疗影像、智能语音、智能视觉5家国家新一代人工智能开放创新平台。
近年来我国出台多部关于新一代人工智能政策
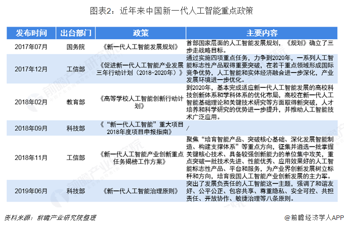
2017年7月,国务院发布了《新一代人工智能发展规划》(以下简称《规划》),这是首部国家层面的人工智能发展规划。《规划》确立了三步走战略目标:
第一步,到2020年人工智能总体技术和应用与世界先进水平同步,人工智能产业成为新的重要经济增长点,人工智能技术应用成为改善民生的新途径,有力支撑进入创新型国家行列和实现全面建成小康社会的奋斗目标;
第二步,到2025年人工智能基础理论实现重大突破,部分技术与应用达到世界领先水平,人工智能成为带动我国产业升级和经济转型的主要动力,智能社会建设取得积极进展;
第三步,到2030年人工智能理论、技术与应用总体达到世界领先水平,成为世界主要人工智能创新中心,智能经济、智能社会取得明显成效,为跻身创新型国家前列和经济强国奠定重要基础。

《新一代人工智能发展规划》出台后,我国又相继发布了《促进新一代人工智能产业发展三年行动计划(2018-2020年)》、《高等学校人工智能创新行动计划》、《“新一代人工智能”重大项目2018年度项目申报指南》、《新一代人工智能产业创新重点任务揭榜工作方案》、《新一代人工智能治理原则》等重点政策。
2019年6月17日国家新一代人工智能治理专业委员会发布《新一代人工智能治理原则——发展负责任的人工智能》,旨在更好协调人工智能发展与治理的关系,确保人工智能安全可控可靠,推动经济、社会及生态可持续发展,共建人类命运共同体。

我国人工智能走向规模化落地阶段
截至2018年底,超过20省份发布了30余个人工智能专项扶持政策。目前全国已形成头部区域牵引、百花齐放的发展格局,我国人工智能走向规模化落地阶段。
我国人工智能形成3大产业聚集区
我国人工智能东部发展较强,形成了以北京、长三角、广东为主的3大产业聚集区。北京、长三角、广东的头部城市高端人才、科研机构、企业聚集度较高,应用场景丰富,人工智能发展资源雄厚,成为人工智能发展的主导引擎地区。
据中国经济信息社江苏中心联合新一代人工智能产业技术创新战略联盟共同发布的《新一代人工智能发展年度报告(2018)》,北京、广东及长三角(上海、浙江、江苏)地区人工智能企业数量约占全国总量的86%。其中,北京人工智能企业占比40%,大幅领先其他省份。其次是上海,人工智能企业数量占比约20%。广东排名第三,约占16%。浙江和江苏也拥有较多人工智能企业。另外,四川、陕西、湖北、安徽等中部省份也较为活跃。

百度、阿里、腾讯、科大讯飞和商汤成为国家新一代人工智能开放创新平台
2017年11月,科技部新一代人工智能发展规划暨重大科技项目启动会,这标志着新一代人工智能发展规划和重大科技项目进入全面启动实施阶段。会议宣布百度、阿里、腾讯和科大讯飞成为首批国家新一代人工智能开放创新平台,更多的开发者可依托这些平台快速搭建自身的产品。
2018年9月,科技部正式宣布,依托商汤集团建设智能视觉国家新一代人工智能开放创新平台。商汤集团成为继百度公司、阿里云公司、腾讯公司、科大讯飞公司之后的第五大国家人工智能开放创新平台。
具体来看,我国新一代人工智能开放创新平台分别依托百度、阿里云、腾讯、科大讯飞公司、商汤集团,建设自动驾驶、城市大脑、医疗影像、智能语音、智能视觉5家国家新一代人工智能开放创新平台。

以上数据来源参考前瞻产业研究院发布的《中国人工智能行业市场前瞻与投资战略规划分析报告》。



雷达卡



京公网安备 11010802022788号







