在中国,特高压是指±800千伏及以上的直流电和1000千伏及以上交流电的电压等级。特高压能大大提升中国电网的输送能力。
1、中国特高压板块景气度上升
中国特高压工程上一个核准高峰期发生在2014年,国家能源局《关于加快推进大气污染防治行动计划12条重点输电通道建设的通知》的印发背景之下。在此之后,设备板块景气度伴随2015、16年工程集中建设期得到显著改善。尤其是国电南瑞为代表龙头企业自2016年以来,业绩大幅上涨。

2、特高压产业链广,带动能力强
特高压产业链包括线缆、变压设备、高压开关、电源材料,机械等相关产业的发展,而且带动能力极强。特高压其关键技术除了高压电气开关设备、换流阀、电力电子、新材料等装备制造之外,依托5G信息技术可以推动物联网、芯片,软件及人工智能等高新技术的发展,符合我国当前的产业转换与升级。
而且特高压项目的造价很高,由此还可以拉动装备制造、技术服务、建设安装等多领域的业绩增长。在此背景之下,前瞻产业研究院认为:2020年特高压有望成为贯穿全年的投资主题。

3、2020年国家电网特高压投资上千亿
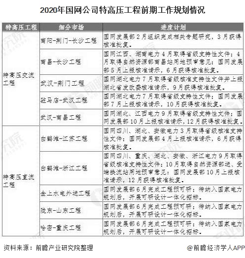
据悉,国家电网公司已研究编制了《2020年特高压和跨省500千伏及以上交直流项目前期工作计划》,明确将加速南阳-荆门-长沙工程等5交5直特高压工程年内核准以及前期预可研工作。
国网公司表示,目前2020年公司特高压建设项目明确投资规模1128亿元,可带动社会投资2235亿元,整体规模近5000亿元。2020年初国网公司初步安排电网投资4000亿元以上,可带动社会投资8000多亿元,整体规模将达到1.2万亿元。

根据国网公司的规划,2020年5交5直特高压电网项目前期工作计划具体如下:

4、十四五预计开工十多条特高压
近年来我国特高压建设数量年份发展不均衡。根据能源局规划和实际开工情况统计,2018年合计开工6条特高压,2019年有5条特高压开工。2019/20年进入交付高峰,预计“十四五”期间仍有10-13条特高压线路建设需求。

以上数据及分析请参考于前瞻产业研究院《中国特高压设备行业市场前瞻与投资战略规划分析报告》,同时前瞻产业研究院提供产业大数据、产业规划、产业申报、产业园区规划、产业招商引资等解决方案。


雷达卡




京公网安备 11010802022788号







