女士内衣产业的上游为原材料供应;中游为女士内衣的生产;下游主要涉及女士内衣销售。其中,在女士内衣生产和销售环节,国内龙头上市公司是爱慕股份和都市丽人,这两家上市公司的市场份额较大。本文对女士内衣产业上市公司进行了汇总,并从女士内衣行业上市公司的业务布局、业绩对比及业务规划进行全方位对比。
1、女士内衣产业上市公司汇总
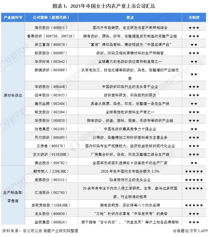
女士内衣是指贴身穿的衣物,广义上包括文胸、紧身衣、内裤、保暖衣等。目前,我国女士内衣产业的上市公司分布在各产业链环节。具体包括:
原材料供应上市公司:海欣股份(600851)、鲁泰纺织(000726、200726)、浙江富润(600070)、航民股份(600987)、华孚时尚(002042)、新澳纺织(603889)、华纺股份(600448)、迎丰股份(605055)、嘉欣丝绸(002404)、联发股份(002394)、华茂股份(000850)、如意集团(002193)、凤竹纺织(600493)、三房巷(600370)、互太纺织(01382HK)、美达股份(000782);
女士内衣生产及销售上市公司:都市丽人(2298.HK)、汇洁股份(002763)、安莉芳控股(1388.HK)、爱慕股份(603511)、龙头股份(600630)、益民集团(600824);
其中,涉及女士内衣生产和销售的上市公司包括:都市丽人、汇洁股份、安莉芳控股、爱慕股份、龙头股份、益民集团等。

注:浙江富润于2020年9月通过转让股权将纺织印染业务剥离。


2、女士内衣行业上市公司业务布局对比
女士内衣行业的上市公司中,各企业女士内衣业务布局主要以中高端品牌为主,其中爱慕股份还拥有高端品牌,而都市丽人则是以中低端品牌为主,还布局了中高端品牌欧迪芬;而在销售渠道布局方面,女士内衣品牌基本都采取了“线上+线下”的布局模式。

3、女士内衣行业上市公司女士内衣业务业绩对比
目前,我国女士内衣行业的龙头上市公司是爱慕股份、都市丽人,这两家上市公司的市场份额分别为2.0%和1.5%,其他上市公司的女士内衣业务市场份额则相对较小。

4、女士内衣行业上市公司女士内衣业务规划对比
女士内衣行业上市公司相应提出了2021年的业务规划,爱慕股份表示将打造数字化零售,都市丽人表示将数智化转型。此外,女士内衣产业的其他上市公司也明确了其女士内衣业务的发展规划:

以上数据参考前瞻产业研究院《中国女士内衣行业市场前瞻与投资规划分析报告》,同时前瞻产业研究院提供产业大数据、产业规划、产业申报、产业园区规划、产业招商引资、IPO募投可研、招股说明书撰写等解决方案。


雷达卡





京公网安备 11010802022788号







