本文核心数据:国家层面乳制品行业政策汇总、地方层面乳制品行业政策汇总、国家层面乳制品行业发展目标解读
1、政策历程图
2008年,是中国奶业发展的一个重要节点。当年10月,国务院颁布了《乳品质量安全监督管理条例》。这是我国奶业的第一部法规,具有里程碑意义。
“十二五”期间,《食品工业“十二五”发展规划》提出,加快乳制品工业结构调整,积极引导企业通过跨地区兼并、重组,淘汰落后生产能力,培育技术先进、具有国际竞争力的大型企业集团,改变乳制品工业企业布局不合理、重复建设严重的局面,推动乳制品工业结构升级。
“十三五”期间,《全国奶业发展规划(2016-2020年)》,提出,优化区域布局、发展奶牛标准化规模养殖、提升婴幼儿配方乳粉竞争力等主要任务。业内人士指出,此次发布的奶业规划,在关键问题、关键环节等方面为行业发展指明了方向,对奶业发展构成实质性利好。
“十四五”期间,农业农村部将加快奶业现代化建设,一是优化区域布局,巩固主产区,开拓南方新区,支持奶业大省落实本区域奶业振兴千万吨奶发展规划;实施奶牛遗传改良计划,依靠科技帮助奶牛养殖场降低生产成本,提高生产水平和养殖效益;着力破解奶业产销区域不平衡、产品结构不平衡、利益分配不平衡等矛盾,建立稳定的奶业产业链、供应链和价值链,实现奶类产量有新的跨越,奶源自给率有新的提升。二是加强生鲜乳质量安全监管,落实生产者主体责任;加强饲料、兽药等投入品使用监管,强化对生鲜乳收购站、运输车等重点环节监测;稳定产业利益联结机制,规范购销市场秩序,稳定奶农生产收益预期,筑牢乳品质量安全根基。三是保持乳品在食品行业中的优良率,巩固液态奶的市场优势,开发低温奶的市场潜能,尽快补齐奶酪等优质产品短板;从供给侧、需求端同步推进乳品多样化,通过满意消费,铸就国产品牌,树立国产乳品消费信心。四是发挥乳品龙头企业引领带动作用,做大中国奶业20强(D20)峰会平台,做优国家“学生饮用奶计划”,做好小康牛奶公益助学行动,树立行业形象,增添行业正能量。

2、国家层面乳制品行业政策汇总及解读
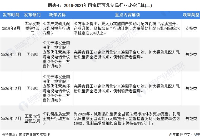
——国家层面乳制品行业政策汇总
2008年发生的“三聚氰胺事件”使中国乳业遭受了巨大损失,行业形象严重受损,消费者信心降至低谷,给行业发展带来严重的不利影响。自“三聚氰胺事件”发生以来,国务院及相关部门陆续颁布了一系列涉及食品、乳制品的法律法规及标准,形成了完善的法规标准体系,对于规范行业发展、企业生产经营、保障产品质量安全、维护消费者利益发挥着重要作用,保障行业的健康稳定发展。



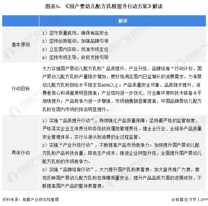
——《国产婴幼儿配方乳粉提升行动方案》解读
2019年6月,国家发展改革委、工业和信息化部等七部门日前联合印发《国产婴幼儿配方乳粉提升行动方案》,明确要大力实施国产婴幼儿配方乳粉“品质提升、产业升级、品牌培育”行动计划,国产婴幼儿配方乳粉产量稳步增加,更好地满足国内日益增长的消费需求,力争婴幼儿配方乳粉自给水平稳定在60%以上;产品质量安全可靠,品质稳步提升,消费者信心和满意度明显提高;产业结构进一步优化,行业集中度和技术装备水平继续提升;产品竞争力进一步增强,市场销售额显著提高,中国品牌婴幼儿配方乳粉在国内市场的排名明显提升。

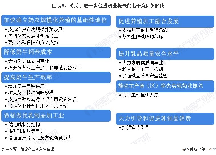
——《关于进一步促进奶业振兴的若干意见》解读
2018年12月,农业农村部、发展改革委、科技部、工业和信息化部、财政部、商务部、卫生健康委、市场监管总局和银保监会共同发布《关于进一步促进奶业振兴的若干意见》。按照《意见》要求,以实现奶业全面振兴为目标,优化奶业生产布局,创新奶业发展方式,建立完善以奶农规模化养殖为基础的生产经营体系,密切产业链各环节利益联结,提振乳制品消费信心,力争到2025年全国奶类产量达到4500万吨,切实提升我国奶业发展质量、效益和竞争力。

——国家层面乳制品行业发展目标解读
2020年12月30日,市场监督总局印发了《乳制品质量安全提升行动方案》。《方案》明确了总体目标,到2023年,乳制品质量安全监管法规标准体系更加完善,乳制品质量安全监管能力大幅提升,监督检查发现问题整改率达到100%,乳制品监督抽检合格率保持在99%以上。

3、各省市层面的政策汇总及解读
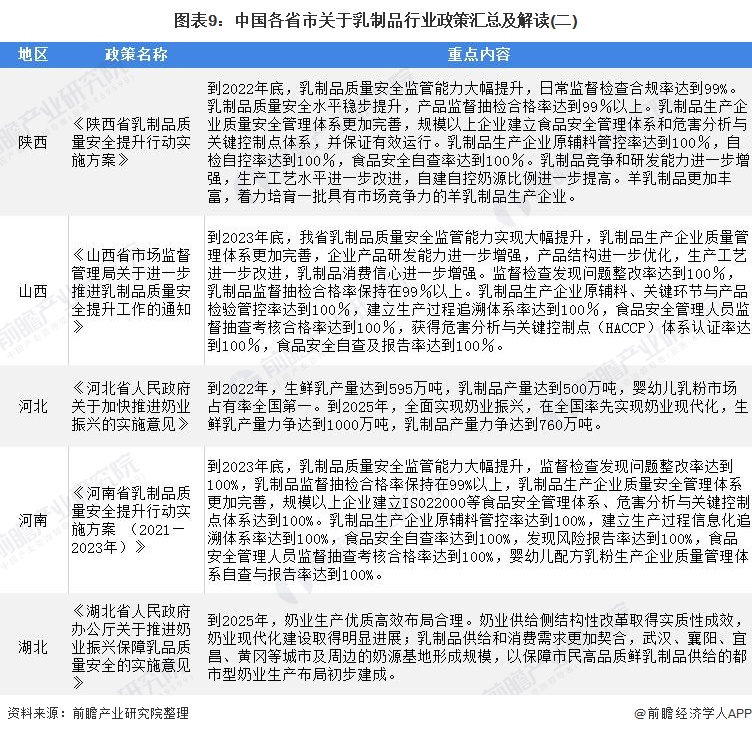
——31省市乳制品行业政策汇总
除了国家层面的政策外,各省市也陆续出台了一些列政策,支持乳制品行业的发展和创新,规范乳制品行业的发展。


——31省市乳制品行业发展目标解读
面对我国乳业的新形势、新矛盾和新问题,“十四五”期间,各省也制定了乳制品行业发展目标,重点集中在养殖规模、奶类产量、奶类质量等方面。

以上数据参考前瞻产业研究院《中国乳制品行业深度调研与投资战略规划分析报告》,同时前瞻产业研究院还提供产业大数据、产业研究、政策研究、产业链咨询、产业图谱、产业规划、园区规划、产业招商引资、IPO募投可研、IPO业务与技术撰写、IPO工作底稿咨询等解决方案。


雷达卡




京公网安备 11010802022788号







