计算机系统集成行业主要上市公司:中国软件(600536)、东软集团(600718)、浪潮信息(000977)、华胜天成(600410)、航天信息(600271)、东华软件(002065)、恒生电子(600570)、宝信软件(600845)、神州数码(000034)、南天信息(000948)。
本文核心数据:物联网连接数规模
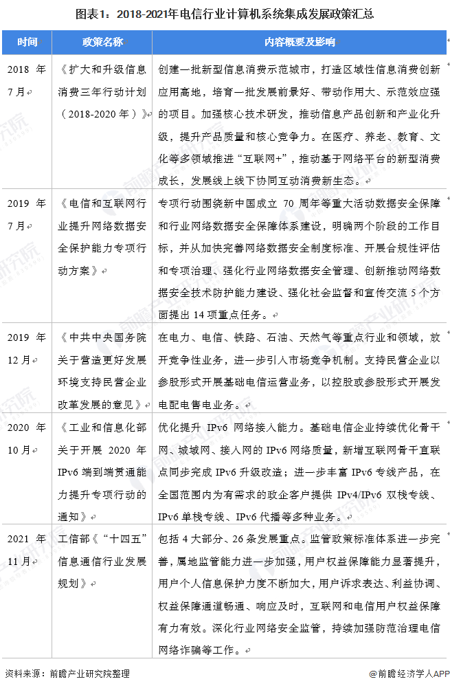
1、电信行业计算机系统集成应用需求发展迅速
电信行业是技术密集性行业,是国民经济的基础行业、战略行业和先导性行业,是我国信息化程度和信息化技术水平最高的行业之一。电信运营商主要通过规划、建设、管理和运营电信网络,向用户提供各种各样的通信和信息服务。近两年来影响电信行业计算机系统集成应用需求的主要政策如下。

2、互联网浪潮促进中国电信产业转型
近几年,移动互联网浪潮正席卷中国电信产业,整个电信产业的生态正在被移动互联网重塑。电信运营商开始向掌控产业链条的移动互联网综合服务商转型,从信息管道发展为智能管道。而传统的内容提供商和服务提供商,则相应地向移动互联网产业内的细分服务商转变。
同时,电信运营商持续推进网络IT化、软件化、云化部署,网络架构重构持续推进,以云网融合为引领,在云基础设施、软件定义网络、网络功能虚拟化等领域取得积极进展,提升网络服务能力和水平,不断满足政企客户、家庭客户的差异化服务需求。

3、5G是计算机系统集成关键应用领域
5G的发展是电信行业近年来的关注热点,同时5G系统集成也是运营商未来部署的焦点。中国移动、中国联通、中国电信三大运营商已开始进行5G战略部署。5G成为计算机系统集成在电信领域最关键的应用之一。

4、计算机系统集成促进物联网连接数增加
计算机系统集成在电信领域的另一重要应用是物联网技术。物联网(IoT)是电信行业中另一个重要的讨论话题,依托移动通信网络,我国已建成全球覆盖范围最广的物联网。根据GSMA发布的《The mobile economy 2020(2020年移动经济)》报告显示,我国物联网连接数全球占比高达30%,2019年我国的物联网连接数36.3亿。到2025年,预计我国物联网连接数将达到80.1亿,年复合增长率14.1%。电信企业提供的物联网行业应用超百种,泛智能终端产品超过3000款,在公共事业、智慧交通、智慧社区、智能制造等领域不断渗透。

5、电信行业计算机系统集成企业竞争——中国移动保持领先
从企业来看,电信行业三大运营商中国电信、中国移动以及中国联通垄断了绝大部分电信系统集成市场。三个公司纷纷发布了新一代信息化的发展战略,全面推进电信行业信息化发展。以政企市场电信系统集成为例,中国移动开展 IDC、移动云、专线、物联网、ICT 等综合业务,拥有超过1500万的政企客户。2021 上半年政企收入 731 亿元,在三大运营商可比口径中占比超过50%。



雷达卡




京公网安备 11010802022788号







