本文核心数据:中国会展行业政策发展历程、中国各省市会展行业发展方向
1、政策历程图
我国会展业自我国建国以来发展较为缓慢,一直到2004年开始才逐步进入了深化发展阶段。在2004年前,我国的会展基本由政府部门、协会商会、国有展览公司举办,政府对展会的管制严格,举办展会需要进行严格的审批。在2004年之后,我国会展逐步开始了市场化。

2、国家层面政策汇总及解读
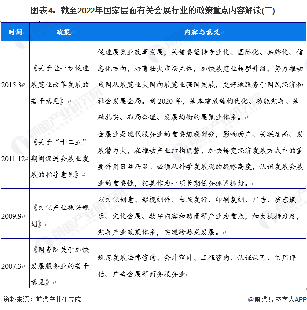
——国家层面会展行业政策汇总
自2004年我国会展行业开放市场化以来,国务院、国家发改委、国家商务部等多部门都陆续引发了相关引导、支持徽章行业规范、快速发展的相关政策。



——国家层面会展行业发展目标解读
随着5G的逐步应用与疫情的影响,展览线上化趋势日渐明显。我国2020年后出台的会展行业相关的指导政策中,支出的发展方向也以“云上化”、“数字化”为主。

3、各省市层面的政策汇总及解读
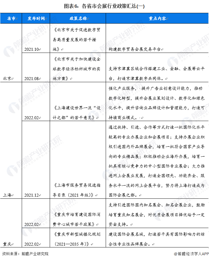
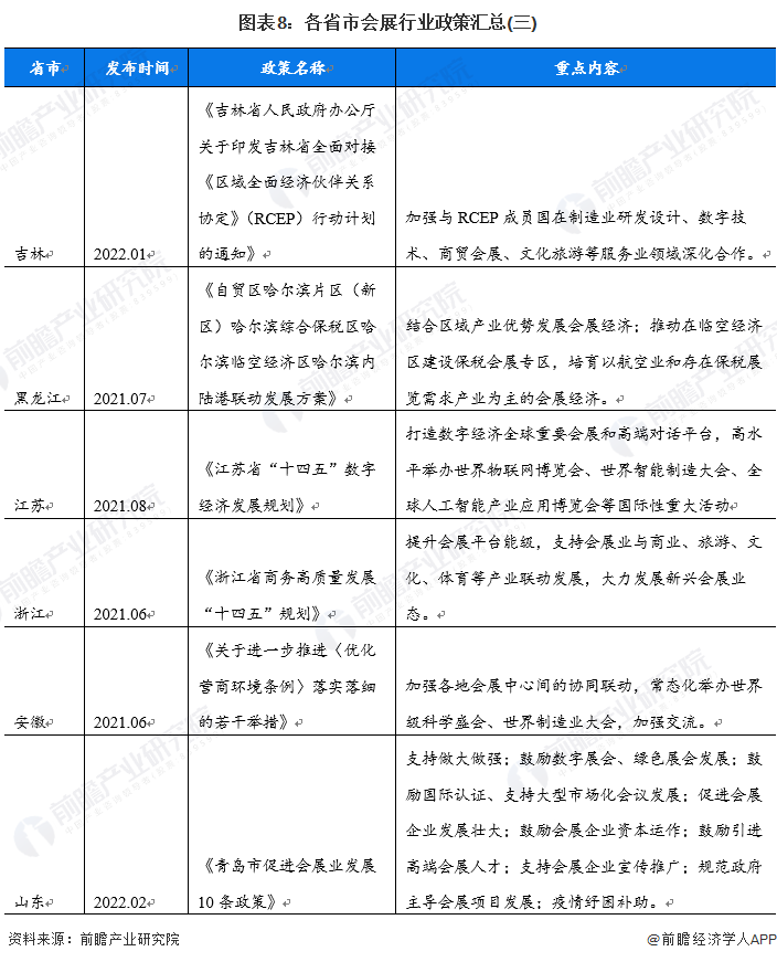
——31省市会展行业政策汇总
目前随着我国经济的发展,各省市的会展行业均开始逐渐受到重视,成为展示当地经济、技术、文化等领域软硬实力的有效方式与手段。




——31省市会展行业发展方向
“十四五”期间,我国的会展行业主要有着两个重点发展方向,分别是“数字化”和“绿色化”。

以上数据参考前瞻产业研究院《中国会展行业市场前瞻与投资战略规划研究报告》,同时前瞻产业研究院还提供产业大数据、产业研究、政策研究、产业链咨询、产业图谱、产业规划、园区规划、产业招商引资、IPO募投可研、IPO业务与技术撰写、IPO工作底稿咨询等解决方案。


雷达卡





京公网安备 11010802022788号







