本文核心数据:特种运输政策、特种运输规划等。
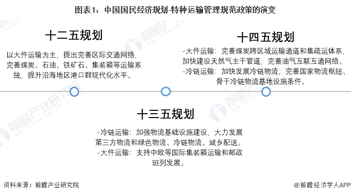
1、政策历程图
从国民经济规划的发展来看,十二五规划中以特种运输中的大件运输为主,主要提出完善集装箱等运输系统,提升沿海地区港口群现代化水平。十三五及十四五规划均对冷链运输及大件运输做出了相应的规划。十三五规划中提出大力发展冷链物流,同时注重大件运输在一带一路建设中的作用。十四五规划中的大件运输则注重油气互联互通网络的建设,同时完善国家物流枢纽、骨干冷链物流基地设施条件。而对于危险品运输,我国不断改善危险品运输标准,以规范性政策为主。

2、国家层面政策汇总及解读
——国家层面特种运输行业政策汇总
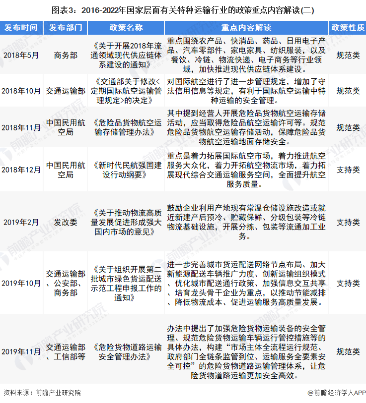
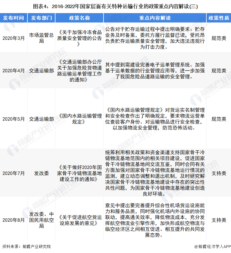
近年来,国家出台了一系列特种运输行业的规划和政策,旨在优化产业发展环境、促进运输网络建立等,规范特种运输行业发展,有效地推动了特种运输行业健康、有序、快速发展。2016-2021年特种运输行业相关政策如下:




——国家层面特种运输主要政策解读
为加快建设交通强国,构建现代化高质量国家综合立体交通网,2021年2月,国务院发布了《国家综合立体交通网规划纲要》,其中对我国交通网络做出了进一步的规划,规划期间为2021年至2035年。随着国家综合立体交通网的完善,特种运输行业也将迎来进一步的发展。具体内容如下:

3、各省市层面的政策汇总及解读
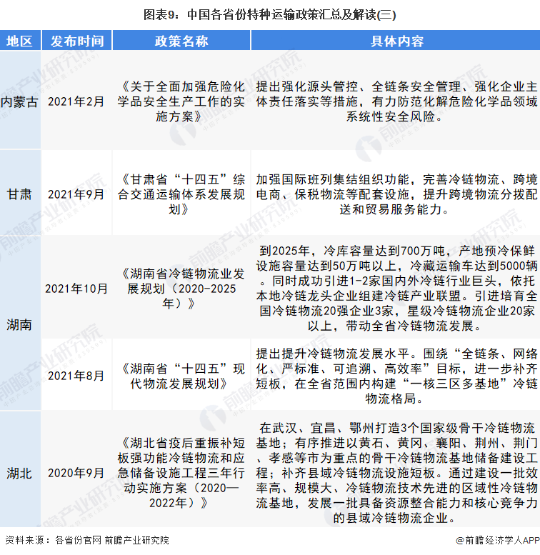
——31省市特种运输行业政策汇总
目前,我国31省市大多对冷链运输进行了相应的规划,同时对推进各省市冷链运输出具了较多支持性政策。对于大件运输及危险品运输,各省市以规范性政策为主。具体省市政策如下:






——31省市特种运输行业最新规划解读
“十四五”期间,我国主要省份也提出了特种运输行业的布局规划。如吉林对于冷链运输提出到2025年,全省有1-2个国家骨干冷链物流基地,全省冷库容量达560万立方米,专业冷藏车辆保有量达1500辆;广西对于大件运输提出,实现广西内河港口货物年吞吐量2亿吨以上,集装箱吞吐量160万标箱以上。其他省份具体规划情况如下:

前瞻产业研究院提供产业大数据、产业研究、政策研究、产业链咨询、产业图谱、产业规划、园区规划、产业招商引资、IPO募投可研、IPO业务与技术撰写、IPO工作底稿咨询等解决方案。


雷达卡





京公网安备 11010802022788号







