本文核心内容:特钢产业政策导向、产业发展目标
1、政策历程图
特钢产业是基于传统钢铁产业升级发展的需求而快速兴起的朝阳产业,也是实现制造强国和供给侧改革的关键基础工业原材料产业。根据我国国民经济“八五”计划至“十四五”规划,国家对特钢产业的发展引导政策经历了从积极发展不锈钢等品类到重点发展高速铁路用钢等关键钢材品种,再到创新突破高品质特殊钢材、高性能合金、高温合金等先进金属材料的历程,政策层面对特钢产业发展技术水平的要求逐渐提升。
“八五”计划(1991-1995年)及之前,国家层面以大力推动传统钢铁产业为重点;自“九五”计划(1996-2000年)开始,重点提出要专用钢材和不锈钢生产线的配套改造和扩建,加快转变钢铁工业增长方式,带动产业结构优化升级;“十二五”时期,进一步明确了要重点发展高速铁路用钢、高牌号无取向硅钢、高磁感取向硅钢、高强度机械用钢等关键钢材品种,全国特钢产业发展进入高潮;到“十四五”时期,国家继续提出要推动钢铁产业布局优化和结构调整,推动高品质特殊钢材、高性能合金、高温合金等先进金属材料取得突破,特钢产业的发展主要是以满足产业升级与战略性新兴产业发展为目标,国内特钢产业进入高质量发展新阶段。

2、国家层面政策汇总及解读
——国家层面特钢产业发展政策汇总
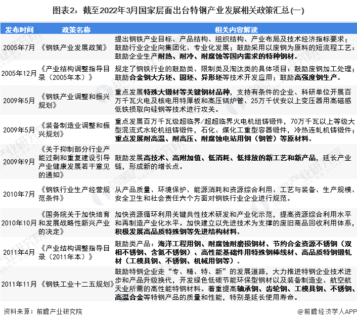
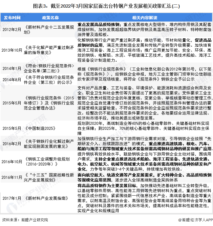
自“十五”开始,国家政策出台一系列措施推动特钢产业快速发展。2005年12月发布的《产业结构调整指导目录(2005年本)》鼓励合金钢大方坯、圆坯、异形坯等技术开发应用;鼓励高强度钢生产;2009年5月,《钢铁产业调整和振兴规划》重点提到要发展特殊大锻材等关键钢材品种,支持有条件的企业、科研单位开展百万千瓦火电及核电用特厚板和高压锅炉管、25万千伏安以上变压器用高磁感低铁损取向硅钢等技术进行攻关;2011年以后,《钢铁工业十二五规划》、《关于化解产能严重过剩矛盾的指导意见》、《钢铁工业调整升级规划(2016-2020年)》、《关于促进钢铁工业高质量发展的指导意见》等政策均提到钢铁生产加工企业要加强与下游用钢行业需求对接,特别是要满足各类重大技术装备领域的高端钢材品种需求,提升钢材的供给质量,大力推动特钢产业技术提升。



——国家层面特钢产业发展目标解读
根据“中国特钢企业协会十届一次会员大会”资料,面向“十四五”发展,我国特钢行业将坚持新发展理念,坚决落实制造强国战略,支撑“双循环”新发展格局,以科技创新为动力,以供给侧结构性改革为主线,以全面提升产业竞争力为目标,攻克一大批“卡脖子”材料,加快服务升级,提升产品质量,深入实施绿色低碳发展战略,推动兼并重组,不断规范行业发展秩序,加快实现特钢大国向特钢强国转变,全面促进我国制造业强国发展,力争跨入全球特钢行业第一方阵。
到2025年,我国特钢行业将努力形成技术先进、质量稳定、品牌突出、绿色低碳、经济效益好、综合竞争力强的发展格局,建设一批具有国际竞争力的特钢强企,建设特钢强国。

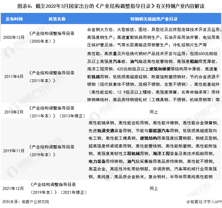
——《产业结构调整指导目录》对特钢产业的影响分析
特钢产业是钢铁行业的细分高新技术领域,也是国民经济发展的支柱性产业,国家层面高度关注特钢产业发展,历年的《产业结构调整指导目录》均对特钢相关产业做出具体的引导部署。
在2005年版本中,被纳入鼓励类产业目录的特钢产业主要聚焦在油气工业应用领域,包括“石油开采用油井管,电站用高压锅炉管及油、气等长距离输送用钢管生产”等;2011年版本将鼓励类特钢产业目录范围进一步纵向拓展至汽车、船舶、铁路、建筑等交通和基建领域用钢;而最新的2019年版本在纵向的细分应用领域和横向的细分特钢产品两方面均有进一步的细化和丰富,鼓励发展技术水平高、市场需求旺盛、符合战略新兴产业发展趋势的高端产品,上述政策对推动国内钢铁产业整体的产能结构调整,促进特钢行业的快速、健康、有序发展有重大意义。

3、各省市层面政策汇总及解读
——31省市特钢产业政策汇总
除了中央政府层面的大力支持,地方政策也积极跟进,全国大部分均已发布特钢产业相关的发展指导意见或发展目标,促进重点地区的特钢产业在全国钢铁产业结构调整升级过程中发挥重要作用,引领朝向国际领先的现代化特钢强国方向迈进。



注:上述列出的是近期已提出特钢产业相关政策的省份。
——31省市特钢产业发展目标解读
“十四五”期间,山东、湖南、上海等地均提出特钢产业发展的具体指标,另外河北、辽宁、天津、甘肃等地均对特钢产业的重点品类、发展方向等方面做出具体部署,具体情况如下:

注:上图仅标注提出具体发展指标或方向的省份。


雷达卡





京公网安备 11010802022788号







