行业内主要企业:元征科技(02488.HK)、道通科技(688208)、南华仪器(300417)、德联集团(002666)、东方时尚(603377)等
本文核心数据:中国汽车维修行业上市企业业绩、中国汽车维修行业上市企业业务布局
1、汽车维修行业上市公司汇总
汽车维修是汽车后市场中的重要组成业态,由于行业技术壁垒、资金壁垒等入门条件相对降低,目前国内能够进行汽车维修的企业数量数以十万记。但由于行业的集中度不高,带给企业的营业收入相对较少,因此国内汽车维修行业的上市企业数量相对较少。





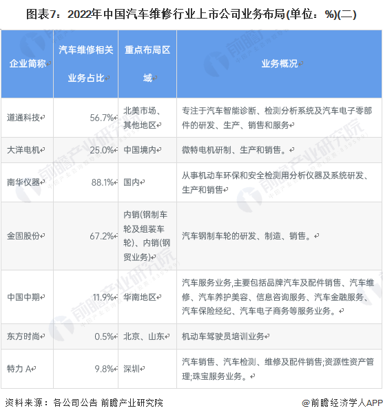
2、汽车维修行业上市公司业务布局对比
在国内涉及汽车维修业务的上市企业中,汽车维修多作为辅业或主营业务的一项存在,截至2022年6月,我国暂时不存在专注于汽车维修的上市企业。


3、汽车维修行业上市公司业务业绩对比
在涉及汽车维修业务的上市企业中,单独披露汽车维修业务营业收入的企业数量较少。而在披露数据的企业中,广汇汽车2021年的汽车维修业务营收最高,达到了152.59亿元。


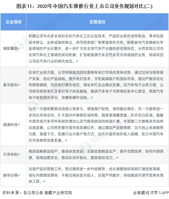
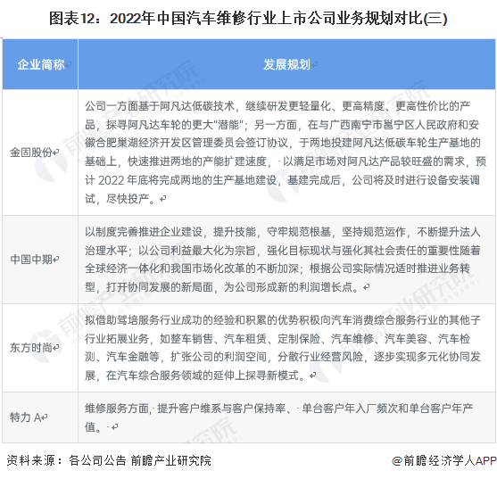
4、汽车维修行业上市企业发展规划对比
汽车维修行业上市企业大多将汽车维修业务的发展规划与企业汽车板块业务的发展规划相结合。2021年汽车维修行业上市企业相关业务规划总结如下:





雷达卡




京公网安备 11010802022788号







