行业主要上市公司:信义光能(0968.HK);福莱特(601865);亚玛顿(002623)等
本文核心数据:中国光伏玻璃行业市场集中度;光伏玻璃行业企业产能分布等
1、中国光伏玻璃行业竞争梯队
光伏玻璃指应用在太阳能光伏组件上的玻璃,为光伏组件重要组成部分,具有保护电池片和透光的重要价值。目前我国光伏玻璃行业依据企业产能产量等数据,可以分为3个竞争梯队,其中第一梯队为行业内龙头企业福莱特和信义光能,产能在10000吨/天以上,优势较为明显;第二梯队为行业内的老牌生产商,虽然产能较小,但具有一定的资源和品牌优势;第三梯队为金晶科技和耀皮玻璃等新进入者。


2、中国光伏玻璃行业市场份额
截至2021年底,中国光伏玻璃产能为45950吨/天,在行业代表性企业中,信义光能和福莱特产能规模最大,2021年底分别为13800吨/天和12200吨/天,占总产能的28.54%和25.23%;而其他企业的产能均在3500吨/天以下,中国光伏玻璃行业总体呈现出两超多强的局面。

注:部分企业未公布2021年日产能情况,故未纳入统计。
3、中国光伏玻璃行业市场集中度
2021年,中国光伏玻璃行业产能最大的两家企业产能占比分别为28.54%和25.23%,CR2高达53.77%,CR10则接近80%,说明中国光伏玻璃行业市场集中度较高。

注:因部分企业未公布日产能数据,故前瞻只能对CR10进行大致估计,请客户谅解!
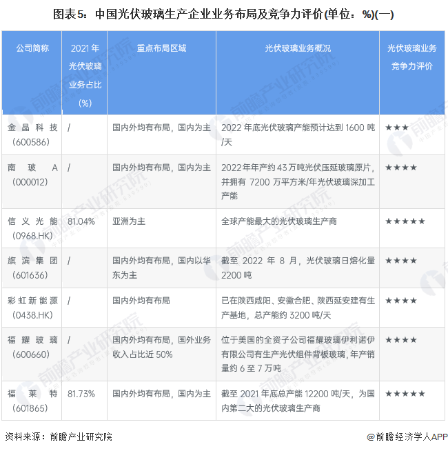
4、中国光伏玻璃行业企业布局及竞争力评价
光伏玻璃行业的上市公司中,大部分企业均在国外市场有所布局;从光伏玻璃业务占比来看,信义光能、福莱特和亚玛顿占比均超过80%,其他上市公司未公布光伏玻璃业务占比较小。
从企业光伏玻璃业务的竞争力来看,福莱特、信义光能的产能最大、产量最高,是中国乃至全球光伏玻璃行业的龙头企业。


5、中国光伏玻璃行业竞争状态总结
从五力竞争模型角度分析,光伏玻璃行业上游原材料主要为石英砂和纯碱,随着光伏玻璃产能的不断扩张,上游优质石英砂产品供应日益紧张,供应商议价能力较强;而随着行业内企业数量的不断增加,光伏玻璃产能即将面临过剩的局面,下游消费者议价能力与行业内市场竞争也比较强;新进入者威胁方面,由于光伏玻璃行业具有一定的资金和技术门槛,且各地政府目前对新建光伏玻璃产线持消极态度,新进入者威胁很小;替代品方面,目前光伏玻璃的主要替代品是透明背板,但其存在的自爆以及透光率等问题还没有得到有效解决,稳定性较差,很难对光伏玻璃产生威胁。
根据以上分析,对各方面的竞争情况进行量化,5代表最大,0代表最小,光伏玻璃行业的竞争情况如下图所示。



雷达卡





京公网安备 11010802022788号







