行业主要上市公司:海尔智家(600690);格力电器(000651);美的集团(000333);海信家电(000921)等
本文核心数据:融资事件汇总;对外投资事件汇总;兼并重组事件汇总
1、上市企业融资主要为债务融资
根据代表性上市企业公告的梳理,中央空调行业的上市公司融资手段主要有债务融资、非公开发行股票融资、可转债融资等方式。从整体来看,我国中央空调上市企业的融资主要用于新项目建设及补充流动资金。2020-2023年主要的融资事件如下。

2、代表性企业均对外投资多样化 主要为产品及业务多元化
从中国代表性企业的对外投资来看,中央空调上市企业均通过布局中央空调相关产品实现产品多元化,从而快速占据家用及商用电器市场。此外,部分代表性企业还投资了半导体、工业互联网等热门领域。





3、产业基金兴起
由于中央空调过于细分,而中央空调从属于节能产业,故前瞻选择从节能产业的备案基金情况侧面窥探中国中央空调的基金投资。目前,节能产业的产业基金规模最大的为中节能基金管理有限公司,在管基金数量为5个,管理规模为20-50亿元。

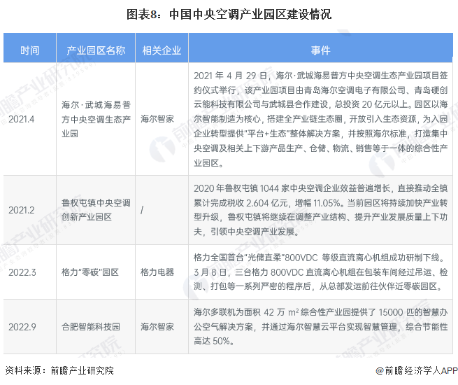
4、相关产业园区建设正当时
基于中央空调的节能优势,我国越来越多的产业园区对老园区进行节能改造,在制冷方面大部分均采用中央空调解决方案,2021年海尔·武城海易普方中央空调生态产业园正式签约落地,总投资20亿元以上。2022年9月海尔多联机为合肥智能科技园提供智慧办公空气解决方案。

5、兼并重组目的多为横向扩大规模及产业链一体化
中央空调行业在我国处于快速发展期,众多企业仍在发展中,相关并购重组事件较多。最近的2022年9月,冰山冷热计划以支付现金方式购买三洋电机持有的松下压缩机60%股权、松下中国持有的松下冷机30%股权、松下冷链持有的松下冷机25%股权,拓宽自身产品和业务条线。

6、中国中央空调投融资及兼并重组总结

更多本行业研究分析详见前瞻产业研究院《中国中央空调行业市场需求预测与投资战略规划分析报告》,同时前瞻产业研究院还提供产业大数据、产业研究、产业规划、园区规划、产业招商、产业图谱、产业链咨询、技术咨询、IPO募投可研、IPO业务与技术撰写、IPO工作底稿咨询等解决方案。


雷达卡




京公网安备 11010802022788号







