二、资料范围:6.7万多个样本,5600多家企业,2024年有5377家(算是相对完整的了),附带原始数据、测算说明和原始数据来源和参考文献,大家可以验证测算,确保真实准确性!
三、参考文献:
[1]顾雷雷,郭建鸾,王鸿宇.企业社会责任、融资约束与企业金融化[J].金融研究,2020(02):109-127.
[2]陈峻,袁梦.融资约束、审计费用与现金持有价值[J].审计研究,2020(02):106-113.
[3]连立帅,朱松,陈关亭.资本市场开放、非财务信息定价与企业投资——基于沪深港通交易制度的经验证据[J].管理世界,2019,35(08):136-154.
[4]刘莉亚,何彦林,王照飞,程天笑.融资约束会影响中国企业对外直接投资吗?——基于微观视角的理论和实证分析[J].金融研究,2015(08):124-140.
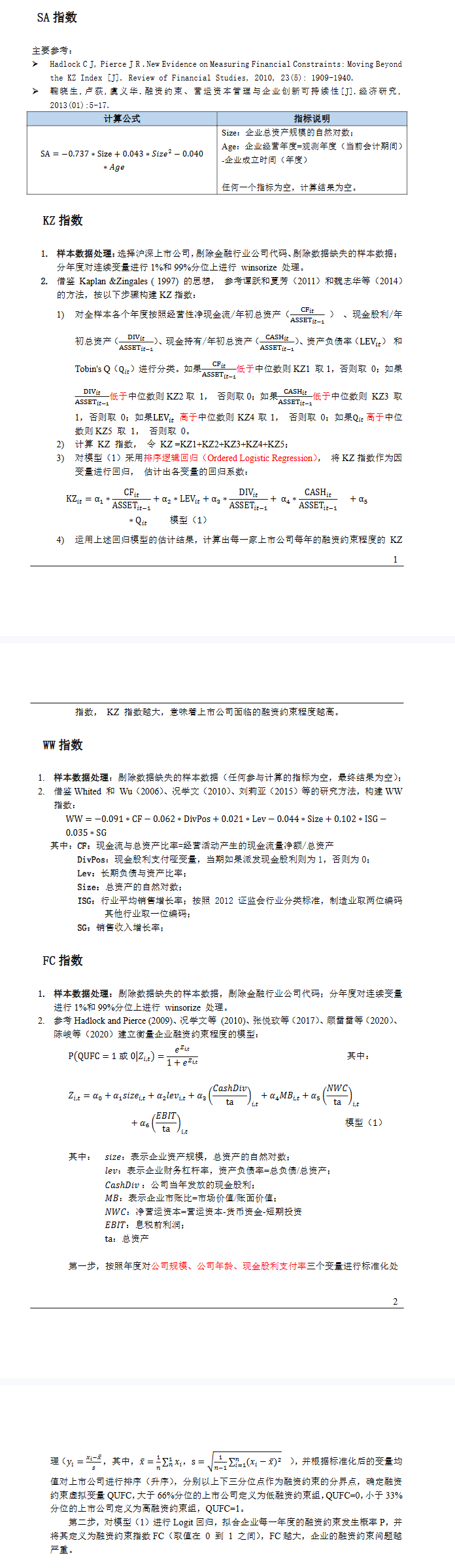
[5]鞠晓生, 卢荻, 虞义华. 融资约束、营运资本管理与企业创新可持续性[J]. 经济研究, 2013(01):5-17.
[6]魏志华, 曾爱民, 李博. 金融生态环境与企业融资约束——基于中国上市公司的实证研究[J]. 会计研究, 2014(5):73-80.
四、计算方法:
五、包含内容:
六、全部内容下载链接:
上市公司融资约束大全(WW指数 FC指数 KZ指数 SA指数)2000-2024年
(76 Bytes, 需要: RMB 19 元)


雷达卡





京公网安备 11010802022788号







