本研究基于牛津大学公开的老化数据集,探讨等效电路模型(ECM)参数与电池健康状态(SOH)之间的关联特性。通过对Cell1电芯在8000多次循环过程中的数据进行分析,完成ECM参数的辨识,并揭示其随老化演变的趋势。
数据集说明
所使用的数据来源于牛津大学发布的锂离子电池老化实验数据集,该数据集每完成100次充放电循环后记录一次完整的电化学信息。所有测试均在恒流条件下进行,因此需采用适用于恒流工况的ECM参数辨识方法——该方法已在前期研究中详细阐述。
参数辨识方法
本文沿用此前提出的针对恒流条件下的ECM参数提取技术,对每个循环周期的数据独立进行建模与参数拟合,从而获得对应循环次数及SOH水平下的RC网络参数。选用二阶RC等效电路结构进行建模,但由于信号响应特征限制,在辨识结果中无法明确区分R1、R2、C1、C2各自的贡献比例,故将极化电阻和极化电容以整体形式呈现。
电压拟合效果展示
为验证模型精度,选取不同循环阶段的典型周期进行电压响应拟合对比:
循环1000次时的电压拟合情况如下:

循环4000次时的表现:

循环7000次后的拟合结果:

ECM参数随循环变化趋势
随着循环次数增加,各等效电路参数呈现出规律性演变,反映出电池内部老化进程。
欧姆内阻(R0)变化趋势

理论上,欧姆内阻应随SOH下降而逐渐上升(即SOH越高,R0越小)。实际辨识结果显示R0随SOH降低而稳步增长,符合预期趋势。R0与SOH之间表现出高度相关性,表明其可作为SOH估算的有效输入特征,也可用于动态调整ECM模型参数。
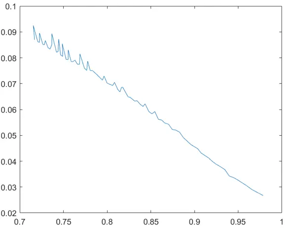
极化内阻(Rp)演变特性

根据电化学理论,Rp随SOH降低而增大。实验数据分析结果与此一致,显示出明显的单调上升趋势。该参数与SOH密切相关,具备作为健康状态指示因子的应用潜力,同时也可用于基于老化状态的模型补偿策略。
极化电容(Cp)变化规律

理论预测Cp随SOH下降而减小(即新鲜电池Cp较大),实测结果表明Cp随循环次数增加而持续衰减,与SOH呈正相关关系。尽管原文误写为“Rp和SOH具有强相关性”,实际应为Cp与SOH高度相关,此现象进一步支持其在寿命监测中的可用性。
结论
通过对全生命周期内每一循环周期的数据进行ECM参数辨识,成功获取了不同老化程度下的关键等效电路参数。结果表明,R0、Rp和Cp的变化趋势均符合理论预期,且与SOH存在显著相关性。这些参数不仅可用于构建高精度的SOH估计模型,还可作为反馈信号用于实时修正等效电路模型,提升电池管理系统中状态估算的准确性与鲁棒性。




雷达卡


京公网安备 11010802022788号







