品牌偏好度模型_消费者形成品牌偏好的过程_品牌偏好的营销组合
品牌偏好度模型
BPM(品牌偏好度模型,Brand Preferences Model)是BrandPrefer针对品牌规划与品牌传播提出的一个传播管理模型
品牌偏好的产生
BPM认为,品牌偏好的产生必须经过三个阶段才能达成:
识别阶段:品牌的表现必须易于识别,主要包含品牌的UI和MI两部分
接受阶段:品牌的表现必须被品牌受众所在群体所接受
信任阶段:品牌的主张必须被品牌受众能信任
品牌偏好是三方互动的结果
BPM认为,无论在哪个阶段,品牌是否能取得预期的效果在于三方互动的结果
识别阶段:品牌与竞争对手以及品牌受众的三方互动。
一个 新品牌要导入到受众视野,必须借助现有竞争品牌作为参照系,没有不存在竞争品牌的新品牌。一个新品牌的引入,在于当前品牌不能很好的或者完全的解决消费者 的需求,因此竞争品牌可能来自同行业品牌,或者是上一代品牌。在受众眼中,一个新品牌不是孤立而存在的,受众会凭借历史记忆来构建品牌的参照系,并藉此来 寻找两品牌的差异,构建品牌记忆。
当受众无法有效感知两品牌的差异的时候,新品牌将被抛弃,不被记入大脑。
接受阶段:当受众将品 牌差异提取出来,并将品牌记入大脑之中。受众将对品牌的差异点和自己所在的群体需求进行互动比较,该差异点是否为自身而自身所处的社群所接受,如果比较的 结果是可接受,品牌将在受众脑海中获得稳固的位置,和适当的排位。被用户接受程度越高,其所获得的位置则越高。
信任阶段:当受众将品牌纳入到自己的认知体系之后,受众将敏感的捕捉到关于该品牌的言论,对品牌位置进行修正,巩固位置或者降低位置。此时受众的关注点在于该品牌和什么样的人发生关联,谁在为该品牌倡导和代言,成为修正品牌位势的重要参数。
传播对品牌偏好的影响
品牌偏好产生的三个阶段都是三方互动的结果,因此有效的传播将帮助受众在互动之中构建品牌偏好。
识别阶段:品牌的MI必须借助于传 播才能被受众所感知,在某些领域,由于品牌的UI等外在表现差异同样不明显,也必须依靠传播的手段来达成差异的认知。BPM传播管理在这个阶段还有一个重 要的职能,在于引导和帮助受众构建正确的参照系,阻止用户的自由联想而导致品牌的定位不清。
接受阶段:受众对群体意识的感知的建立,可以通过传播来营造。通过传播,告诉受众所在的群体,是如何的看待和接受该品牌,将帮助受众建立群体坐标,给品牌一个恰当的位置。
信任阶段:通过对意见领袖言论的传播,典型消费者传播,有助于受众建立对品牌的信任,从而巩固品牌的位置。
BPM的适用范围
BPM并不解决如何能让受众更多的接触到品牌的问题。通过广告和常规新闻发布,以及事件营销,以及其他营销手段如渠道拓展,促销等,可以增加品牌的曝光度,从而加大受众接触品牌的概率。
BPM主要解决在消费者拥有一定频率接触品牌的前提下,如果通过有效的传播管理,构建起对品牌的偏好度。
消费者形成品牌偏好的过程
营销人及广告主应深度思考消费者角色的演变,而不光只是去研究他们的背景。当消费者采用新的角色模式,并不会立即就表现出来,而是透过所谓的「社会角色接受过程」的四个步骤渐次完成:
(1) 期待 – 消费者从媒体上的观察,先发展出自己认为理想的角色形象。
(2) 获取 – 消费者从先前的角色经验中,获知新的社会角色之重要情报。
(3) 实践 – 消费者透过每天所学习的经验,开始熟悉角色的基本要求。
(4) 接受 – 消费者开始调整角色,并融入她或他的个人品味之中,重建自己的个人风格。
基本上,消费者是以不同的方式,在这个过程中的每一步骤建立产品偏好。换句话说,消费者是在「角色接受过程」中的「期待」阶段发展新的偏好; 媒体传播提供了何种族群购买或使用何种产品的重要信息情报。
在「获取」阶段,消费者对媒体信息的热衷度减弱,转而向其它具有相同角色的人咨询,特别是新使用者,开始进入仿效模式,或从媒体上拷贝一些模仿模式。
进入「实践」阶段后,消费者开始揣摩她或他的新角色,并从日常经验中获知基本的角色要求及利益,再成为被他人模仿的对象,而这批人正是消费趋势的始作俑者,并由该趋势来决定什幺是(或不)适合该族群模仿的标准。
「接受」是整个过程的最后一个阶段,消费者对角色的标准及要求渐露疲态,并舍弃一些不相关的元素,开始模仿他人,调整自己的品味及偏好。这是消费者放弃旧有角色,接受新角色的前兆。因此,你的成功绝非来自于与对手的正面竞争,或是靠运气与机会取胜,你的致胜之道乃在于对社会角色的研究深度如何,以及你的产品、服务或品牌是否符合了社会角色的要求。富豪汽车(Volvo)不会去模仿宝马汽车(BMW),而是以不同的价值认知,诉求家庭座车的人身安全及保障。
建立社会角色之关键,在于「期待」阶段中必须提供可资模仿的模式,因为处于该阶段中的热衷型消费者对于媒体信息异常敏感,熟悉之后,经验也多了,对于媒体信息的反应则渐趋淡薄。进入了随后的阶段,建立消费者偏好的机会则愈来愈大。
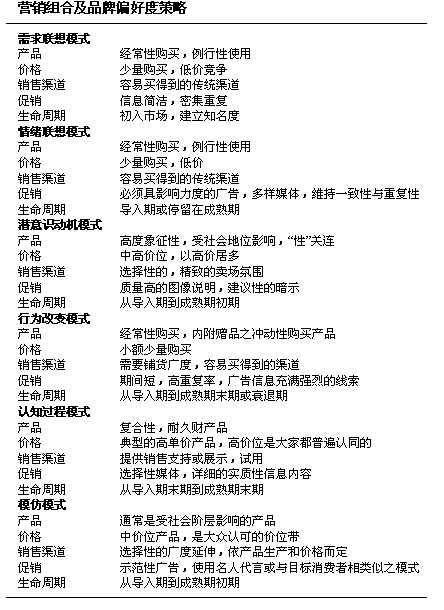
品牌偏好的营销组合


雷达卡






京公网安备 11010802022788号







