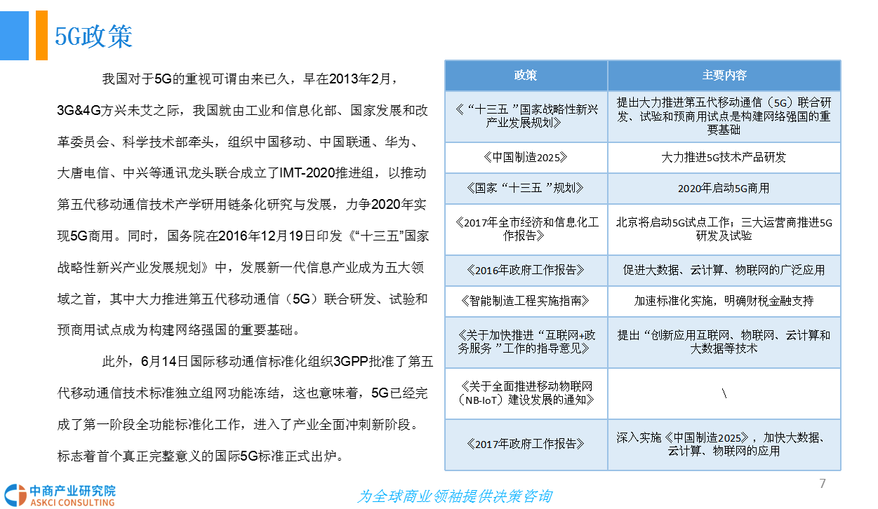
5G网络作为第五代移动通信网络,其峰值理论传输速度可达每秒数十Gb,这比4G网络的传输速度快数百倍,整部超高画质电影可在1秒之内下载完成。5G通过与云计算、大数据、人工智能、虚拟现实等技术的融合,在多个领域展开应用。
其中,车联网是重要的应用场景之一,5G的高传输、低延时、高稳定等特性能够满足未来对车联网的更高要求。
































|
楼主: 中商产业研究院
|
18286
3
[咨询行业分析报告] 2018年中国5G车联网产业发展前景研究报告 |
|
副教授 92%
-
|
|
|
|
| ||
| ||
扫码京ICP备16021002号-2 京B2-20170662号
京公网安备 11010802022788号
论坛法律顾问:王进律师
知识产权保护声明
免责及隐私声明


