近日,全球零售巨头亚马逊表示将于2019年4月关闭其在美国的全部87家快闪店,但加大对线下经营模式的探索并未止步,未来还将开设更多“四星商店”(4-StarStore)和更多亚马逊书店,此外计划在美国各地开设数十家新的杂货店。显然,亚马逊仍十分看好新零售的发展前景,对实体零售的改造还在继续。
不仅是亚马逊,沃尔玛、星巴克、Kroger等美国传统零售商也在不断加大在新零售领域的布局,纷纷开启线上线下融合,寻求业绩突破口。其他国家的企业同样积极参与,全球新零售行业发展方兴未艾。
全球新零售行业快速发展
近年来,伴随着全球消费需求、消费渠道、消费方式的转变,全球零售额迅猛增长的时代已经过去,零售额增速放缓是明显趋势。据前瞻产业研究院发布的《中国新零售行业商业模式创新与投资机会深度研究报告》统计数据显示,2013-2017年全球零售总额小幅增长,2013年全球零售总额已达20.1亿美元。并呈现缓慢稳定态势。2015年全球零售总额达到22.51亿美元,同比增长5.53%。截止至2017年全球零售总额增长至25.11万亿美元,同比增长5.59%。初步测算2018年全球零售总额将达到26.51亿美元左右,同比增长5.58%。
2013-2018年全球零售总额统计情况及预测

数据来源:前瞻产业研究院整理
新零售应运而生 成为第五次零售革命
在此背景下,新零售应运而生,为突破传统零售瓶颈而来。在新零售这一创新的商业模式出现前,全球零售业历经百货商店、连锁商店、超级市场、电子商务四次迭代革命,每一次革命都推动零售业进一步发展,而新零售正是第五次零售革命。
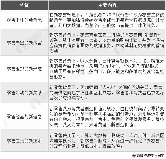
与传统零售相比,新零售在零售主体角色、零售产出内容、零售组织形态、零售活动关系、零售经营理念、零售技术应用这六大方面表现不同,更加强调以消费者体验为中心,以技术创新为驱动,注重行业降本增效。
新零售行业六大特征分析情况

资料来源:前瞻产业研究院整理
全球新零售行业三大驱动因素分析
目前,新零售已席卷全球各国和地区,其发展背后主要有三大驱动因素:
1、全球新生代消费崛起
这一受众群体具有一定的教育和收入水平,对新事物的接受能力强,数字程度化高。随着购买力提升以及对资讯的获取渠道愈加丰富,主流消费客群由价格诉求逐渐转向质量诉求,更愿意追求个性化消费、差异化消费和体验性消费,购物独具全渠道特色。
2、技术依然是新零售发展的第一驱动力
随着5G、人工智能、云计算、物联网、移动互联网、大数据、VR等新一代信息技术的日益成熟,新兴技术的应用门槛大幅降低,部分企业率先应用最新科技,推动传统零售数字化转型升级,实现运营效率和消费者体验的双提升。
尤其是5G,对未来经济增长的能量不容小觑,IHSMarkit预测,到2035年,5G在全球创造的潜在经济价值将达12.3万亿美元,全球5G价值链则将达到3.5万亿美元产出。随着5G网络对商业经济的利好发酵,新零售领域无疑将显著受益。
3、全球各大零售巨头争相布局,共同促进了新零售行业的快速发展
以文章开头的亚马逊为例,其在2015年开始了对线下经营模式的摸索,开设了一家实体书店——Amazon books,随后相继推出小型实体便利店、Amazon Go实体食品杂货店。与此同时,亚马逊还斥资137亿美元收购全食超市,以2700万美元收购了线下零售巨头Shoppers Stop公司5%的股份。
除了上述因素,政策因素对于新零售发展同样至关重要。例如,随着新零售概念的提出,我国很快加大了对新零售的政策支持:2016年11月,国务院正式出台《关于推动实体零售转型创新的意见》;2019年1月1日,《中华人民共和国电子商务法》正式实施。
总的来说,在种种因素共同作用下,全球新零售行业正处于快速发展阶段,未来前景一片大好。
全球新零售行业发展趋势分析
根据当前发展现状,全球新零售行业将呈现以下主要趋势:
1、小面积业态将占据主流,如便利店、折扣店、社区店、无人零售等,尽管门店很小,但门店的标准化程度非常高,具有非常强的规模扩张能力。
2、技术依然是新零售发展的第一驱动力。新零售的产生本身就是移动互联网、物联网和大数据等技术日益成熟的结果,随着5G、人工智能、AR/VR、生物识别、图像识别、机器人等技术更加成熟,应用门槛大幅降低,新技术层出不穷,部分领先的零售企业将不断应用最新的科技,提升消费者的全程体验,同时降低运营效率降低成本。
3、新零售将重构供应链,如将门店作为仓库的载体,实现店仓结合。举例来说,雀巢所采用的“实库虚库一盘货”就是典型的店仓结合,通过本地仓和门店发货,次日达和当日达的比例都得到了大幅提升。


雷达卡




京公网安备 11010802022788号







